北师大版小学六年级下册数学期末检测试题附答案【轻巧夺冠】.docx 立即下载
2024-07-27
约2.4千字
约6页
0
91KB
举报 版权申诉
预览加载中,请您耐心等待几秒...

北师大版小学六年级下册数学期末检测试题附答案【轻巧夺冠】.docx

北师大版小学六年级下册数学期末检测试题附答案【轻巧夺冠】.docx

预览

免费试读已结束,剩余 1 页请下载文档后查看

10 金币

下载文档

如果您无法下载资料,请参考说明:

1、部分资料下载需要金币,请确保您的账户上有足够的金币

2、已购买过的文档,再次下载不重复扣费

3、资料包下载后请先用软件解压,在使用对应软件打开

北师大版小学六年级下册数学期末检测试题
一.选择题(共8题,共16分)
1.一个长方形的操场,长80米,宽50米,在学生练习本上画出平面图,较合适的比例尺是()。
A.1∶100B.1∶1000C.1∶10000
2.-5、-45、7、+1.3、0、17、+23中正数有()个。
A.2B.3C.4
3.在-9,3.4,-1.3,这四个数中,最小的数是()。
A.-9B.3.4C.-1.3D.
4.如图,直线上A点、B点分别表示的数是()。

A.1、0.5B.2、0.5C.-1、D.-1、1
5.一个学生前进200米,再前进-200米,则这个学生距出发点()米。
A.400B.200C.300D.0
6.粮店卖出面粉总量的30%,还剩1.4吨,粮店原有面粉多少吨?正确算式为()。
A.1.4×30%B.1.4÷30%C.1.4×(1-30%)D.1.4÷(1-30%)
7.小明用14元买了一盒7折优惠的彩笔.这盒彩笔原价多少元.小明省了多少元?正确的解答是()。
A.20元,6元B.30元,16元C.25元,11元D.21元,7元
8.根据a×b=c×d.下面不能组成比例的是()。
A.d∶a和b∶cB.a∶c和d∶bC.b∶d和a∶cD.a∶d和c∶b
二.判断题(共8题,共16分)
1.表面积相等的长方形和正方体,它们的体积也相等。()
2.时间一定,做每个零件的时间和零件个数成反比例。()
3.一双鞋优惠15%出售,就是按原价打一五折出售。()
4.圆锥的体积比与它等底等高的圆柱的体积小。()
5.把一块长20厘米,宽12厘米的长方形铁皮,制成一根水管,(接缝处不算)侧面积是240平方厘米。()
6.每块方砖面积和方砖的块数成反比例。()
7.一件衣服打八折,就是指衣服的现价是原价的80%。()
8.如果长方形的面积一定,那么长方形的长和宽成正比例关系。()
三.填空题(共8题,共27分)
1.某日从中午到傍晚温度下降了5℃,记作-5℃,从傍晚到深夜又下降了4℃,记作-4℃,这一日从下午到深夜一共下降了9℃,可以这样运算:(-5)+(-4)=-9请你根据温度的变化情况,计算:(-4)+(-7)=________;(-4)+(+7)=________。
2.青海湖高于海平面3196m,记作________m;太平洋的马里亚纳海沟最大深度为海平面以下11034m,记作________m。
3.某城市一天的气温是-5℃~7℃,最高气温和最低气温相差________℃。
4.a和b互为倒数,c和d互为倒数,用这四个数组成一个比例式:________:________=________:________。
5.把48:168化成最简单的整数比是():()。
6.从正面看到的图形是()形,从左面看是()形,从上面看是()形。

7.如果小明向南走80米,记作+80米,那么小华从同一地点向北走50米,记作________米,这时他们两人相距________米。
8.在-,0,1.8,+5,-6,2,300这些数中,整数有(),负数有(),自然数有(),质数有()。
四.计算题(共2题,共16分)
1.口算。

2.解比例。

五.作图题(共1题,共5分)
1.在下面的方格纸中画一个面积是8cm2的长方形,再把这个长方形的各边长扩大到原来的2倍,画出图形。(每个方格代表边长为1cm的正方形)

六.解答题(共6题,共36分)
1.王阿姨录一份80页的稿件,第一天录了这份稿件的20%,第二天录了这份稿件的35%。她两天一共录了多少页?
2.一本书,淘气第一天看了全书的15%,第二天看了全书的20%,两天共看了70页,这本书一共有多少页?
3.体育场共有12000个座位,举办方决定把门票总数的3%免费送给福利院的孩子们,送出去的门票有多少张?
4.一根长2米,底面半径是4厘米的圆柱形木段,把它据成同样长的4根圆柱形的木段。表面积比原来增加了多少平方厘米?
5.如果把水位上升规定为正的,说出下面记录中所表示的水位变化情况:
+18厘米,-7厘米,-2.4厘米,0厘米,+2.3厘米。
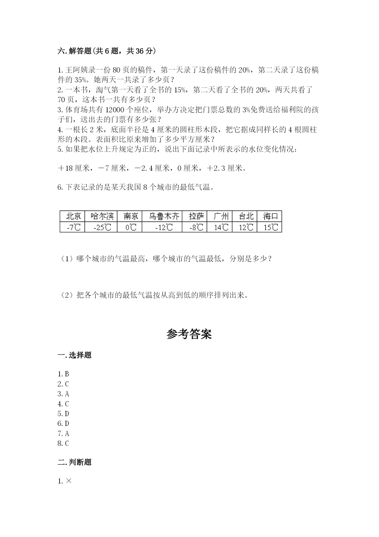
6.下表记录的是某天我国8个城市的最低气温。

(1)哪个城市的气温最高,哪个城市的气温最低,分别是多少?
(2)把各个城市的最低气温按从高到低的顺序排列出来。
参考答案
一.选择题
1.B
2.C
3.A
4.C
5.D
6.D
7.A
8.C
二.判断题
1.×
2.√
3.×
4.√
5.√
6.×
7.√
8.×
三.填空题
1.-11;3
2.+3196;-11034
3.12
4.a;c;d;b
5.2;7
6.长方;长方;圆
7.-50;130
8.0,+5,-6,2,300;,-6;0,+5,2,300;+5,2。
四.计算题
1.46;1008;
查看更多
单篇购买
VIP会员(1亿+VIP文档免费下)

扫码即表示接受《下载须知》

北师大版小学六年级下册数学期末检测试题附答案【轻巧夺冠】

文档大小:91KB

限时特价:扫码查看

• 请登录后再进行扫码购买
• 使用微信/支付宝扫码注册及付费下载,详阅 用户协议 隐私政策
• 如已在其他页面进行付款,请刷新当前页面重试
• 付费购买成功后,此文档可永久免费下载
全场最划算
12个月
199.0
¥360.0
限时特惠
3个月
69.9
¥90.0
新人专享
1个月
19.9
¥30.0
24个月
398.0
¥720.0
6个月会员
139.9
¥180.0

6亿VIP文档任选,共次下载特权。

已优惠

微信/支付宝扫码完成支付,可开具发票

VIP尽享专属权益

VIP文档免费下载

赠送VIP文档免费下载次数

阅读免打扰

去除文档详情页间广告

专属身份标识

尊贵的VIP专属身份标识

高级客服

一对一高级客服服务

多端互通

电脑端/手机端权益通用