
努力****甲寅


Ta的资源

医院院长在医院管理年动员会上的讲话(1)

试题-全国-2011_一年级数学上册 实践活动:认识周围的数教学分析与建议 西师大版

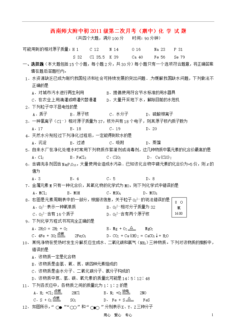
试题-重庆-2010_重庆市西南师大附中2011届九年级化学上学期期中考试

2023最新夫妻离婚协议书

代书房子遗嘱

十七届五中全会思想汇报 (5)

十一我爱祖国演讲稿精选

十九大报告美句

试题-山东-2011_山东省菏泽市三年级数学下册 第一单元测试题

2022梅花初中作文

十九大政治报告新提法新举措 (3)

十八大思想汇报 (6)

十佳好少年演讲稿 (4)

试题-青海-2018_青海省2018年中考化学真题试题(含答案)

试题-黑龙江-2011_黑龙江省2009年第三届初中化学小实验家竞赛复赛试卷

十八大演讲稿《坚定信念跟党走,凝心聚力谱新篇》专题 (2)

试题-全国-2011_六年级奥林匹克数学基础教程 3 分数运算的技巧

试题-广东-2017_广东省2017年中考化学二轮复习 专题一 物质构成的奥秘 课时3 元素和元素周期表作业

申请离婚登记声明表格式

离婚协议书范文有债务

离婚后孩子的抚养权协议书