是丹****ni
Ta的资源
个人房屋出租合同(居住使用)
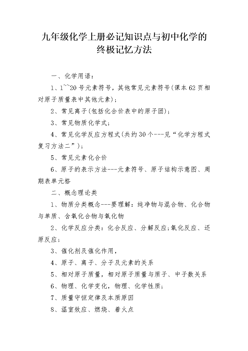
九年级化学上册必记知识点与初中化学的终极记忆方法
2022青岛的导游词
试题-天津-2015_天津市宝坻区大白街道中学2015-2016学年九年级化学上学期期中模拟试题(含解析) 新人教版
试题-天津-2017_天津市滨海新区2017届九年级化学上学期期末考试试题(扫描版) 新人教版
个人租房合同(工作用)
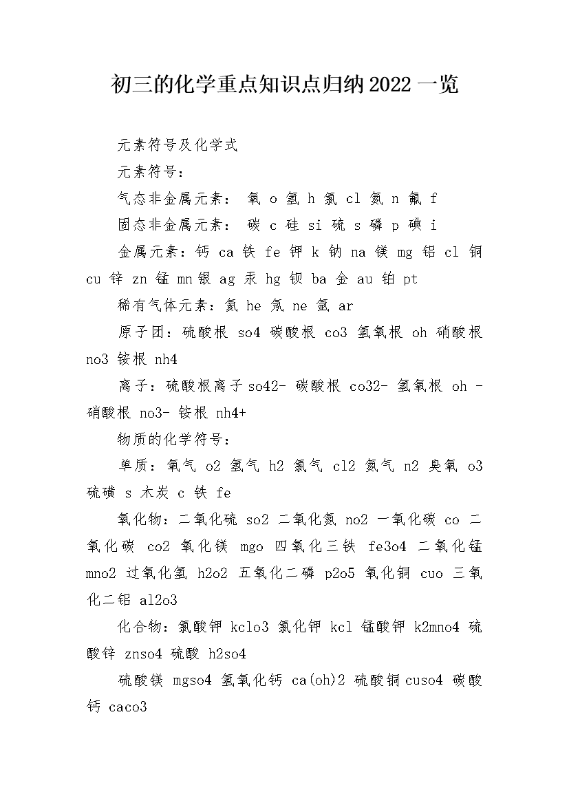
初三的化学重点知识点归纳2022一览
九年级历史基础知识点大全
2022面试教师自我介绍锦集5篇
2022音乐工作计划范文锦集五篇
2022音乐教学心得体会15篇
唐骏最精彩的演讲稿 (4)
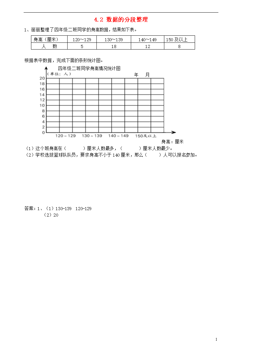
试题-全国-2016_四年级数学上册 4
九年级上政治知识点总结部编版
2022顶岗实习报告模板十篇
2022顾问工作计划模板汇编五篇
回头看工作汇报 (5)
2022食堂承包合同三篇
团委工作调研报告范文
试题-山东-2013_山东省诸城市2013届九年级化学下学期期中测试试题(扫描版) 新人教版
试题-山东-2014_山东省广饶县丁庄镇中心初级中学九年级化学上册 第4、5单元综合测试题(无答案) 新人教版