Ma****57
Ta的资源
车辆保管合同范本
中考复习真题作文
2022关于给交警的慰问信4篇
2022关于给员工的慰问信合集七篇
全省经济信息化工作会议发言 (4)
关于增项工程工程进度款的申请报告[共5篇] (2)
教案-北京-2012_六年级数学下册 统计和可能性教案 北京版
2023年新版委托代理合同格式
初一作文英语范文
2022关于自我介绍合集15篇
全面从严治党领导发言材料
全面深化改革领导小组会议上的讲话(2)
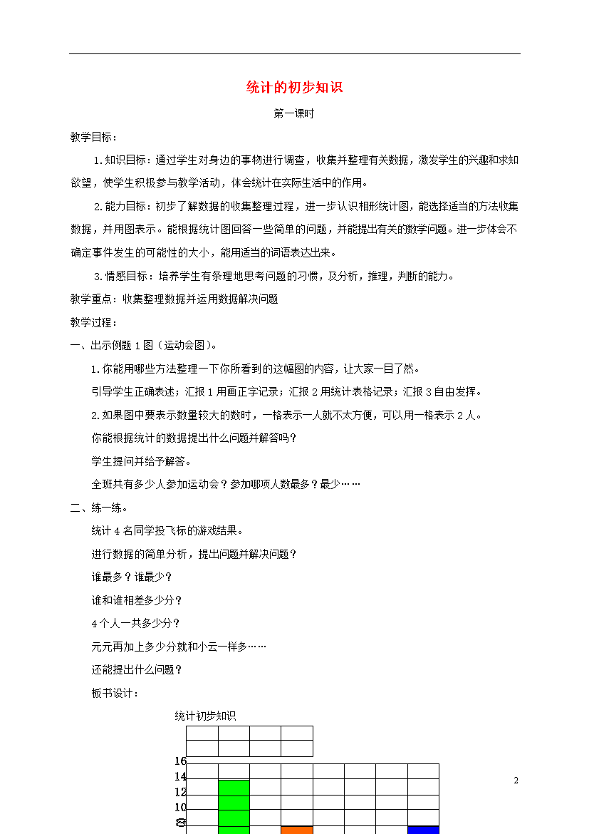
教案-北京-2012_二年级数学上册 统计的初步知识 1教案 北京版
学案-全国-2010_九年级化学 教学案全集 粤教版
教案-北京-2013_六年级数学上册 分数除以分数教案 北京版
初三作文雨700字五篇
初中作文撒谎700字
2022关于诚信考试承诺书五篇
八一座谈会讲话稿 (3)
八一建军节军人演讲稿 (11)
八一建军节座谈会讲话稿 (5)