Ch****91
Ta的资源
医疗机构设置可行性研究报告(范本)
医疗机构量化分级自查整改报告[范文] (5)
商标专用权质押合同_1
2022有关设计师的辞职报告三篇
医疗纠纷防范调研报告 (3)
医院人员庆七一建党节演讲稿
医疗质量自查报告 (4)
公司委托工程监理协议书
2022有关高一下册数学教学计划三篇
医院办公室主任竞聘演讲稿 (8)
医院医疗安全分析报告
园区物业管理委托合同
委托代扣款授权书
委托定向投资合约书
医院宣传阵地建设情况汇报 (4)
试题-福建-2009_2009年福建省莆田市中考化学试题(Word版有答案)
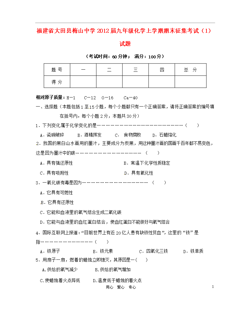
试题-福建-2011_福建省大田县梅山中学2012届九年级化学上学期期末征集考试(1)试题
委托技术开发合同2
2022服务行业工作总结
医院民主生活会发言提纲
最新的保洁服务委托合同范文