星星****眨眼
Ta的资源
以父母之爱为话题的作文五篇
2022小学英语教师工作计划
2022小学讲话稿范文(精选7篇)
试题-全国-2009_九年级化学物质的构成-能力测试题1
教案-全国-2016_2016春四年级数学下册 第三单元《快乐农场 运算律》教案3 青岛版六三制
教案-全国-2011_四年级数学上册 除数是小数的小数除法教案 青岛版五年制
医院与网站合作协议书
2022小小动物园记叙文
2022小班教学工作计划汇编五篇
2022小班语言活动教案 :水果宝宝去旅行
2022小班音乐活动教学反思
农村基层信息化建设汇报材料
刘淇在廉政风险防范管理试点工作会议上的讲话范文大全
创优争先动员讲话
教案-全国-2013_四年级数学下册 乘法运算律练习教案 青岛版
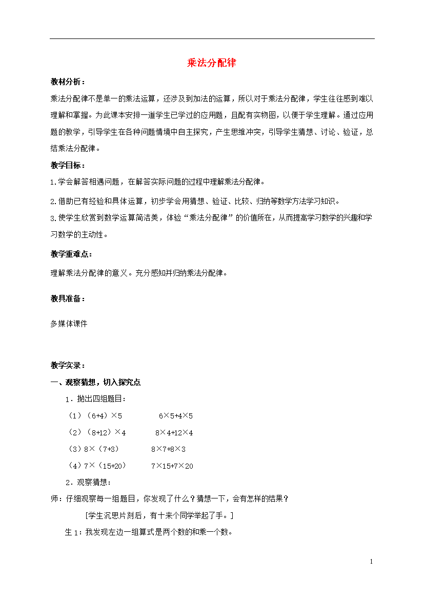
教案-全国-2011_四年级数学上册 乘法分配律 1教案 青岛版五年制
司机合作协议书
怀念高三的作文700字5篇
感谢有你高一800字作文5篇
2022岗位安全生产责任书
农村妇女维权信访工作调研报告 (4)