
新槐****公主


Ta的资源

县长在政协扩大会议讲话

试题-全国-2013_六年级数学上册 毕业模拟试卷(五)(无答案) 人教新课标版

试题-全国-2013_小升初奥数经典试题(八) 人教新课标版

消防工程施工合同书

电梯安装施工合同

2022认知实习报告4篇

2022设计类的实习报告模板5篇

试题-全国-2015_九年级化学下册 9

2022湖南公办专科学校有哪些

上海应用技术大学2022高考录取分数线(预测)

2022诉讼授权委托书模板汇总六篇

2022试用期个人辞职报告范文汇总7篇

2022诚信承诺书模板集合6篇

试题-全国-2013_三年级数学上册 期末测试8(无答案)人教版

试题-全国-2018_九年级化学上册 7

2022诚信话题作文精选15篇

2022语文教学工作总结模板汇编8篇

2022语文教学计划集锦5篇

反四风自查报告三篇

试题-全国-2013_五年级数学上册 第一单元综合练习(无答案) 人教版

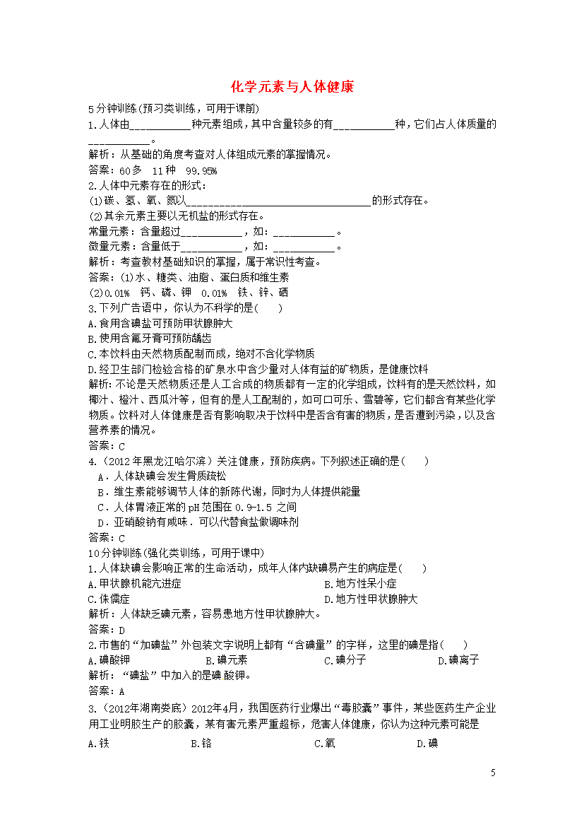
试题-全国-2019_2019秋九年级化学下册 第十二单元 化学与生活 课题2 化学元素与人体健康练习题2(新版)新人教版