





















4G移动通信技术在消防工作中的应用随着科技的不断进步,4G移动通信技术已经愈发成熟并得到广泛应用。在现代社会中,4G移动通信技术在消防等应急救援领域中的应用也开始尤为重要。4G移动通信技术,即第四代移动通信技术,一般是指LTE(LongTermEvolution)无线通信技术。相比较于以前的3G或2G网络,4G的通信速度更快,带宽更宽,传输延迟更低,同时网络容量也得到了极大的提升。因此,4G移动通信技术不仅可以用于普通通信,还可以在消防工作中发挥重要的作用。在消防工作中,4G移动通信技术可以用于实现多种应




LTE下行波束赋形设计及其性能分析LTE下行波束赋形设计及其性能分析LTE是一种4G移动通信技术,采用OFDMA(正交频分多址)技术实现高速数据传输。在LTE中,使用波束赋形技术(beamforming),以提高移动通信质量和容量。本文将介绍LTE下行波束赋形设计及其性能分析。一、LTE下行波束赋形技术概述LTE下行波束赋形技术基于MIMO(多输入多输出)技术,通过多个天线和信道状态信息(CSI),实现波束方向的优化,从而提高信道质量和容量。波束赋形技术可分为两种类型:单用户波束赋形和多用户波束赋形。单用




LTE-A系统中ROHC协议O模式的研究与实现LTE-A系统中ROHC协议O模式的研究与实现随着无线通信技术的发展,人们对无线网络的性能要求越来越高。LTE-A是目前最新的无线通信技术,它具有高速传输、低延迟、高可靠性等特点。然而,由于LTE-A网络的特殊性,数据包的传输需要面对视频、音频等高带宽流媒体流的挑战,因此网络传输需要更高效的压缩和优化技术来保证数据的传输质量。在这种情况下,ROHC协议成为LTE-A网络中使用的重要技术之一。ROHC(RobustHeaderCompression,鲁棒头压缩)




LTE网络的手游动态QoS方案研究LTE网络的手游动态QoS方案研究随着移动互联网的迅速发展,手游已成为人们日常生活中不可或缺的一部分。但是,在一些特殊网络环境下,手游体验可能会受到影响。如何提高手游在移动网络中的服务质量成为了一个重要问题。LTE网络作为目前移动网络的主要技术,应用广泛,如何利用其优点为手游提供更好的服务成为了热门的研究方向之一。一般来说,手游的用户对网络延迟和丢包最为敏感,因此可以从这两方面入手提高服务质量。LTE网络天然具有低延迟的特点,但是网络丢包率较高。因此,提高手游服务质量需要




1.8GHzTDD-LTE行业专网的运行环境影响分析TDD-LTE(时分双工长期演进技术)行业专网是一种基于TDD-LTE技术的专用通信网络,被广泛应用于电力、石化、煤炭、交通等行业中。它具有高速、高可靠性、大容量等优点,在行业应用中发挥了重要作用。然而,由于其传输频率和功率的不同,它可能会受到环境的影响。首先,TDD-LTE行业专网的运行会受到天气状况的影响。在大雨、雾、雪等天气条件下,空气中的水分或其他颗粒物可能会对信号的传输速度和质量产生影响,导致信号传输的速度变慢或信号质量下降。因此,在这些情况下




LTE技术在城市轨道交通CBTC系统中的应用随着城市轨道交通的不断发展,保障安全和提高运行效率一直是行业的关键目标。基于此,安全信号系统被广泛应用于城市轨道交通。而CBTC(Communication-basedtraincontrol)技术作为一种现代的信号系统,通过利用无线通信技术实现车辆间的通信,提升了城市轨道交通的运行可靠性与效率。其中,LTE(LongTermEvolution)技术作为4G通信技术之一,在CBTC系统中得到了广泛应用。1.LTE技术的优点与传统的CBTC信号系统相比,LTE技术




LTE800M网络部署策略研究随着移动通信技术和市场的不断发展,移动网络的覆盖范围和覆盖深度也在不断提升。因此,网络部署策略的选择变得格外重要,特别是对于LTE800MHz网络部署。LTE800MHz网络是近年来最受关注的网络之一,其覆盖范围广、传输速度快、搭载能力强,非常适合在室内和室外环境下部署。本文将从以下几个方面探讨LTE800MHz网络部署策略。一、网络评估网络评估是确定网络需求的第一步,必须对网络质量、容量、覆盖范围和安全性进行评估。在评估中需要考虑的因素包括网络质量、用户需求、设备运营成本和




CSFB电路域回落——4GLTE语音业务解决方案解析随着4GLTE技术的快速发展和普及,4GLTE语音业务也逐渐成为了日常通信中不可或缺的一部分。但在4GLTE网络的初期推广阶段,由于网络建设和技术规范的制约,4GLTE语音业务面临了一些问题。其中,最突出的就是CSFB电路域回落技术,下面就对这一技术进行分析和解读。首先,CSFB电路域回落是一种传统电路域和LTE网络之间的过渡机制。简单来说,对于4GLTE网络,由于它采用的是全IP(InternetProtocol)技术,因此不支持传统的电路域语音业务。




LTE国际边境漫游业务流程优化方案探讨LTE国际边境漫游是指在国外使用LTE网络服务的漫游,对用户的语音、数据和短信服务都有较高的要求。随着LTE网络的发展,国际漫游的需求也在不断增加。然而,目前的国际漫游业务存在一些问题和不足,需要进行优化和改进。一、当前国际漫游业务存在的问题1、高昂的漫游费用。由于不同国家和地区的运营商之间缺乏合作协议,使得国际漫游的费用高于国内,有时还存在“漫游坑人”的情况,导致用户出现高额话费和流量费用。2、漫游数据流量限制。目前国际漫游的数据流量存在限制,一旦超过限制就会出现额




LTE下行链路中的MIMO技术分析在4G移动通信时代,LTE技术(LongTermEvolution)已经成为最主流的4G通信标准之一。其中,MIMO技术(MultipleInputsMultipleOutputs)作为一项重要的信号处理技术,具有很好的适应性和性能,已经被广泛应用于LTE的下行链路中。MIMO技术是利用多个天线来进行数据传输的技术,它将多个信号同时传输到接收端,通过信号处理技术将这些信号进行合并,从而提高了数据传输的速度和可靠性。在LTE的下行链路中,MIMO技术主要是利用发射天线和接收




4G小基站IP地址规划原则探讨及研究随着移动互联网的不断发展和普及,4G网络已成为一个日益重要的通信网络。为了实现更好的通信效果和更高的网络质量,4G网络需要使用小基站技术。小基站的IP地址规划是4G网络中的重要部分,是确保小基站能够正常运行和实现高效通信的关键。IP地址规划不合理可能会导致网络瘫痪,影响用户体验,甚至可能造成不必要的经济损失。因此,一个合理的IP地址规划方案对于4G小基站的运营来说至关重要。首先,我们需要考虑如何为小基站分配IP地址。小型基站可以通过网络自主分配IP地址,但是这种方式对网




LTE关键技术及其发展趋势研究LTE是一种无线通信技术,是第四代移动通信技术(也称为4G技术)中的一种。自LTE诞生以来,它已逐渐取代了先前的3G技术并成为主流。本文将探讨LTE关键技术及其发展趋势。一、LTE关键技术1.OFDM技术OFDM指正交频分复用技术。它是LTE中最基本的技术,用于在信道中传输数据。OFDM技术将一条信道分成多个小信道,并将每个小信道都分为不同的子载波,然后将数据分配到每个子载波上进行传输。OFDM技术具有高效、高速、高容量等特点,可以有效地提高系统的通信效率和数据传输速率。2.




4G技术在城市无线通信网的应用研究自2009年4G技术问世以来,它就在无线通信技术领域中占据了首要的位置。4G技术以其高速的数据传输速度、低延迟和卓越的网络稳定性而备受瞩目,是未来数字通信网络的代表。4G技术在城市无线通信网络中的应用被广泛研究,因为城市是4G技术发挥优势的最佳场所,这主要可以归结为以下几个方面。首先,城市的高密度人口和建筑物造成无线信号覆盖面积变窄,4G技术的高速传输速度和低延迟有助于解决这些问题。传统的2G或3G网络常常出现因其低速数据传输而使网络容易拥堵的情况,网络质量受到很大限制。




LTE无线通信技术与物联网技术的结合与应用思考随着物联网的迅猛发展,越来越多的设备被连接到互联网上,得到了数字化的改造。这些连接设备的形态十分多样化,涵盖了从智能家居到工业设备,从智能医疗到车联网等众多领域。如何让这些设备更加高效,低成本地连接到互联网,成为了物联网行业的重要课题。在这个领域,LTE无线通信技术成为了物联网接入的有力工具。LTE无线通信技术是3GPP(3rdGenerationPartnershipProject)组织推出的一种新型无线通信标准,它是一种全IP网架构的蜂窝移动通信标准。与传




CBTC无线通信传输技术的改进与使用LTE技术的可行性分析随着城市化进程的不断加速,城市轨道交通需求不断增长。CBTC(Communication-basedtraincontrol)系统是现代轨道交通领域中的一项关键技术,可提高线路的运行效率和可靠性。CBTC系统是一种基于无线传输的列车控制系统,它可以与列车车载无线通信设备进行通信,并实现对列车的高精度位置监控和控制。在CBTC系统中,无线通信传输技术是实现列车位置监控和控制的重要基础,因此其技术改进和选用合适的技术对于CBTC系统的有效实施至关重要。




NB-IoT的技术背景及面临的挑战随着物联网技术的发展,越来越多的设备需要与互联网连接。传统的移动通信网络不能满足物联网的低功耗、低带宽和大规模部署的需求,因此需要新的无线通信技术。窄带物联网(NB-IoT)是一种新型低功耗、广域覆盖、低成本的通信技术,应运而生。NB-IoT技术背景为了满足物联网设备的通信需求,NB-IoT技术通过对现有的移动通信网络进行升级以实现更低的功耗和更广的覆盖面,同时保持了与现有网络的兼容性。NB-IoT技术通常是通过对现有4GLTE网络进行软件升级实现的。在升级后,NB-Io




机要传真服务器背景分析系统概述功能特点网络结构价值体现机要局作为政府系统的重要职能部门,负责各类电报、秘密信息的传输工作;负责有关信息的沟通和收发办理工作。平时传真使用量很大,且存在着大量的转发、群发,需要对传真文件进行管理、统计、审计等。传统传真机带给我们的烦恼:谁来帮您解决这些烦恼……4GFax机要传真是结合机要系统的对传真文件管理、传真收发、传真审计的实际需求而量身定做的,在解决传真收发的同时,更着重了传真的管理和操作的审计,符合机要局的特殊要求,是机要传真局传真收发最好的解决方案。强大的管理功能强




LTE帧结构,上下行配比和特殊子帧配比无线帧长为10ms,分为2个半帧(5ms)一个半帧有5个子帧(1ms)子帧又分为一般子帧和特殊子帧,一般子帧有2个时隙(0.5ms),特殊子帧有3个特殊时隙(上行导频时隙,保护间隔。下行导频时隙)3GPP中共规范了7种上下行配比,目前为止只支持配置1(2:2)和配置2(1:3),默认值为配置1。3GPP中共规范了9种特殊子帧配比,前为止只支持配置5(3:9:2)和配置7(10:2:2),默认值为配置7.配置5的特点是保护间隔时间长,决定了小区半径大,配置7的特点是下行




TD-LTEKPI指标介绍目录什么是KPIKPI相关的其他概念KPI、PI、计数器、北向计数器关系1KPI、PI、计数器、北向计数器关系2KPI、PI、计数器、北向计数器关系3目录KPI指标是如何产生的1KPI指标是如何产生的2计数器的值如何确定目录KPI指标的上报流程1KPI指标的上报流程2KPI指标的上报流程3测量对象及测量类型目录指标的规范指标的类型目录RSRPRS-CINRPDCCHSINR覆盖率目录呼叫类指标RRC连接建立成功率E-RAB连接建立成功率初始上下文建立时的E-RAB建立MME发起的




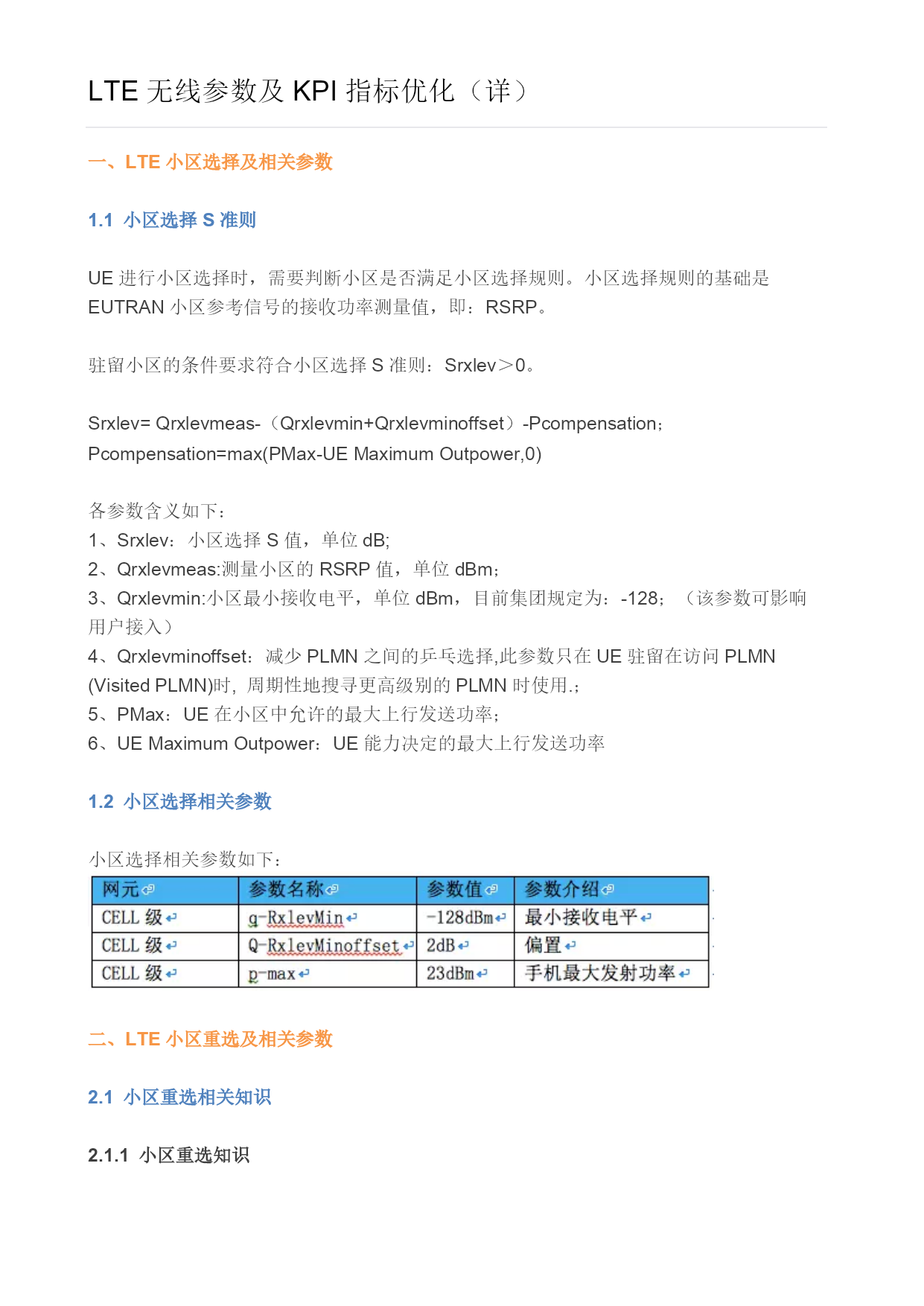
LTE无线参数及KPI指标优化(详)一、LTE小区选择及相关参数1.1小区选择S准则UE进行小区选择时,需要判断小区是否满足小区选择规则。小区选择规则的基础是EUTRAN小区参考信号的接收功率测量值,即:RSRP。驻留小区的条件要求符合小区选择S准则:Srxlev>0。Srxlev=Qrxlevmeas-(Qrxlevmin+Qrxlevminoffset)-Pcompensation;Pcompensation=max(PMax-UEMaximumOutpower,0)各参数含义如下:1、Srxlev:


