




如果您无法下载资料,请参考说明:
1、部分资料下载需要金币,请确保您的账户上有足够的金币
2、已购买过的文档,再次下载不重复扣费
3、资料包下载后请先用软件解压,在使用对应软件打开
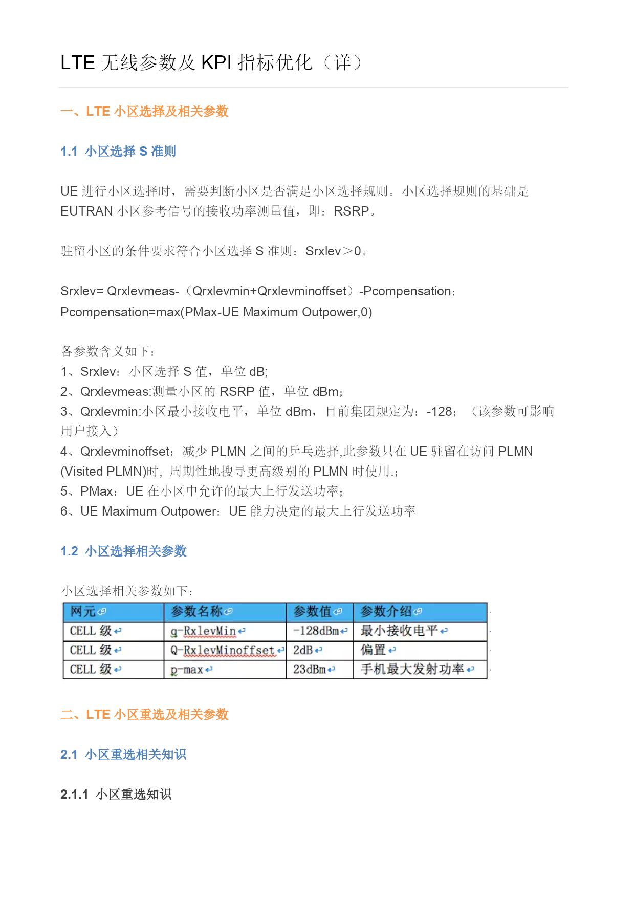
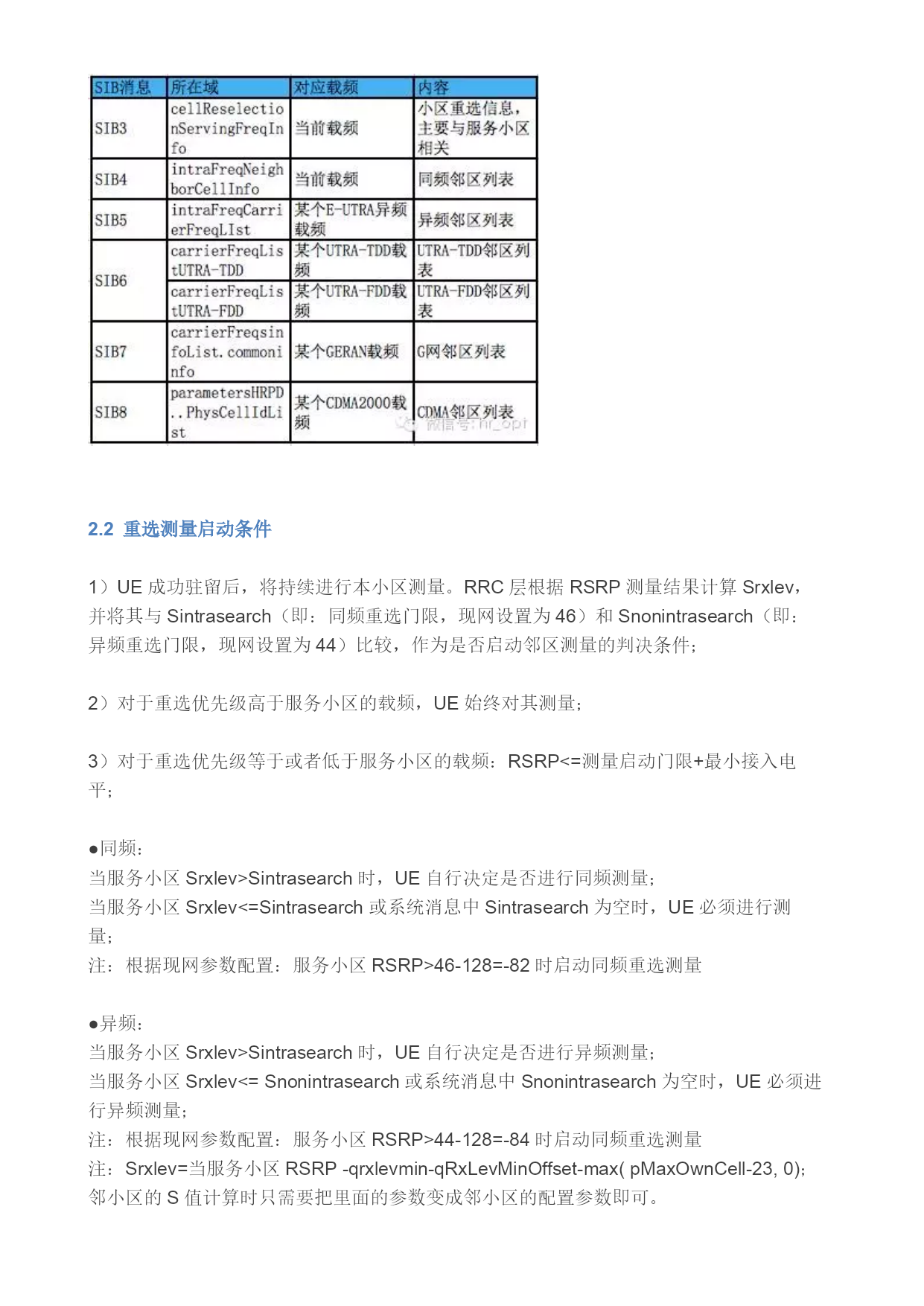
LTE无线参数及KPI指标优化(详) 一、LTE小区选择及相关参数 1.1小区选择S准则 UE进行小区选择时,需要判断小区是否满足小区选择规则。小区选择规则的基础是EUTRAN小区参考信号的接收功率测量值,即:RSRP。 驻留小区的条件要求符合小区选择S准则:Srxlev>0。 Srxlev=Qrxlevmeas-(Qrxlevmin+Qrxlevminoffset)-Pcompensation; Pcompensation=max(PMax-UEMaximumOutpower,0) 各参数含义如下: 1、Srxlev:小区选择S值,单位dB; 2、Qrxlevmeas:测量小区的RSRP值,单位dBm; 3、Qrxlevmin:小区最小接收电平,单位dBm,目前集团规定为:-128;(该参数可影响用户接入) 4、Qrxlevminoffset:减少PLMN之间的乒乓选择,此参数只在UE驻留在访问PLMN(VisitedPLMN)时,周期性地搜寻更高级别的PLMN时使用.; 5、PMax:UE在小区中允许的最大上行发送功率; 6、UEMaximumOutpower:UE能力决定的最大上行发送功率 1.2小区选择相关参数 小区选择相关参数如下: 二、LTE小区重选及相关参数 2.1小区重选相关知识 2.1.1小区重选知识 小区重选指(cellreselection)指UE在空闲模式下通过监测邻区和当前小区的信号质量以选择一个最好的小区提供服务信号的过程。当邻区的信号质量及电平满足S准则且满足一定重选判决准则时,终端将介入该小区驻留。UE驻留到合适的小区停留1S后,就可以进行小区重选的过程。小区重选过程包括测量和重选两部分过程,终端根据网络配置的相关参数,在满足条件时发起相应的流程。 2.1.2重选的分类 1)系统内小区测量及重选; ●同频小区测量、重选 ●异频小区测量、重选 2)系统间小区测量及重选; 2.1.3重选优先级概念 1)与2/3G网络不同,LTE系统中引入了重选优先级的概念 ●在LTE系统,网络可配置不同频点或频率组的优先级,通过广播在系统消息中告诉UE,对应参数为cellreselectionPriority,取值为(0….7);(注:0优先级为最低,现网同频设置为5;异频设置宏站加室分底层&高层设置为6,室分高层加宏站为4,室分底层加宏站为5.) ●优先级配置单位是频点,因此在相同载频的不同小区具有相同的优先级; ●通过配置各频点的优先级,网络便能方便地引导终端重选到高优先级的小区驻留达到均衡网络负荷、提升资源利用率,保障UE信号质量等作用; 2)重选优先级也可以通过RRCConnectionRelease消息告诉UE,此时UE忽略广播消息中的优先级信息,以该信息为准; 网络主动引导UE进行系统间小区重选,完成CS域语音呼叫等; 2.1.4重选系统消息 LTE中,SIB3-SIB8全部为重选相关信息,具体如下: 2.2重选测量启动条件 1)UE成功驻留后,将持续进行本小区测量。RRC层根据RSRP测量结果计算Srxlev,并将其与Sintrasearch(即:同频重选门限,现网设置为46)和Snonintrasearch(即:异频重选门限,现网设置为44)比较,作为是否启动邻区测量的判决条件; 2)对于重选优先级高于服务小区的载频,UE始终对其测量; 3)对于重选优先级等于或者低于服务小区的载频:RSRP<=测量启动门限+最小接入电平; ●同频: 当服务小区Srxlev>Sintrasearch时,UE自行决定是否进行同频测量; 当服务小区Srxlev<=Sintrasearch或系统消息中Sintrasearch为空时,UE必须进行测量; 注:根据现网参数配置:服务小区RSRP>46-128=-82时启动同频重选测量 ●异频: 当服务小区Srxlev>Sintrasearch时,UE自行决定是否进行异频测量; 当服务小区Srxlev<=Snonintrasearch或系统消息中Snonintrasearch为空时,UE必须进行异频测量; 注:根据现网参数配置:服务小区RSRP>44-128=-84时启动同频重选测量 注:Srxlev=当服务小区RSRP-qrxlevmin-qRxLevMinOffset-max(pMaxOwnCell-23,0);邻小区的S值计算时只需要把里面的参数变成邻小区的配置参数即可。 2.3重选判决准则 1)同频小区及同优先级异频小区重选判决: R准则: 服务小区CellRank(R值)Rs=Qmeas,s+Qhyst 候选小区CellRank(R值)Rt=Qmeas,t-Qoffset 根据R值计算结果,对于重选优

一条****发啊
实名认证
内容提供者


最近下载
一种胃肠道超声检查助显剂及其制备方法.pdf
201651206021+莫武林+浅析在互联网时代下酒店的营销策略——以湛江民大喜来登酒店为例.doc
201651206021+莫武林+浅析在互联网时代下酒店的营销策略——以湛江民大喜来登酒店为例.doc
用于空间热电转换的耐高温涡轮发电机转子及其装配方法.pdf
用于空间热电转换的耐高温涡轮发电机转子及其装配方法.pdf
用于空间热电转换的耐高温涡轮发电机转子及其装配方法.pdf
用于空间热电转换的耐高温涡轮发电机转子及其装配方法.pdf
用于空间热电转换的耐高温涡轮发电机转子及其装配方法.pdf
用于空间热电转换的耐高温涡轮发电机转子及其装配方法.pdf
论《离骚》诠释史中的“香草”意蕴.docx