
鸿朗****ka


Ta的资源

2022暑期建筑设计公司社会实践报告

工伤申请仲裁书

庐山云雾茶批发合同

2022最撕心裂肺的道歉信4篇

2022最新主题班会活动策划

北大讲话学习心得:弘扬爱国主义精神培养高素质人才 (2)

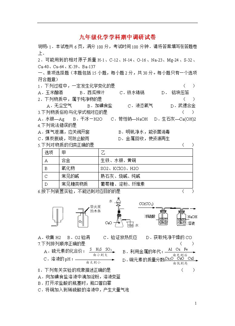
试题-江苏-2014_江苏省苏州市相城区2014年初中化学毕业暨升学模拟考试试题

手机形象进店协议

试题-江苏-2015_江苏省宜兴市屺亭中学2015届九年级化学上学期期中试题

抵押车债权合同

区审计局机关作风建设汇报材料

试题-江苏-2016_江苏省常州市武进区2016届中考化学4月模拟试题(含解析)

试题-江苏-2016_江苏省扬中市2016届九年级化学下学期期中考试(一模)试题

素材-全国-2019_三年级数学下册 二《篮球场上的数学问题(主题图)》教材分析 浙教版

素材-全国-2019_二年级数学下册 一 绿化家园 8《认识路线》导入:认识路线素材 浙教版

次性赔偿协议书

区政府关于推行政务公开工作的汇报

区政府班子查摆问题、查找根源及整改措施汇报_1 (2)

素材-全国-2019_四年级数学下册 六《总复习(4)》教材分析 浙教版

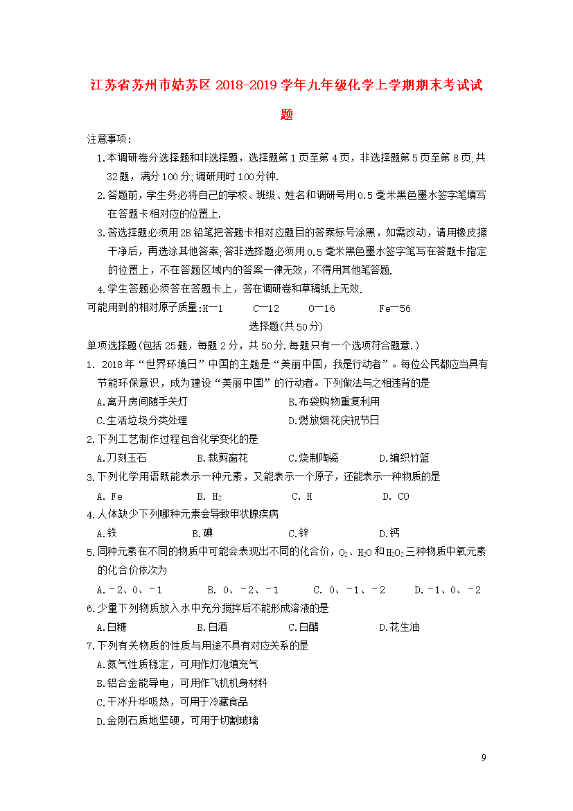
试题-江苏-2019_江苏省苏州市姑苏区2018-2019学年九年级化学上学期期末考试试题

最新幼儿睡前故事大全10篇