
鸿朗****ka


Ta的资源

房屋租房合同

2022生活老师个人工作总结

2022生物教学总结汇总十篇

2022电子专业自我介绍汇编6篇

县供水公司基层组织建设年活动情况汇报 (2)

试题-全国-2019_二年级数学上册 第2单元 100以内的加法和减法(二)第5课时 退位减课堂作业设计(无答案) 新人教版

县全市工业经济形势分析会落实情况汇报 (8)

同心战疫第四集众志成城观后感范文5篇

县农业局行政执法评议自查报告 (6)

县农委向沈浩同志学习活动情况的报告

试题-山东-2015_山东省滕州市张汪中学2015届九年级化学学业水平模拟考试试题(1)

试题-全国-2019_2019版五年级数学下册 第三模块 有关长方体、正方体的棱长和表面积问题试题 新人教版

县农村医疗卫生体制改革调研报告

县农村基层组织建设情况报告

县委书记在党代会上的讲话

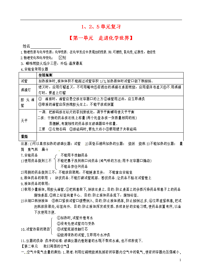
试题-江苏-2013_江苏省南京市溧水县孔镇中学九年级化学 第1、2、5单元综合复习(无答案)

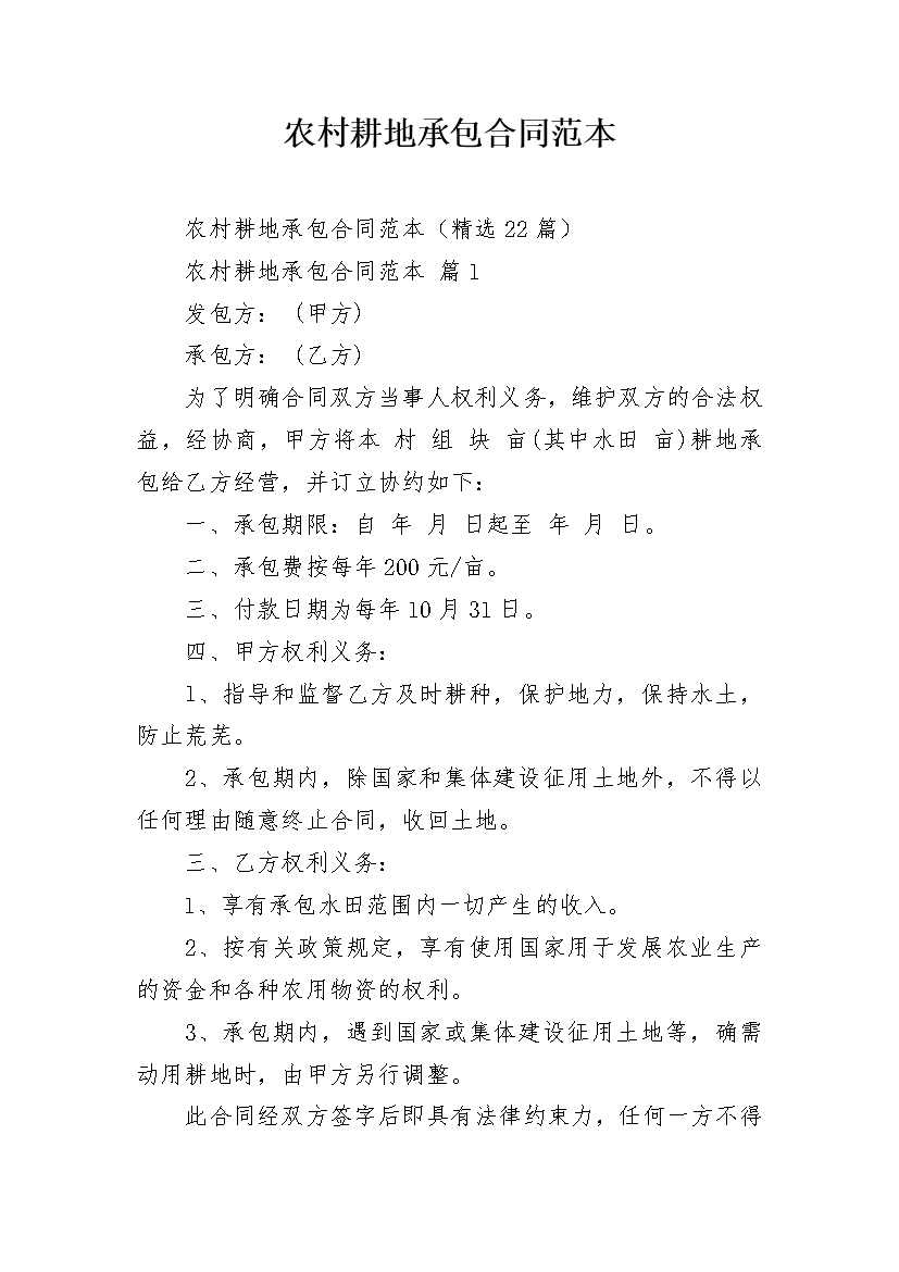
农村耕地承包合同范本

农村自来水费承包协议书

农田承包合同

2022百年孤独读书心得体会

县委书记在全县党务工作会上的讲话 (10)