
鸿朗****ka


Ta的资源

2022精选竞聘主任的演讲稿范文汇总九篇

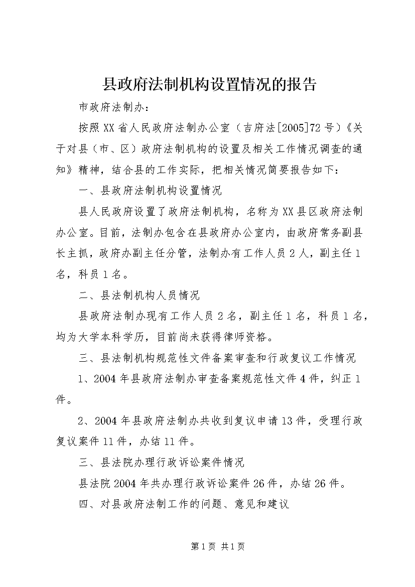
县政府法制机构设置情况的报告 (7)

试题-山东-2013_山东省烟台七中九年级化学上册《2

窗边的小豆豆读后感8篇心得体会范文

影视投资合同

县教育发展专题调研报告 (4)

县教育局工作报告材料 (4)

2022精选重阳节慰问信范文集锦七篇

2022精选高中优秀作文四篇

2022精选高中叙事作文锦集九篇

2022红楼梦读书笔记合集15篇

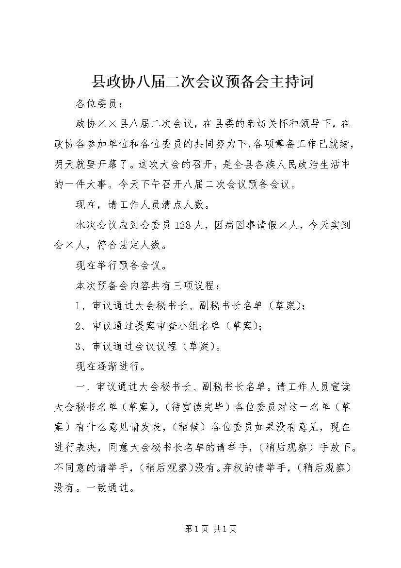
县政协八届二次会议预备会主持词 (2)

县文化体制改革工作报告

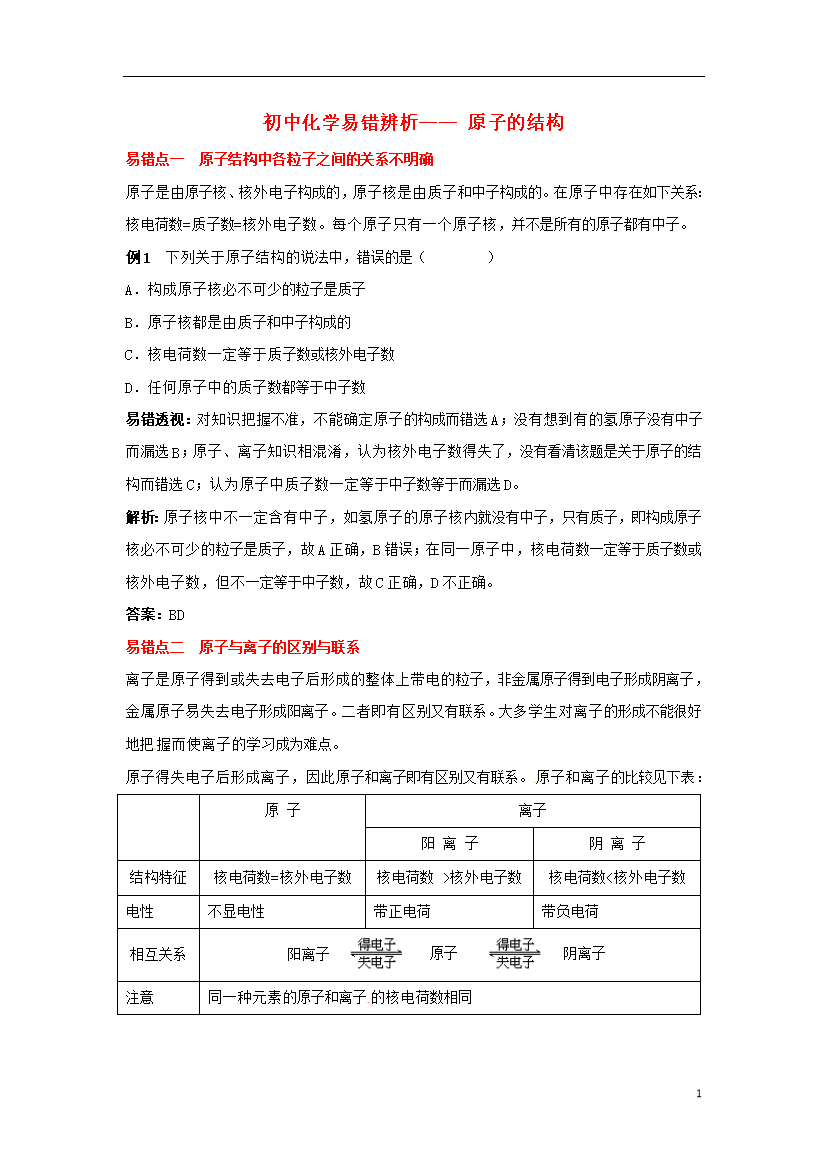
试题-全国-2013_助力2014中考化学 原子的结构易错辨析(易错点+经典例题+错因会诊) 新人教版

全额连带责任担保小额贷款合同

公司借贷担保协议书

2022红玫瑰与白玫瑰读后感

2022经典辞职报告15篇

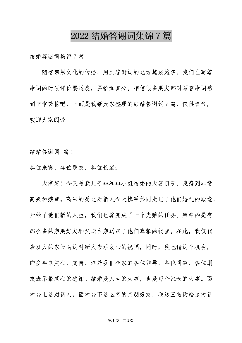
2022结婚答谢词集锦7篇

2022给业主的道歉信范文锦集7篇

县整村推进工作动员讲话 (2)