




如果您无法下载资料,请参考说明:
1、部分资料下载需要金币,请确保您的账户上有足够的金币
2、已购买过的文档,再次下载不重复扣费
3、资料包下载后请先用软件解压,在使用对应软件打开
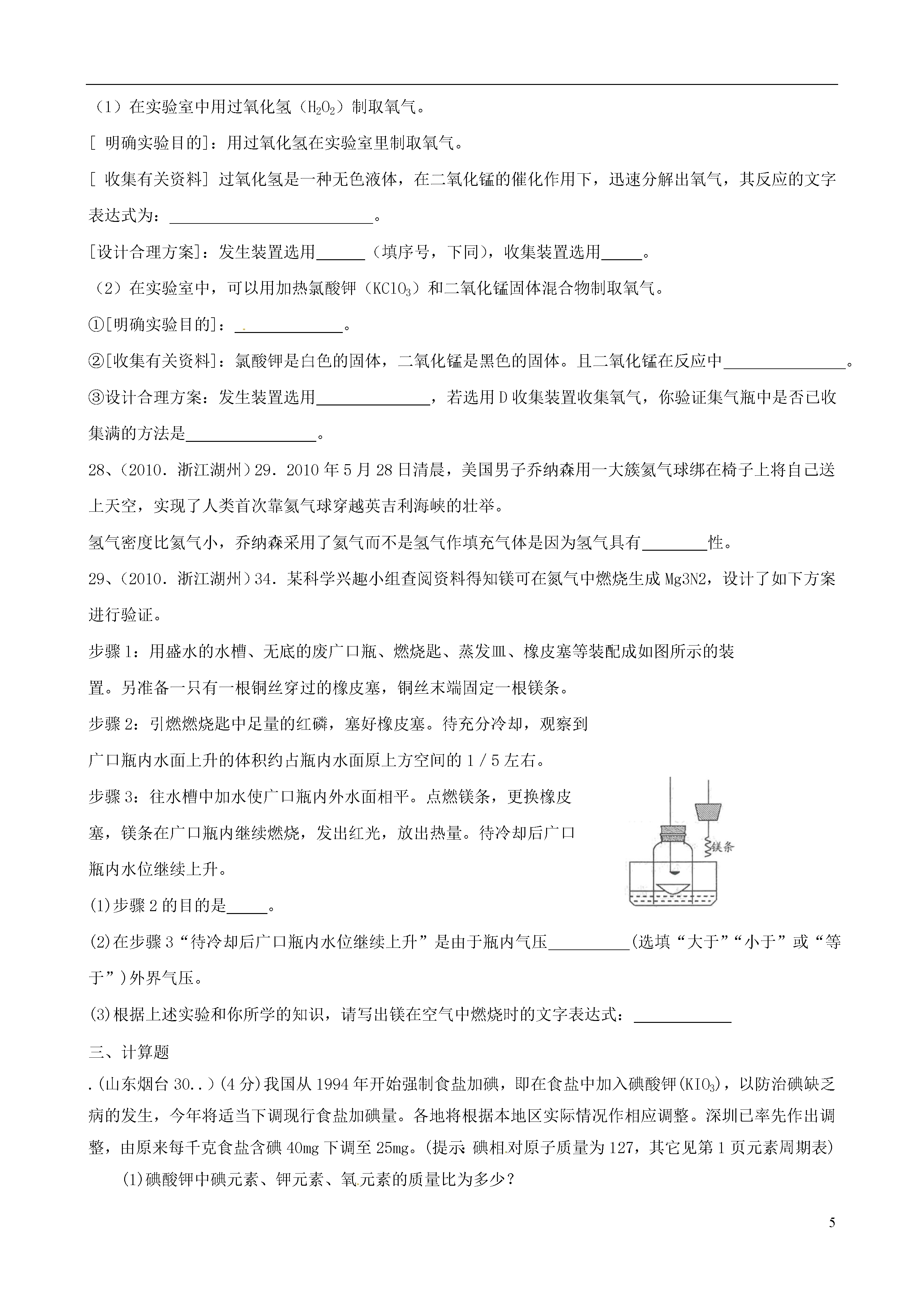
5《2.1空气》检测一、选择1.(10娄底4)空气是一种宝贵的资源,空气中体积分数约占21%的是()A.二氧化碳B.氮气C.氧气D.稀有气体2.(10娄底15)氧气是一种化学性质比较活泼的气体,它可以和许多物质发生化学反应。如下图所示,关于这三个反应的叙述正确的是()A.都放出热量B.生成物都是固体C.都产生蓝紫色火焰D.都是非金属和氧气反应3.(10茂名4)下列物质中不能在氧气里燃烧的是()A、氮气B、木炭C、红磷D、铁4.(10株洲中考2).下列说法错误的是()A.木炭在氧气中剧烈燃烧,生成黑色固体B.硫在空气中燃烧,生成有刺激性气味的气体C.铁丝在氧气中燃烧时,火星四射D.蜡烛燃烧的产物能使澄清石灰水变浑浊5.(2010·辽宁鞍山,5)氧气是我们身边常见的物质,以下关于氧气的叙述不正确的是()A.物质与氧气发生的反应都是氧化反应B.鱼、虾能在水中生存是由于氧气易溶于水C.氧气能使带火星的木条复燃D.氧气可以供给呼吸,和体内物质反应而释放能量,维持生命活动6.(浙江金华20.)氯气(Cl2)和氧气(O2)都是活泼的非金属单质,在一定条件下它们都能跟甲烷(CH4)反应。已知O2和CH4充分反应后的生成物是CO2和H2O,由此推断Cl2和CH4充分反应后的生成物是().(温馨提示:联想氯气(Cl2)和氧气(O2)都有相似的化学性质)A.CCl4和HClB.CCl4和H2C.CH2C12和H2D.C和HCl7、(10苏州2)为了经久耐用,在灯泡中可填充的气体是()A.氧气B.氮气C.二氧化碳D.二氧化硫8.(10本溪2).今年冰岛火山喷发对欧洲多国造成了严重的环境污染。下列物质中不属于空气污染物的是()A.氧气B.二氧化硫C.火山灰D.一氧化碳9.(10梧州29).属于缓慢氧化的变化是A.木炭燃烧B.食物腐败C.蜡烛燃烧D.汽油燃烧11.(2010山东聊城25)集气瓶装满某气体,可能是下列气体中的某一种:①二氧化碳②氧气③空气④氮气,将燃着的木条伸入瓶中,火焰立即熄灭,则该瓶气体可能是()A.①或②B.②或③C.①或④D.③或④12.(10大连38).焊接金属时,能用作保护气的一组气体是()A.H2、N2B.N2、O2C.CO2、COD.N2、Ar13.(10盐城8.)8.下列有关实验现象的描述正确的是()A.硫在氧气中燃烧产生淡蓝色的火焰B.磷在空气中燃烧产生白色烟雾C.氢气在空气中燃烧产生黄色火焰D.硫酸铜溶液滴入氢氧化钠溶液中产生絮状沉淀14.(10龙岩市2).冲洗照片时,需将底片浸泡在大苏打(Na2S2O3)溶液中,使影像固定下来,这一过程叫“定影”。大苏打中硫元素的化合价为()A.0B.+2C.+4D.+615.【10新疆】12.新疆的和田玉、玛纳斯碧玉都闻名于世,某种玉石的主要成份是NaAlSi2O6。关于NaAlSi2O6,下列说法正确的是()A.其中硅元素的化合价为+4价B.该物质的一个分子中含有9个原子C.该物质中含有三种金属元素D.该物质中钠元素与氧元素质量比为1:616.【10乌鲁木齐市】9.下列氮肥中,氮元素的质量分数最大的是()A.CO(NH2)2B.(NH4)2SO4C.NH4NO3D.KNO317.(10天津市13).下列关于耐高温新型陶瓷氮化硅(Si3N4)的叙述正确的是()A.氮化硅中Si、N两种元素的质量比为3:4B.氮化硅中氮元素的质量分数为40%C.140g氮化硅中含硅元素的质量为84gD.氮化硅的相对分子质量为140g18.(10湖北省襄樊市3)甲醛(CH2O)是室内污染的主要成分之一,它来源于室内装修所用的油漆、胶合板等材料。下列关于甲醛的说法错误的是:()A、甲醛是由C、H、O三种元素组成B、甲醛分子是由一个碳原子和一个水分子构成C、一个甲醛分子含有四个原子D、甲醛分子中C、H、O原子个数比是1:2:119.(2010.浙江丽水)实验室制取气体选择收集方法时,下列性质:①颜色;②密度;③溶解性;④可燃性;⑤能否与水反应,必须考虑的是()A.①②③B.②③④C.③④⑤D.②③⑤20.(10江西5)下图是实验室制备、收集、验满、验证性质的操作,其中正确的是()二、填空实验21.(10贵港15)(4分)请用化学符号填空:2个氢原子______;3个二氧化氮分子______;带两个单位负电荷的硫离子______;镁单质______;2个氮分子;亚铁离子;+2价的钙元素22、(10内江1)采集空气样品时,如果没有专业仪器,我们可用矿泉水瓶装满水到采样地点倒掉,这种收集气体的方法叫做____;实验室制氧气时,也可用这种方法收集,用该方法收集氧气时,制备氧气装置内空

鸿朗****ka
实名认证
内容提供者


最近下载
一种胃肠道超声检查助显剂及其制备方法.pdf
201651206021+莫武林+浅析在互联网时代下酒店的营销策略——以湛江民大喜来登酒店为例.doc
201651206021+莫武林+浅析在互联网时代下酒店的营销策略——以湛江民大喜来登酒店为例.doc
用于空间热电转换的耐高温涡轮发电机转子及其装配方法.pdf
用于空间热电转换的耐高温涡轮发电机转子及其装配方法.pdf
用于空间热电转换的耐高温涡轮发电机转子及其装配方法.pdf
用于空间热电转换的耐高温涡轮发电机转子及其装配方法.pdf
用于空间热电转换的耐高温涡轮发电机转子及其装配方法.pdf
用于空间热电转换的耐高温涡轮发电机转子及其装配方法.pdf
论《离骚》诠释史中的“香草”意蕴.docx