是雁****找我
Ta的资源
农民工职业技能培训典礼的讲话
农廉工作汇报★ (5)
农户诚信档案调研报告
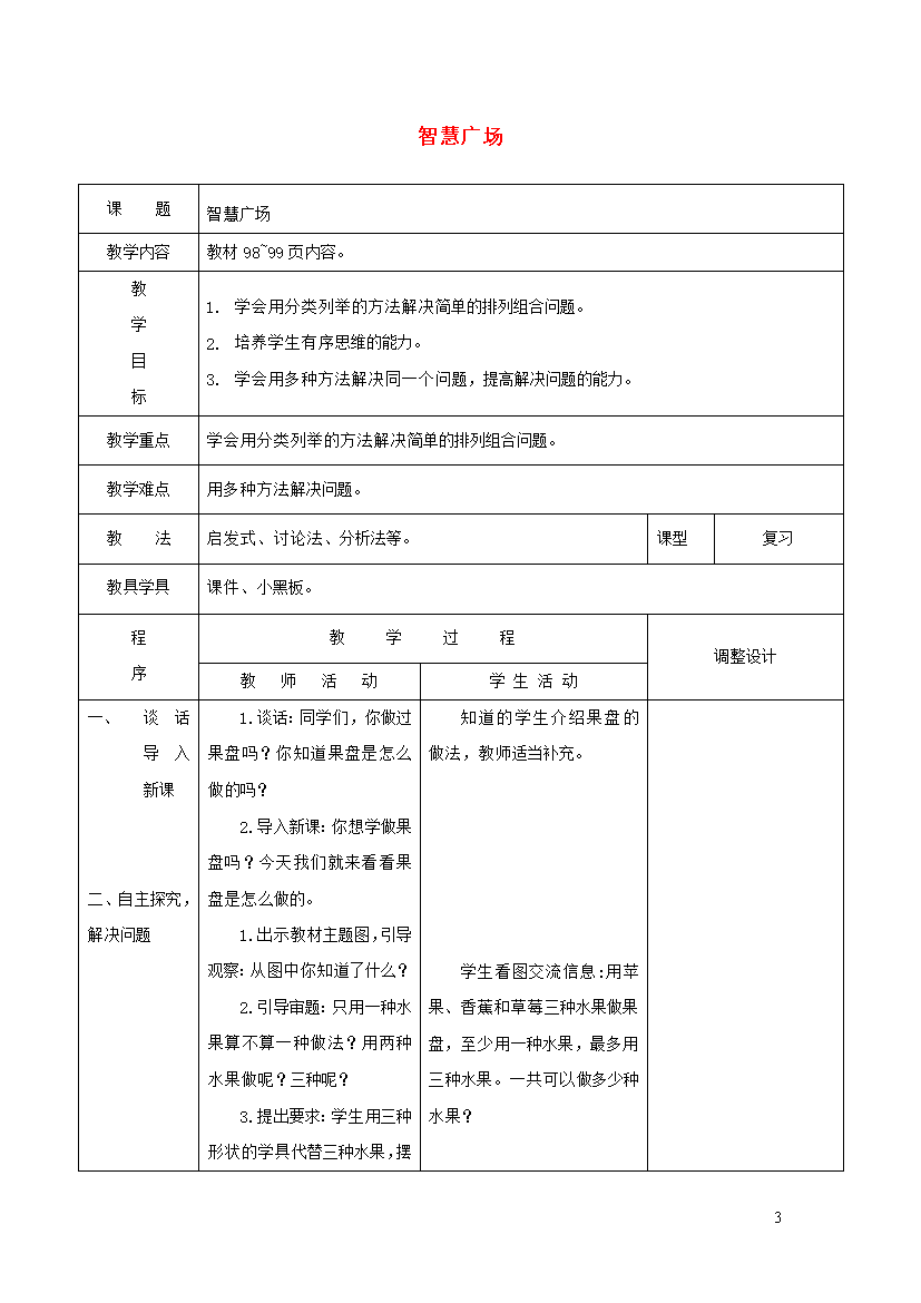
教案-全国-2019_二年级数学上册《智慧广场教案》教案 青岛版
非全日制劳动合同_1
食品工厂员工劳动合同
2020年医疗器械维修合同范本
2022小学作业规章制度8篇
2022小学保护环境演讲稿
农机局讲忠诚守纪律做标杆活动情况汇报
冬季安全教育演讲稿12月 (4)
冬季安全教育讲稿
我的父亲600字作文
我的理想优秀范文大全
医疗事故鉴定申请书二
柳暗花明作文小学生大全
2022小学师德师风学习心得体会
2022小学开学第一周工作总结
冬季预防传染病讲话稿 (2)
冯在党员联系下基层活动中的讲话_1
冯正霖副部长在全国公路建设座谈会上的讲话(双永高速公路)