是雁****找我
Ta的资源
2022市场营销毕业实习报告
试题-全国-2010_2011年中考化学练习26 金属资源的保护和利用
素材-全国-2020_小学数学 数学故事(数学笑话)减法
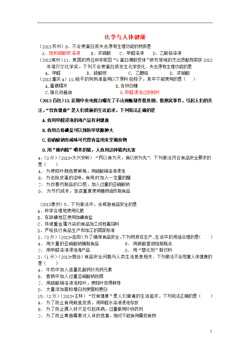
试题-云南-2016_云南省广南县篆角乡初级中学校2013年中考化学试题汇编 4 化学与社会发展 考点19 化学及其应用 3化学与人体健康 3食品安全问题
投资酒店合作协议
试题-全国-2015_火线100天(安徽专版)2016中考化学 教材考点梳理 第十单元 酸和碱复习
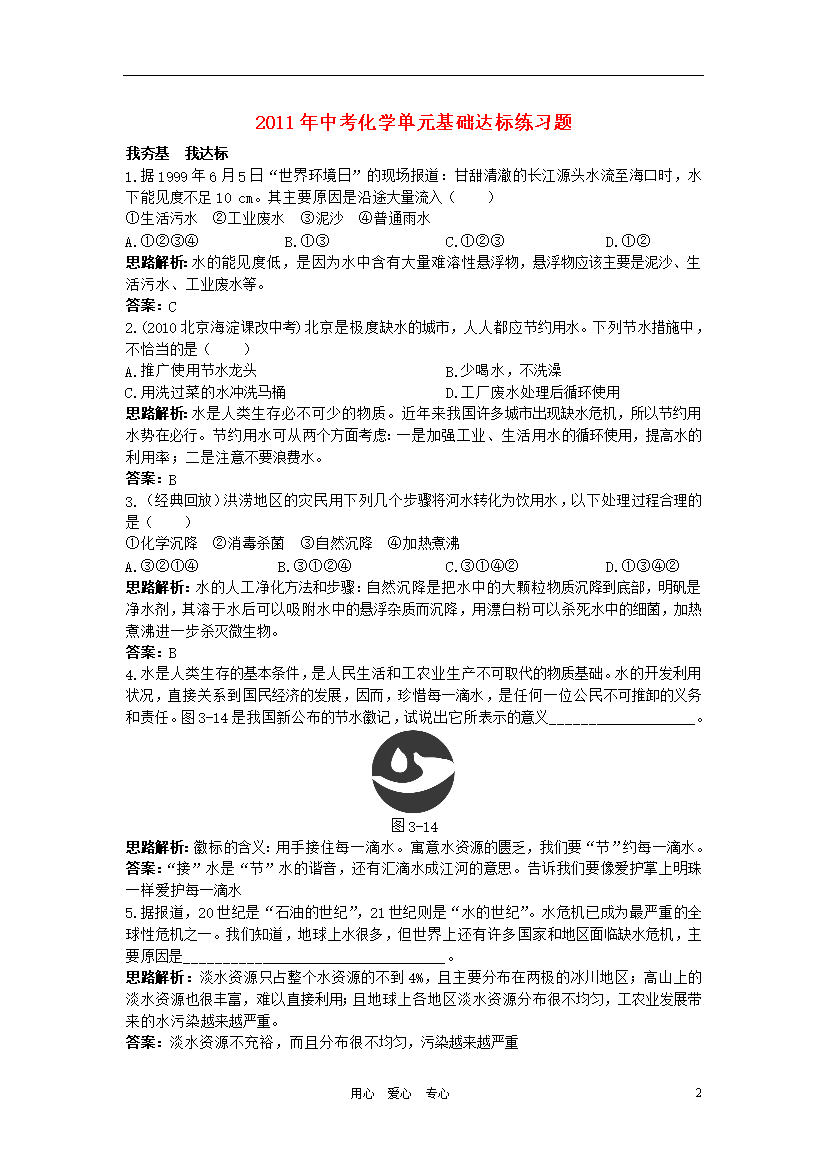
试题-全国-2010_2011年中考化学单元基础达标练习题 第三单元课题4 爱护水资源 (含教师版解析)
机械设计加工合作建房合同
农村集体土地建房管理汇报
农民20XX年两学一做思想汇报
2022年度幼儿园安全工作计划模板汇编九篇
2022年度计划三篇
农民工基本权益实现状况调研报告 (3)
初中春季开学典礼校长讲话稿
初中校园会开幕主持词
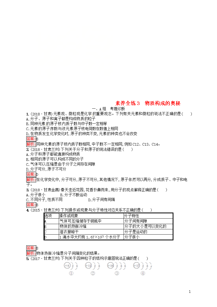
试题-全国-2018_(甘肃地区)2019年中考化学总复习 第三单元 物质构成的奥秘 素养全练3 物质构成的奥秘练习
社区服务队合作协议
网站网页制作合作合同
股东合作协议书范本
股东合作协议(出资设立公司)
初中行为规范演讲稿 (3)