
努力****甲寅


Ta的资源

2022实用的农经工作计划3篇

关工委现场会上的讲话 (2)

关于部队干部思想汇报范文 (3)

素材-全国-2018_(广东专用)2019年中考化学复习 专题十七 信息给予题(讲解部分)素材(pdf)

素材-全国-2018_(河北专版)2019年中考化学复习 专题二十 理科综合题(讲解部分)素材(pdf)

教案-全国-2012_一年级数学下册 认识图形教学建议 苏教版

2022实用的大学求职自荐信3篇

2022实用的安全保证书模板汇编五篇

养殖业污染综合整治推进暨秸秆禁烧工作动员会讲话稿 (2)

素材-全国-2018_(河南专版)2019年中考化学复习 专题十 质量守恒定律 化学方程式(讲解部分)素材(pdf)

2022实用的工作方案模板集锦10篇

2022实用的工作方案汇总8篇

关于领导干部专题民主生活会召开情况的报告

教案-全国-2011_四年级数学上册 观察物体(1)教案 苏教版

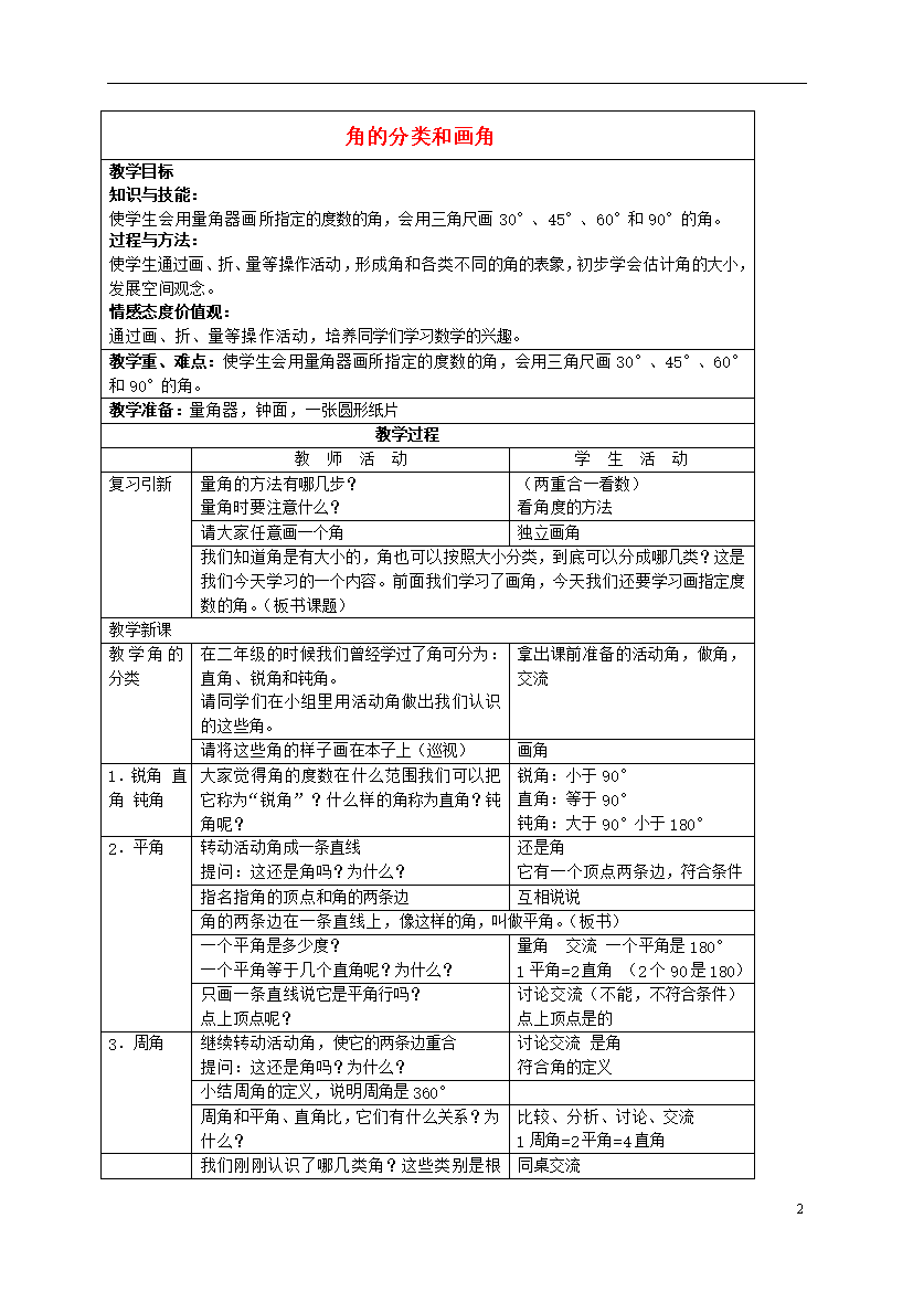
教案-全国-2011_四年级数学上册 角的分类和画角教案1 苏教版

微笑的力量六年级满分作文范文

劳动争议上诉状单位

我的拿手好戏400字作文8篇

教案-全国-2017_2017春一年级数学下册 5《认识人民币》教案9 (新版)西师大版

劳动合同(补充协议)

最新成功需要付出的满分作文范文