
Ro****44


Ta的资源

试题-全国-2011_二年级数学上册 生日一课一练(无答案) 北师大版

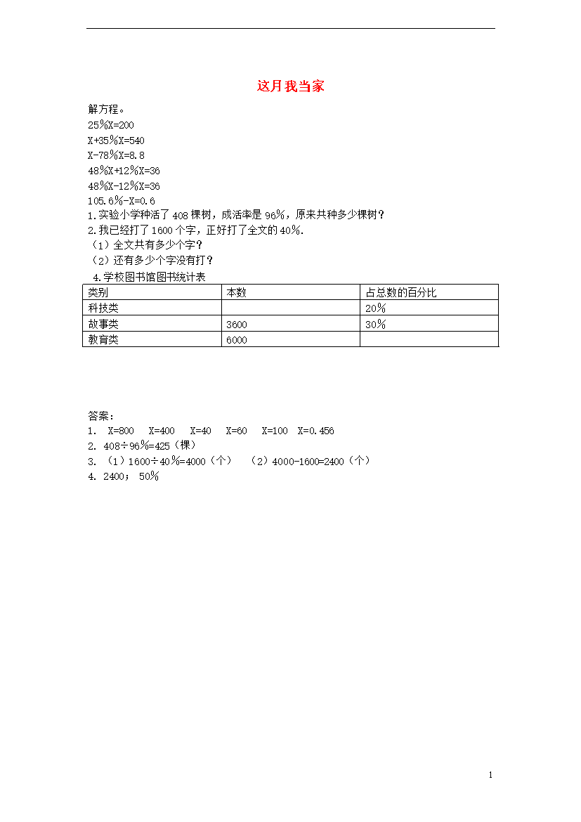
试题-全国-2017_六年级数学上册 6

试题-全国-2017_六年级数学上册 4

最新教师家访随笔400字(精选7篇)

县长在全县招商引资工作会议上的讲话

试题-湖北-2015_湖北省黄石市第十六中学九年级化学上册 第五单元 化学方程式复习题五(实验与探究题)(无答案)(新版)新人教版

试题-全国-2013_四年级数学 暑假作业17 北师大版

随笔作文大全最新8篇

工程施工合伙经营契约书

2022苏州的导游词

2022英文介绍信7篇

县经委廉政工作会议情况汇报

市区房屋装修施工合同书

2022英语自我介绍(5篇)

2022药学专业写实习报告10篇

县职工维权工作进展汇报

县长在农业督察工作会讲话

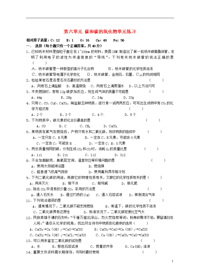
试题-全国-2013_九年级化学上册 第六单元 碳和碳的氧化物单元练习4 (新版)新人教版

试题-全国-2019_四年级数学上册 第一单元 认识更大的数 第1课时 数一数课堂作业设计 北师大版

试题-全国-2017_2017年秋九年级化学上册 第四单元 自然界的水 课题4 化学式与化合价练习 (新版)新人教版

试题-全国-2013_一年级数学下册 期末试卷3(无答案)人教新课标版