
Ro****44


Ta的资源

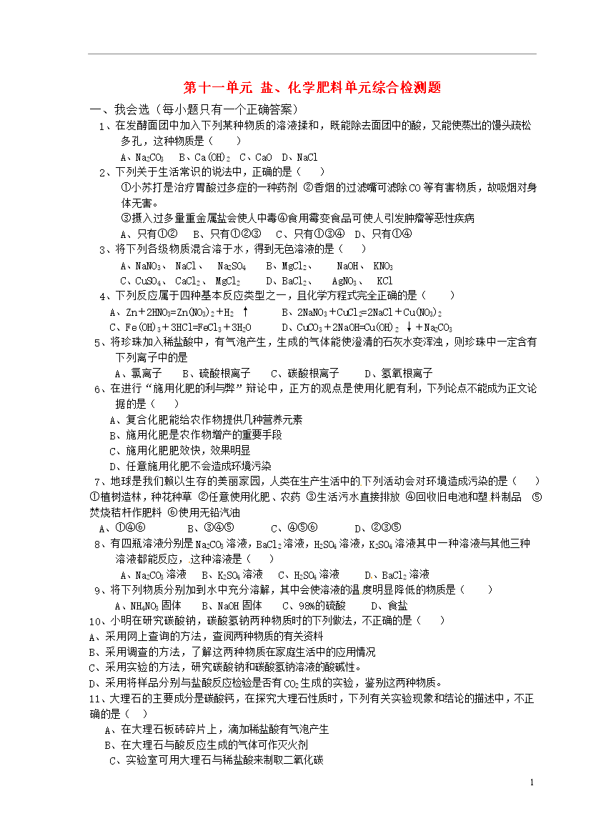
试题-山西-2014_山西省新绛县希望学校九年级化学下册 第十一单元 盐、化学肥料单元综合检测题(无答案) 新人教版

骆驼祥子800字读后感范文8篇

2022纪检部部员工作计划

2022结婚典礼上父母致辞

2022给业主的道歉信范文汇总九篇

试题-全国-2015_九年级化学下册 第11单元 实验活动8 粗盐中难溶性杂质的去除练习(无答案) 新人教版

试题-全国-2015_九年级化学上册 6

试题-全国-2011_九年级化学 第三单元 课题3 水的净化同步练习(无答案)人教新课标版

提供反担保贷款合同

2022给同学慰问信六篇

2022给客户的道歉信精选15篇

2017招标合同(4篇)

2023货物采购国内竞争性招标合同

2022给朋友道歉信模板集锦6篇

2022给朋友道歉信汇编七篇

2022给校长的建议书4篇

2022给父亲的道歉信4篇

2022给老公道歉信

县残联关于开展“承诺公示”工作情况汇报

县秋冬农建工作动员会上的讲话

试题-吉林-2018_吉林省吉林市中考化学复习练习 浓硫酸的性质及浓硫酸的稀释3(无答案) 新人教版