努力****南绿
Ta的资源
最新保证担保借款合同范本
最新民间借款合同范本2023
小学生关于大自然的作文一年级
小学生我爱大自然作文一年级600字大全
村委会与村民互助资金借款合同
2022团支部社会实践报告
关于服装设计实习报告范文
教案-全国-2012_四年级数学上册 亿以内数的读法 4教案 人教版
教案-全国-2012_四年级数学下册 整理和复习教案 人教版
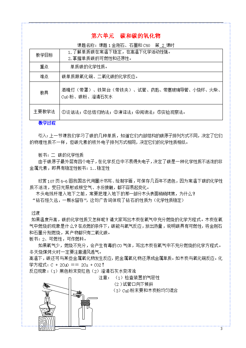
教案-全国-2018_九年级化学上册 第六单元 碳和碳的化合物 课题1 金刚石、石墨、C60(第2课时)教案 (新版)新人教版
我的妈妈一年级作文5篇
2022土地租赁合同
2022在学校实习报告合集七篇
2022在试用期的辞职报告范文合集十篇
关于两学一做讲奉献有作为专题研讨会发言稿
教案-全国-2019_一年级数学下册 3
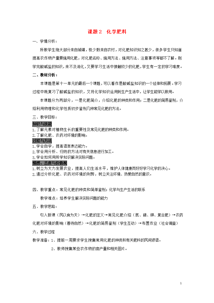
教案-全国-2019_2019春九年级化学下册 第十一单元 盐 化肥 课题2 化学肥料教案 (新版)新人教版
关于校园文化建设的调研报告_1 (2)
关于档案整理工作报告
关于档案管理工作的汇报
教案-湖南-2016_湖南省娄底市新化县桑梓镇中心学校九年级化学上册《6