xx****88
Ta的资源
修建资料44276
商务礼仪案例与实训-课件第四部分
药理学课件 第十八章 治疗老年性聪慧症
多图CAXA软件在曲面加工中的公道应用
破冰游戏4
AutoCAD高级画图员试题7
SPSS进门软件操纵(修改版)
农产品营销计谋
餐饮干事法度模范
jsp静态网站开辟与实例(第3版)19
有关场地设计的标准条则
印度军方称多个兵种装备陈腐
野蜂飘动_
2010年教员资格测验教导学试卷
装饰施工工艺练习申报
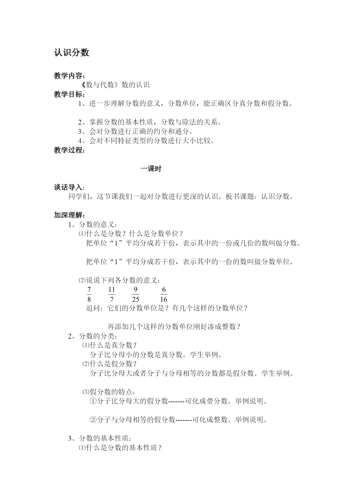
熟悉分数_
园艺工艺标准
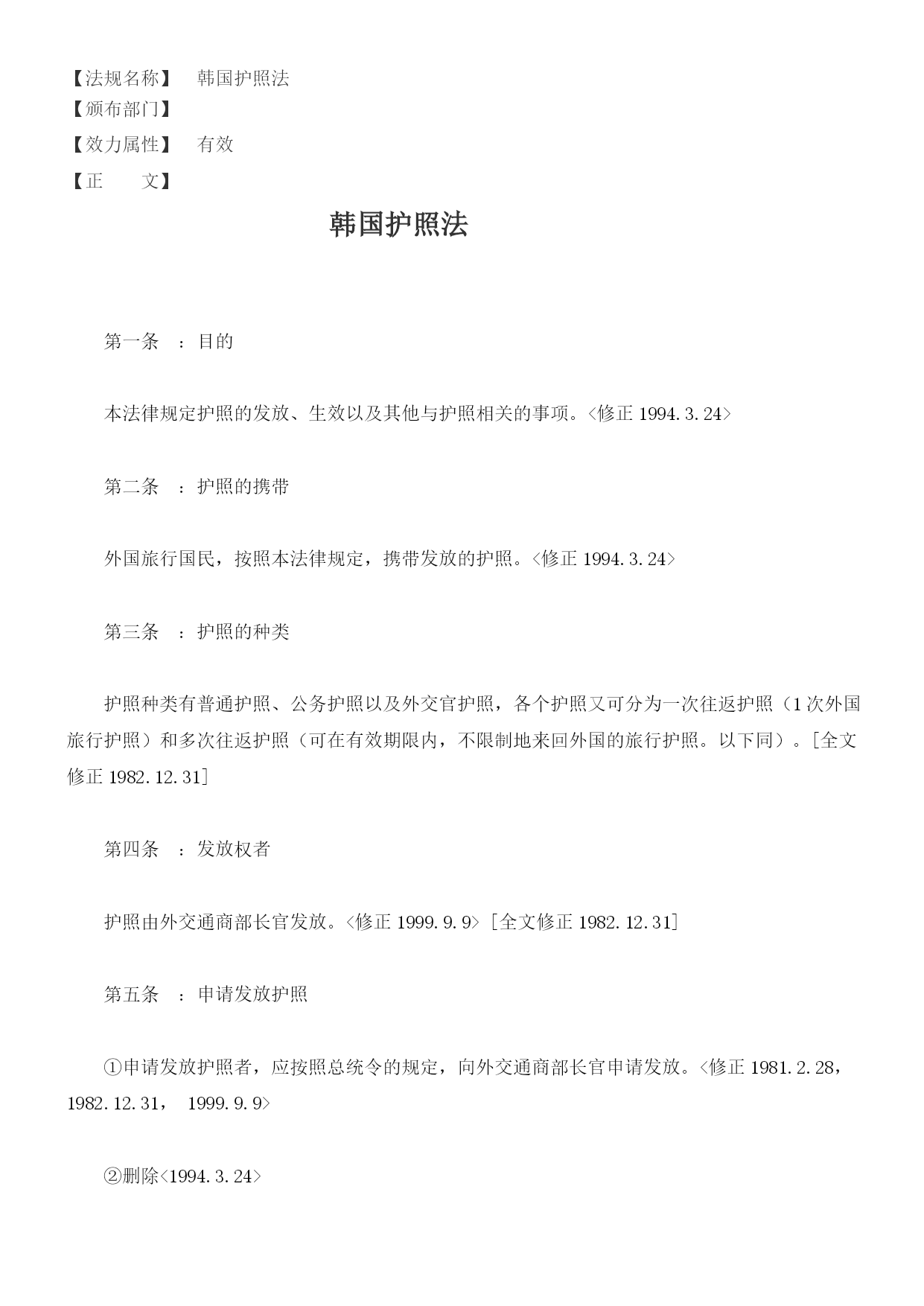
韩国护照法
进修2012继承教导
人力本质冰山模型
生物化学87492