
韶敏****ab


Ta的资源

2022幼儿园孩子表扬信九篇

农综办农业产业化发展情况工作汇报 (3)

酒店品牌合作协议书

2022幼儿园开学欢迎词11篇

2022幼儿园教师实习报告

副书记在领导调整会讲话 (3)

减税降费工作进展情况汇报

素材-全国-2020_小学数学 数学神探 名侦探(慷慨的小偷)

试题-全国-2006_粒子性质考题赏析

2022幼儿园老师的表扬信汇总5篇

分公司筹备工作汇报

分公司职工代表巡视活动汇报材料 (5)

分公司职工思想状况调查分析调研报告 (2)

2023家装装修合同书

2022幼儿小班个人工作计划三篇

2022幼儿小班的工作计划4篇

2022幼儿教师试用期转正工作总结

2022幼师年度工作计划

副县长危改讲话

切尔克齐乡中心小学依法治校工作汇报 (4)

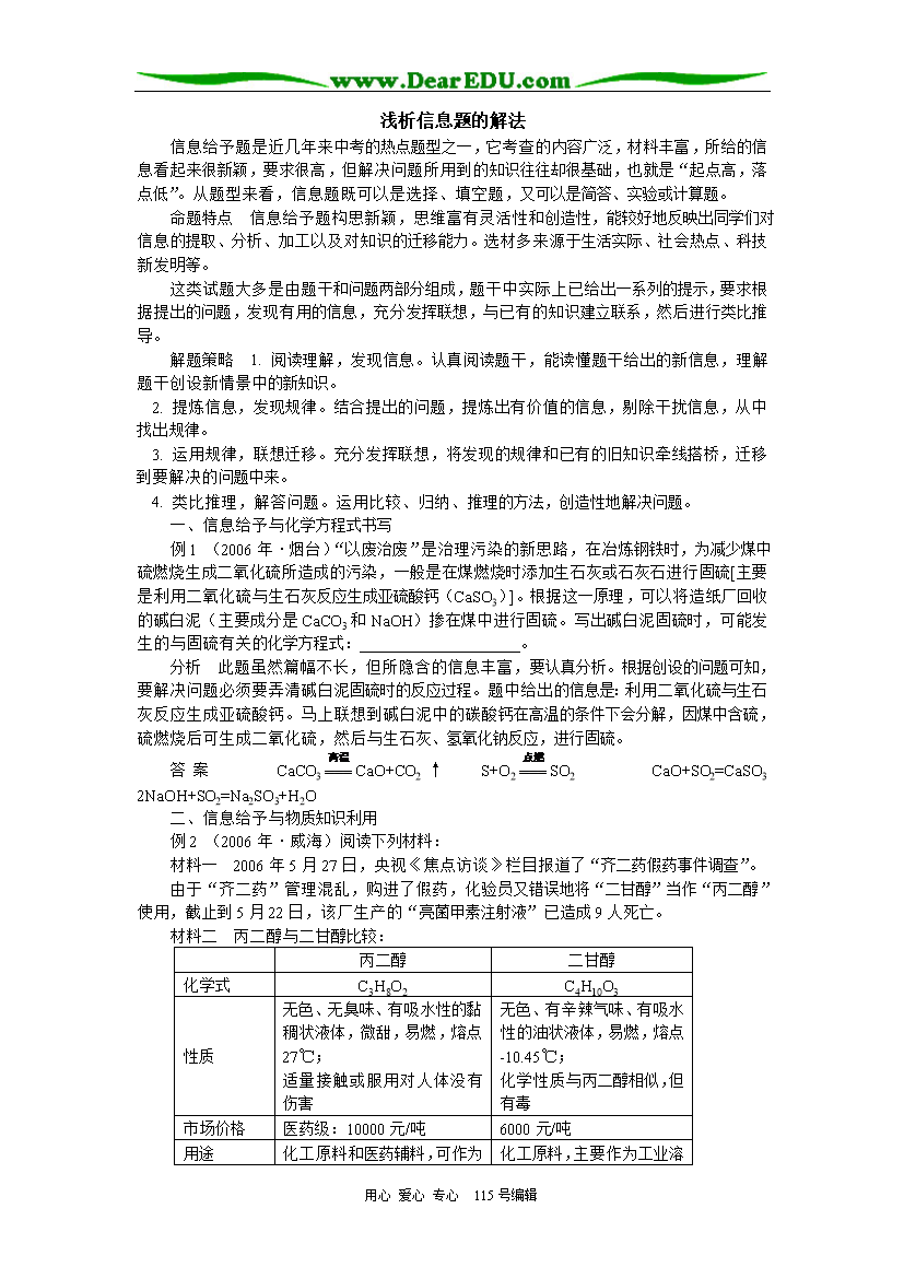
试题-全国-2008_初三化学浅析信息题的解法学法指导