教案-全国-2019_2019秋四年级数学上册 1 大数的认识 3 数的产生、十进制计数法和亿以上数的认识教案 新人教版.docx
立即下载






如果您无法下载资料,请参考说明:
1、部分资料下载需要金币,请确保您的账户上有足够的金币
2、已购买过的文档,再次下载不重复扣费
3、资料包下载后请先用软件解压,在使用对应软件打开
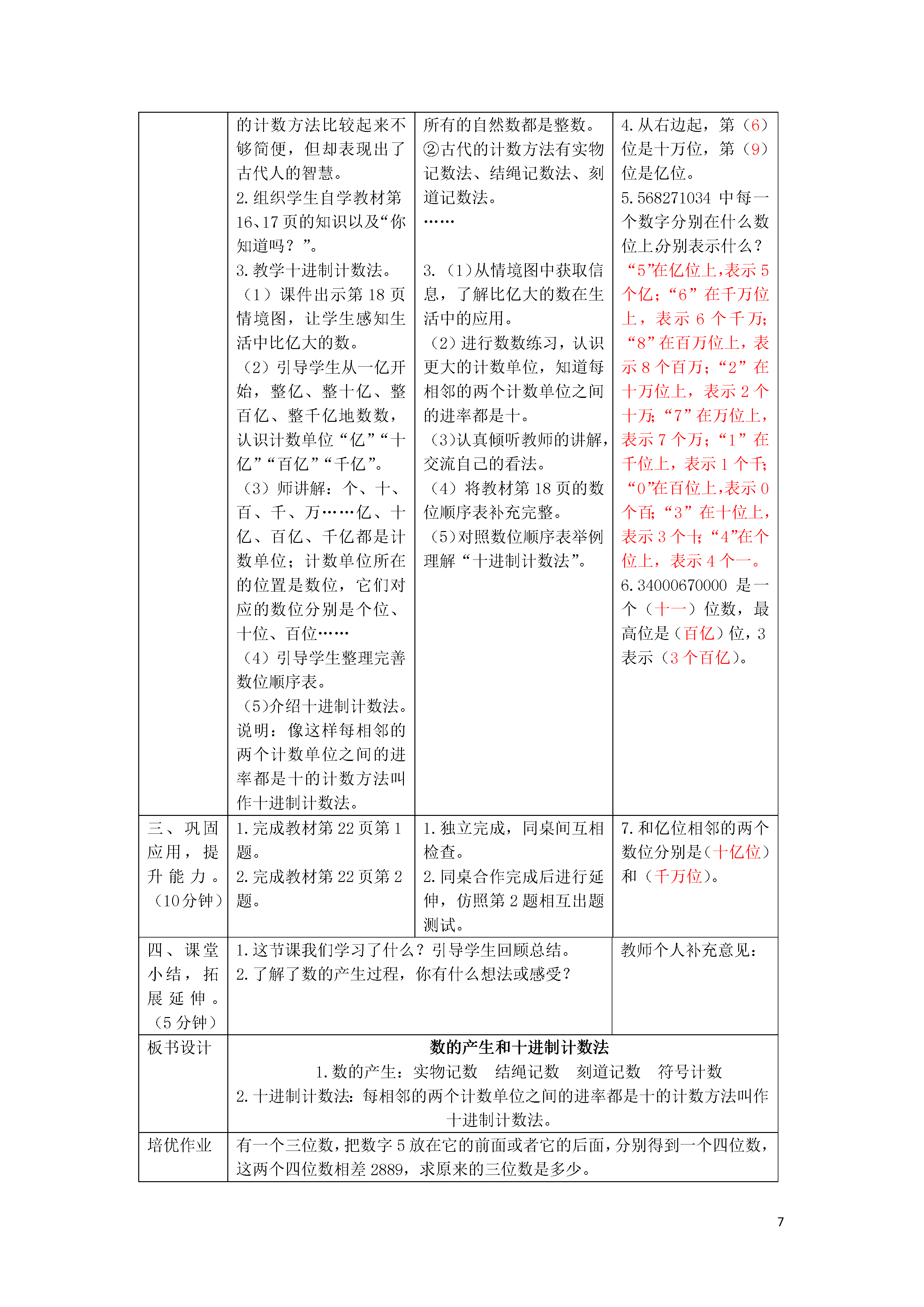
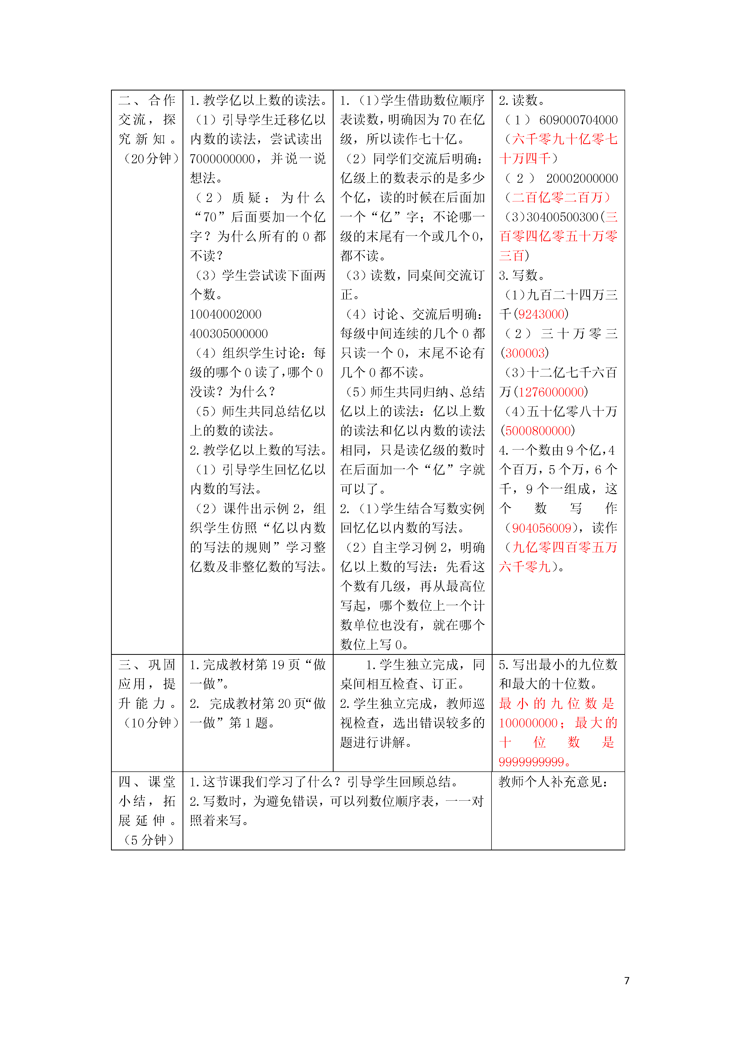
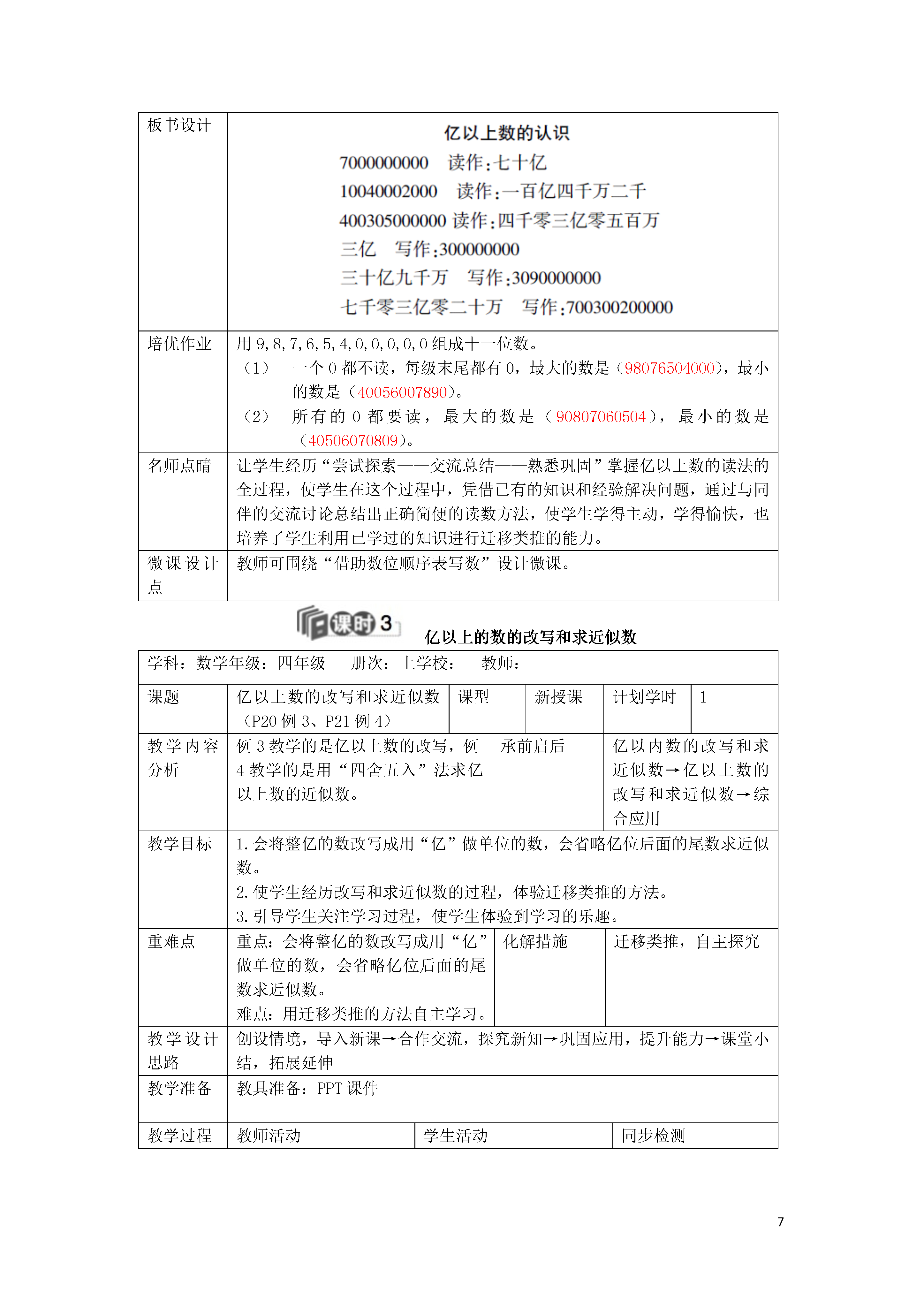
73.数的产生、十进制计数法和亿以上数的认识数的产生、十进制计数法学科:数学年级:四年级册次:上学校:教师:课题数的产生和十进制计数法(P16~18)课型新授课计划学时1教学内容分析教材通过图文配合的方式简要地介绍了数的产生和数字的演变过程。同时运用两个实例,说明比亿大的数在生活中的应用,在亿以内数的认识的基础上,认识计数单位“十亿”“百亿”“千亿”,以及相邻两个计数单位之间的关系。承前启后数位、数级的知识→数的产生和十进制数法→亿以上数的认识教学目标1.了解数的产生过程,认识自然数。2.理解并掌握千亿以内的数位顺序表及最常用的计数方法——十进制计数法。3.使学生了解中国古代数学的伟大成就,激发学生的民族自豪感。重难点重点:知道数的产生及演变过程。难点:理解十进制计数法的意义。化解措施合作交流、自学探究教学设计思路复习巩固,导入新课→合作交流,探究新知→巩固应用,提升能力→课堂小结,拓展延伸教学准备教具准备:PPT课件教学过程教师活动学生活动同步检测一、复习巩固,导入新课。(5分钟)1.提问:到目前为止我们都学过了哪些数?组织学生自由说一说。2.揭示课题。师:我们已经学习了近3年的数学,每天都要和数打交道,这些数究竟是怎么产生的呢?1.学生交流并举例。2.明确本节课的学习内容。1.读出下面各数。3321读作:(三千三百二十一)400读作:(四百)6070读作:(六千零七十)999读作:(九百九十九)二、合作交流,探究新知。(20分钟)1.组织学生展示课前收集整理的有关数的产生和发展的资料,和组里的同学交流、汇报。(教师适时出示课件)小结:无论人们采取哪种方式记数,都要把要数的实物和用来记数的实物一一对应起来,虽然这种记数方法与现代的计数方法比较起来不够简便,但却表现出了古代人的智慧。2.组织学生自学教材第16、17页的知识以及“你知道吗?”。3.教学十进制计数法。(1)课件出示情境图,让学生感知生活中比亿大的数。(2)引导学生从一亿开始,整亿、整十亿、整百亿、整千亿地数数,认识计数单位“亿”“十亿”“百亿”“千亿”。(3)师讲解:个、十、百、千、万……亿、十亿、百亿、千亿都是计数单位;计数单位所在的位置是数位,它们对应的数位分别是个位、十位、百位……(4)引导学生整理完善数位顺序表。(5)介绍十进制计数法。说明:像这样每相邻的两个计数单位之间的进率都是十的计数方法叫作十进制计数法。1.(1)展示课前收集、整理的与数的产生和发展有关的资料,并在小组内交流。2.(1)学生自学,汇报自学成果。①对自然数的理解:当一个物体也没有,就用“0”表示,“0”也是自然数,所有的自然数都是整数。②古代的计数方法有实物记数法、结绳记数法、刻道记数法。……3.(1)从情境图中获取信息,了解比亿大的数在生活中的应用。(2)进行数数练习,认识更大的计数单位,知道每相邻的两个计数单位之间的进率都是十。(3)认真倾听教师的讲解,交流自己的看法。(4)将教材的数位顺序表补充完整。(5)对照数位顺序表举例理解“十进制计数法”。2.填空。(1)当一个物体也没有时,就用(0)表示。(2)最小的自然数是(0)。(3)自然数的个数是(无限的)。3.(十)个十亿是一百亿,一千亿里有(十)个一百亿。4.从右边起,第(6)位是十万位,第(9)位是亿位。5.568271034中每一个数字分别在什么数位上,分别表示什么?“5”在亿位上,表示5个亿;“6”在千万位上,表示6个千万;“8”在百万位上,表示8个百万;“2”在十万位上,表示2个十万;“7”在万位上,表示7个万;“1”在千位上,表示1个千;“0”在百位上,表示0个百;“3”在十位上,表示3个十;“4”在个位上,表示4个一。6.34000670000是一个(十一)位数,最高位是(百亿)位,3表示(3个百亿)。三、巩固应用,提升能力。(10分钟)1.完成教材第1题。2.完成教材第2题。1.独立完成,同桌间互相检查。2.同桌合作完成后进行延伸,仿照第2题相互出题测试。7.和亿位相邻的两个数位分别是(十亿位)和(千万位)。四、课堂小结,拓展延伸。(5分钟)1.这节课我们学习了什么?引导学生回顾总结。2.了解了数的产生过程,你有什么想法或感受?教师个人补充意见:板书设计数的产生和十进制计数法1.数的产生:实物记数结绳记数刻道记数符号计数2.十进制计数法:每相邻的两个计数单位之间的进率都是十的计数方法叫作十进制计数法。培优作业有一个三位数,把数字5放在它的前面或者它的后面,分别得到一个四位数,这两个四位数相差2889,求原来的三位数是多少。原来的三位数是234或876。名师点睛教学中,创造性地使用

Ro****44
实名认证
内容提供者


最近下载
一种胃肠道超声检查助显剂及其制备方法.pdf
201651206021+莫武林+浅析在互联网时代下酒店的营销策略——以湛江民大喜来登酒店为例.doc
201651206021+莫武林+浅析在互联网时代下酒店的营销策略——以湛江民大喜来登酒店为例.doc
用于空间热电转换的耐高温涡轮发电机转子及其装配方法.pdf
用于空间热电转换的耐高温涡轮发电机转子及其装配方法.pdf
用于空间热电转换的耐高温涡轮发电机转子及其装配方法.pdf
用于空间热电转换的耐高温涡轮发电机转子及其装配方法.pdf
用于空间热电转换的耐高温涡轮发电机转子及其装配方法.pdf
用于空间热电转换的耐高温涡轮发电机转子及其装配方法.pdf
论《离骚》诠释史中的“香草”意蕴.docx