如果您无法下载资料,请参考说明:
1、部分资料下载需要金币,请确保您的账户上有足够的金币
2、已购买过的文档,再次下载不重复扣费
3、资料包下载后请先用软件解压,在使用对应软件打开
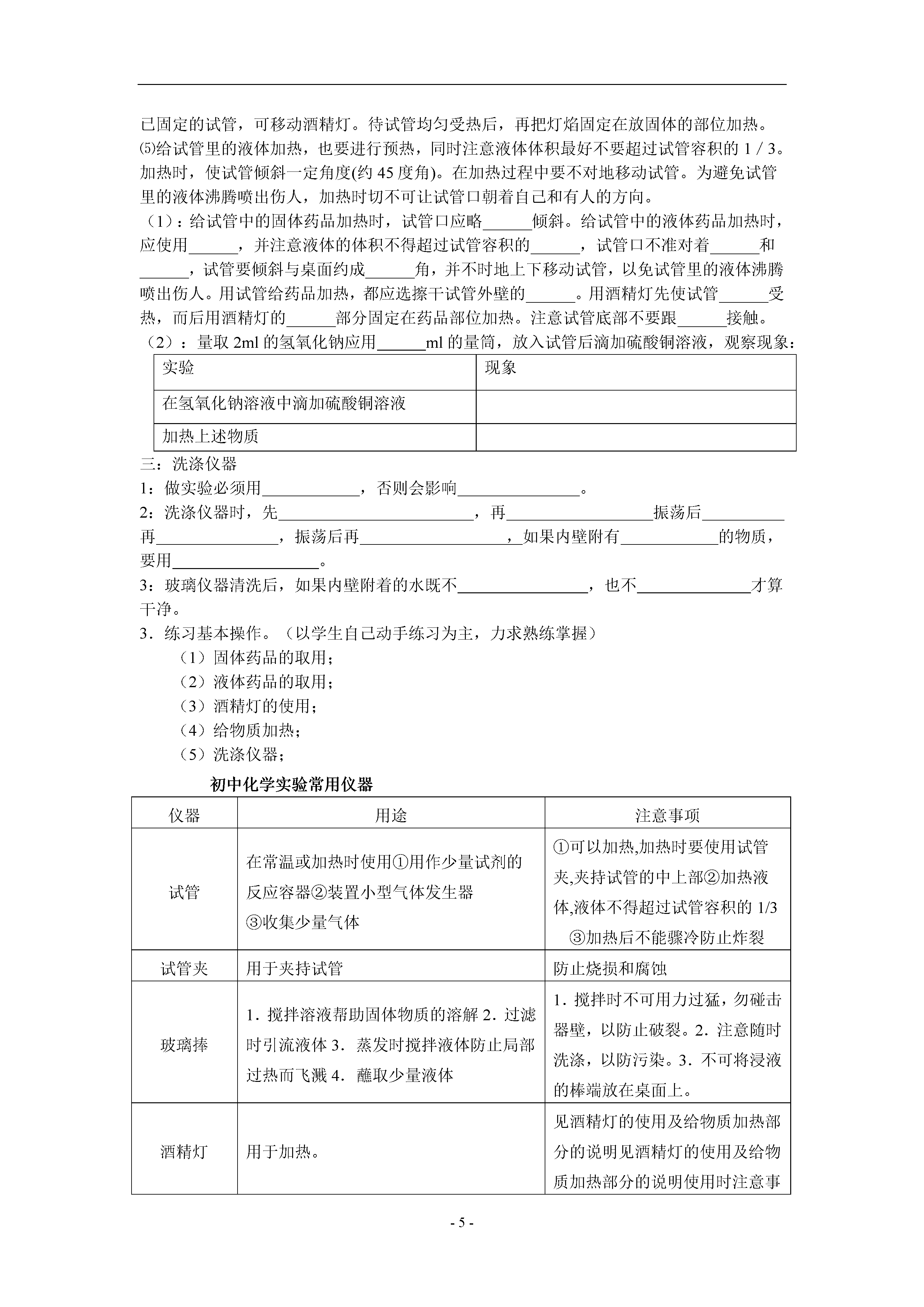
7课题3走进化学实验室教学目标知识与能力知道化学实验是进行科学探究的重要手段,严谨的科学态度、正确的操作方法和实验原理是保证实验成功的关键。了解一些化学实验室的规则。掌握常见仪器的名称和使用。掌握药品的取用、加热、洗涤仪器等基本实验操作。培养学生的观察能力和动手能力。过程与方法在本课题材的教学过程中,应采用用教师的讲解、演示与学生的探究相结合的方式进行授课。首先在教师的讲解中学生得到启示,然后学生在探究中得出结论,进而通过学生的亲处演示找出问题,最后在教师正确的演示实验中使学生加深理解。整个教学过程在教师与学生的互动中进行,使课堂气氛活跃,同时激发学生的兴趣。情感、态度与价值观培养学生严谨的科学态度。初步使学生养成良好的实验习惯。教学重点、难点及突破重点化学实验室的实验规则和常用仪器的名称、作用。药品的取用。酒精灯的使用方法和给物质加热的方法。难点药品的取用。酒精灯的使用方法和给物质加热的方法。教学突破对于教学重点的突破,可采用教师的讲解、演示与学生的讨论、观察相结合的方式。教师先向学生简单介绍药品的性质、仪器的作用等,然后让学生进行观察、分析,在学生得出结论的基础上,最后教师进行正确的演示,以加深学生对实验结论的理解和记忆。教学过程第一课时一、初中化学实验常用用仪器和药品的取用规则(一)初中化学实验常用用仪器反应容器可直接受热的:试管、蒸发皿、燃烧匙、坩埚等能间接受热的:烧杯、烧瓶(加热时,需加石棉网)常存放药品的仪器:广口瓶(固体)、细口瓶(液体)、滴瓶(少量液体)、集气瓶(气体)用加热仪器:酒精灯计量仪器:托盘天平(称量)、量筒(量体积)仪分离仪器:漏斗取用仪器:药匙(粉末或小晶粒状)、镊子(块状或较大颗粒)、胶头器滴管(少量液体)夹持仪器:试管夹、铁架台(带铁夹、铁圈)、坩埚钳其他仪器:长颈漏斗、石棉网、玻璃棒、试管刷、水槽试管用途:a、在常温或加热时,用作少量试剂的反应容器。b、溶解少量固体c、收集少量气体注意事项:a、加热时外壁必须干燥,不能骤热骤冷,一般要先均匀受热,然后才能集中受热,防止试管受热不均而破裂。b、加热时,试管要先用铁夹夹持固定在铁架台上(短时间加热也可用试管夹夹持)。c、加热固体时,试管口要略向下倾斜,且未冷前试管不能直立,避免管口冷凝水倒流使试管炸裂。d、加热液体时,盛液量一般不超过试管容积的1/3(防止液体受热溢出),使试管与桌面约成45°的角度(增大受热面积,防止暴沸),管口不能对着自己或别人(防止液体喷出伤人)。试管夹用途:夹持试管注意事项:①从底部往上套,夹在距管口1/3处(防止杂质落入试管)②不要把拇指按在试管夹短柄上。玻璃棒(1)用途:搅拌、引流(过滤或转移液体)。(2)注意事项:①搅拌不要碰撞容器壁②用后及时擦洗干净酒精灯(1)用途:化学实验室常用的加热仪器(2)注意事项:①使用时先将灯放稳,灯帽取下直立在灯的右侧,以防止滚动和便于取用。②使用前检查并调整灯芯(保证更地燃烧,火焰保持较高的的温度)。③灯体内的酒精不可超过灯容积的3/4,也不应少于1/4(酒精过多,在加热或移动时易溢出;太少,加热酒精蒸气易引起爆炸)。④禁止向燃着的酒精灯内添加酒精(防止酒精洒出引起火灾)⑤禁止用燃着的酒精灯直接点燃另一酒精灯,应用火柴从侧面点燃酒精灯(防止酒精洒出引起火灾)。⑥应用外焰加热(外焰温度最高)。⑦用完酒精灯后,必须用灯帽盖灭,不可用嘴吹熄。(防止将火焰沿着灯颈吹入灯内)⑧用完后,立即盖上灯帽(防止酒精挥发和灯芯吸水而不易点燃)。⑨不要碰倒酒精灯,若有酒精洒到桌面并燃烧起来,应立即用湿布扑盖或撒沙土扑灭火焰,不能用水冲,以免火势蔓延。[演示实验1~4]胶头滴管、滴瓶用途:①胶头滴管用于吸取和滴加少量液体。②滴瓶用于盛放少量液体药品。注意事项:①先排空再吸液②悬空垂直放在试管口上方,以免沾污染滴管③吸取液体后,应保持胶头在上,不能向下或平放,防止液体倒流,沾污试剂或腐蚀胶头;④除吸同一试剂外,用过后应立即洗净,再去吸取其他药品(防止试剂相互污染。⑤滴瓶上的滴管与瓶配套使用,滴液后应立即插入原瓶内,不得弄脏,也不必用水冲冼。铁架台(包括铁夹和铁圈)用途:用于固定和支持各种仪器,一般常用于过滤、加热等实验操作。注意事项:a、铁夹和十字夹缺口位置要向上,以便于操作和保证安全。b、重物要固定在铁架台底座大面一侧,使重心落在底座内。烧杯用途:用于溶解或配制溶液和较大量试剂的反应容器。注意事项:受热时外壁要干燥,并放在石棉网上使其受热均匀(防止受热不均使烧杯炸裂),加液量一般不超过容积的1/3(防止加热沸腾使液体外溢)。量筒

森林****io
实名认证
内容提供者


最近下载
一种胃肠道超声检查助显剂及其制备方法.pdf
201651206021+莫武林+浅析在互联网时代下酒店的营销策略——以湛江民大喜来登酒店为例.doc
201651206021+莫武林+浅析在互联网时代下酒店的营销策略——以湛江民大喜来登酒店为例.doc
用于空间热电转换的耐高温涡轮发电机转子及其装配方法.pdf
用于空间热电转换的耐高温涡轮发电机转子及其装配方法.pdf
用于空间热电转换的耐高温涡轮发电机转子及其装配方法.pdf
用于空间热电转换的耐高温涡轮发电机转子及其装配方法.pdf
用于空间热电转换的耐高温涡轮发电机转子及其装配方法.pdf
用于空间热电转换的耐高温涡轮发电机转子及其装配方法.pdf
论《离骚》诠释史中的“香草”意蕴.docx