教案-全国-2013_九年级化学上册 课题3 走进化学实验室教案 新人教版.rar 立即下载
2023-03-05
约2.5千字
约4页
0
66KB
举报 版权申诉
预览加载中,请您耐心等待几秒...

教案-全国-2013_九年级化学上册 课题3 走进化学实验室教案 新人教版.rar

九年级化学上册 课题3 走进化学实验室教案 新人教版.doc

预览

在线预览结束,喜欢就下载吧,查找使用更方便

10 金币

下载文档

如果您无法下载资料,请参考说明:

1、部分资料下载需要金币,请确保您的账户上有足够的金币

2、已购买过的文档,再次下载不重复扣费

3、资料包下载后请先用软件解压,在使用对应软件打开

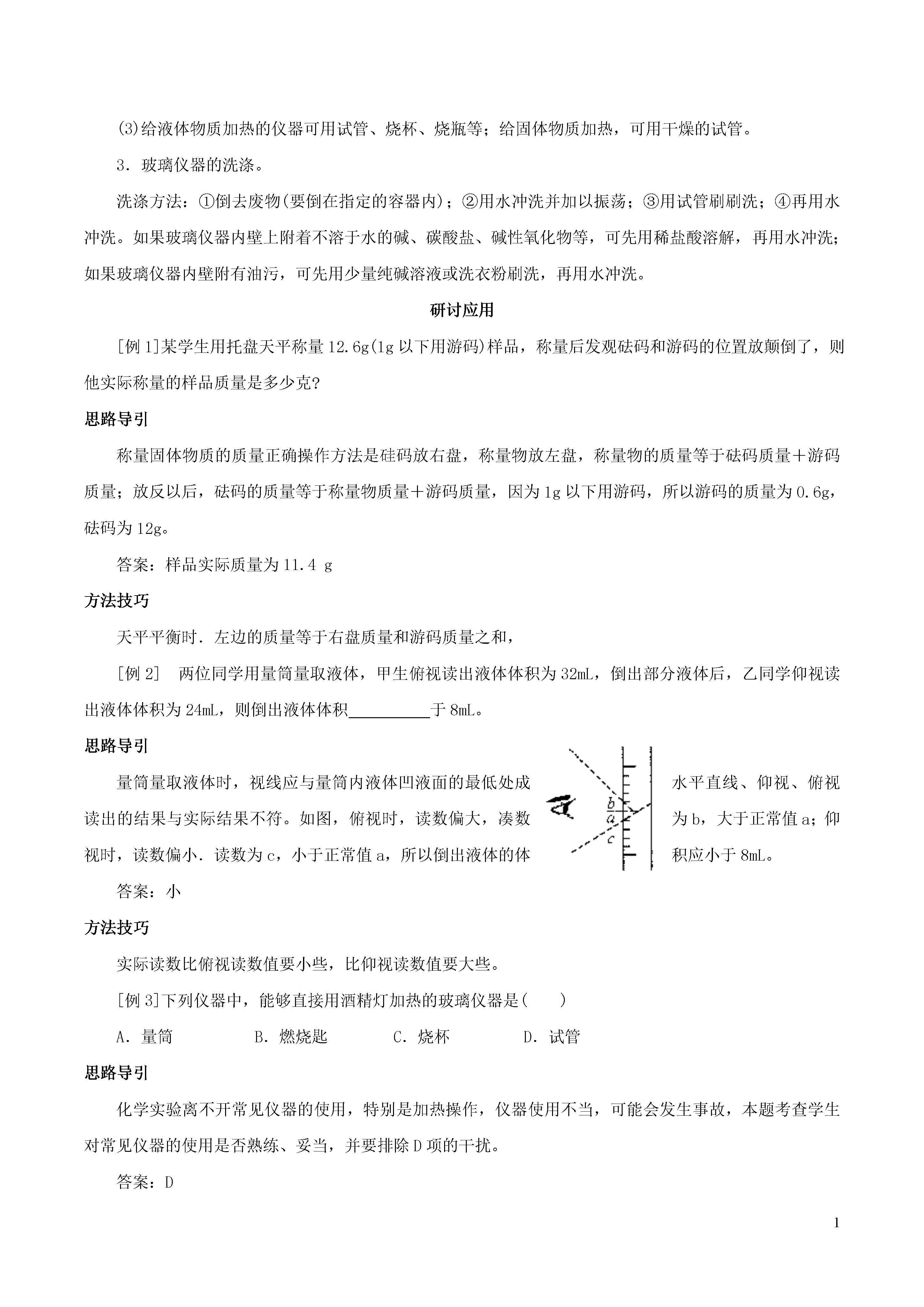
1课题3走进化学实验室教学目标:1.掌握最基本的实验操作方法。2.体会到严谨的科学态度,合理的实验步骤,正确的操作方法是实验成功的关键。教学方法:实验探究课时安排:1课时教学过程问题探究[提出问题]化学实验通常在实验室里进行,进行化学实验要遵守实验规则,注意实验安全。要保证实验成功并得到正确的实验结果,还要学会实验基本操作,掌握一定的实驻技能,准确、客观地记录实验现象和实验数据。那么,怎样用试管给少量液体物质加热呢?[猜想与假设]甲生:将试管放在酒精灯火焰的任何部位。乙生:将试管垂直放在酒精灯火焰上加热。丙生:将试管倾斜成一定的角度放在酒精灯的火焰上加热。[实验探究]设计如下两个实验方案:方案一:取三支试管,各加入3mL水,将第一支试管的底部放在酒精灯火焰2cm处加热;第二支试管的底部与灯芯接触加热;第三支试管底部放在酒精灯外焰部位加热,记录水加热至沸腾时各自所需的时间。方案二:取两支试管,各加入3mL水,一支试管口向上垂直放在酒精灯外焰上加热;另一支试管与桌面倾斜成45°角度加热,记录各自所需的时间。[实验记录]第1支试管第2支试管第3支试管方案一所需时间方案二所需时间[实验结论]1.应用酒精灯的外焰加热。2.加热时要使试管与桌面倾斜成45°的角度。[探究点拨]1.在加热过程中要不时地移动试管。2.试管夹要夹在试管的中上部。发现总结发现新知1.酒精灯的火焰分为外焰、内焰、焰心三个部分,其中外焰温度最高。2.加热时如果将试管口对着有人的方向。沸腾后的液体会喷出伤人。归纳小结1.药品的取用(1)药品取用“三”原则:①“三不原则”:不能用手拿药品;不能把鼻孔凑近容器口去闻药品的气味;不得品尝任何药品的味道。②节约原则:严格按实验规定用量取用药品。如果没有说明用量,一般取最少量,液体lmL~2mL,固体只要盖满试管的底部。③处理原则:实验时剩余的药品不能放回原瓶;不要随意丢弃;更不要拿出实验室。(2)药品取用方法(往试管里加固体药品或倾倒液体药品)固体药品:①块状:用镊子夹取;操作要领是:“一平、二放、三慢竖”(将试管横放.用镊子将块状固体药品放入试管口,然后慢慢地将试管竖立起来,使块状固体缓缓滑至试管底部)。②粉末状:用药匙(或纸槽)取用;操作要领是:“一斜、二送、三直立”(将试管倾斜,把盛有药品的药匙或纸槽送入试管底邵,然后使试管直立起来,让药品落入试管底部)。液体药品:操作要领是:“取下瓶塞倒着放,标签朝手挨续倒,用完盖紧原处放。”(3)用量筒量取液体体积的方法:①读数时,应将量筒放置平稳,并使视线与液面凹面最低处保持水平,②应根据量取液体体积的多少,选用大小适当的量筒。2.物质的加热。(1)酒精灯的使用方法:①禁止向燃着的酒精灯里添加乙醇;②要用火柴点燃,禁止用燃着的酒精灯去点燃另一只酒精灯;③用外焰加热;④熄灭时,用灯帽盖灭,不能用嘴吹;⑤盛酒精量不能超过酒精灯容积的2/3,也不得少于1/4。(2)给物质加热的方法及注意事项:①加热玻璃仪器时,要把容器壁外的水擦干;②很热的容器不要立即用冷水冲洗.以免受热不匀而破裂;③给盛有液体的试管加热时,试管内液体的量不可超过试管容积的1/3;④加热前应先预热试管;⑤试管应倾斜放在外焰上;⑥试管口不能朝着有人的方向;⑦给试管里的固体药品加热时,试管口要略向下倾斜,受热均匀后再固定加热。(3)给液体物质加热的仪器可用试管、烧杯、烧瓶等;给固体物质加热,可用干燥的试管。3.玻璃仪器的洗涤。洗涤方法:①倒去废物(要倒在指定的容器内);②用水冲洗并加以振荡;③用试管刷刷洗;④再用水冲洗。如果玻璃仪器内壁上附着不溶于水的碱、碳酸盐、碱性氧化物等,可先用稀盐酸溶解,再用水冲洗;如果玻璃仪器内壁附有油污,可先用少量纯碱溶液或洗衣粉刷洗,再用水冲洗。研讨应用[例1]某学生用托盘天平称量12.6g(1g以下用游码)样品,称量后发观砝码和游码的位置放颠倒了,则他实际称量的样品质量是多少克?思路导引称量固体物质的质量正确操作方法是硅码放右盘,称量物放左盘,称量物的质量等于砝码质量+游码质量;放反以后,砝码的质量等于称量物质量+游码质量,因为1g以下用游码,所以游码的质量为0.6g,砝码为12g。答案:样品实际质量为11.4g方法技巧天平平衡时.左边的质量等于右盘质量和游码质量之和,[例2]两位同学用量筒量取液体,甲生俯视读出液体体积为32mL,倒出部分液体后,乙同学仰视读出液体体积为24mL,则倒出液体体积于8mL。思路导引量筒量取液体时,视线应与量筒内液体凹液面的最低处成水平直线、仰视、俯视读出的结果与实际结果不符。如图,俯视时,读数偏大,凑数为b,大于正常值a;仰视时,读数偏小
查看更多
努力****南绿
实名认证
内容提供者
单篇购买
VIP会员(1亿+VIP文档免费下)

扫码即表示接受《下载须知》

教案-全国-2013_九年级化学上册 课题3 走进化学实验室教案 新人教版

文档大小:66KB

限时特价:扫码查看

• 请登录后再进行扫码购买
• 使用微信/支付宝扫码注册及付费下载,详阅 用户协议 隐私政策
• 如已在其他页面进行付款,请刷新当前页面重试
• 付费购买成功后,此文档可永久免费下载
全场最划算
12个月
199.0
¥360.0
限时特惠
3个月
69.9
¥90.0
新人专享
1个月
19.9
¥30.0
24个月
398.0
¥720.0
6个月会员
139.9
¥180.0

6亿VIP文档任选,共次下载特权。

已优惠

微信/支付宝扫码完成支付,可开具发票

VIP尽享专属权益

VIP文档免费下载

赠送VIP文档免费下载次数

阅读免打扰

去除文档详情页间广告

专属身份标识

尊贵的VIP专属身份标识

高级客服

一对一高级客服服务

多端互通

电脑端/手机端权益通用