教案-全国-2015_九年级化学上册 第三单元 物质构成的奥秘教案 (新版)新人教版.rar 立即下载
2023-03-05
约1.2万字
约14页
0
195KB
举报 版权申诉
预览加载中,请您耐心等待几秒...

教案-全国-2015_九年级化学上册 第三单元 物质构成的奥秘教案 (新版)新人教版.rar

九年级化学上册 第三单元 物质构成的奥秘教案 (新版)新人教版.doc

预览

免费试读已结束,剩余 9 页请下载文档后查看

10 金币

下载文档

如果您无法下载资料,请参考说明:

1、部分资料下载需要金币,请确保您的账户上有足够的金币

2、已购买过的文档,再次下载不重复扣费

3、资料包下载后请先用软件解压,在使用对应软件打开

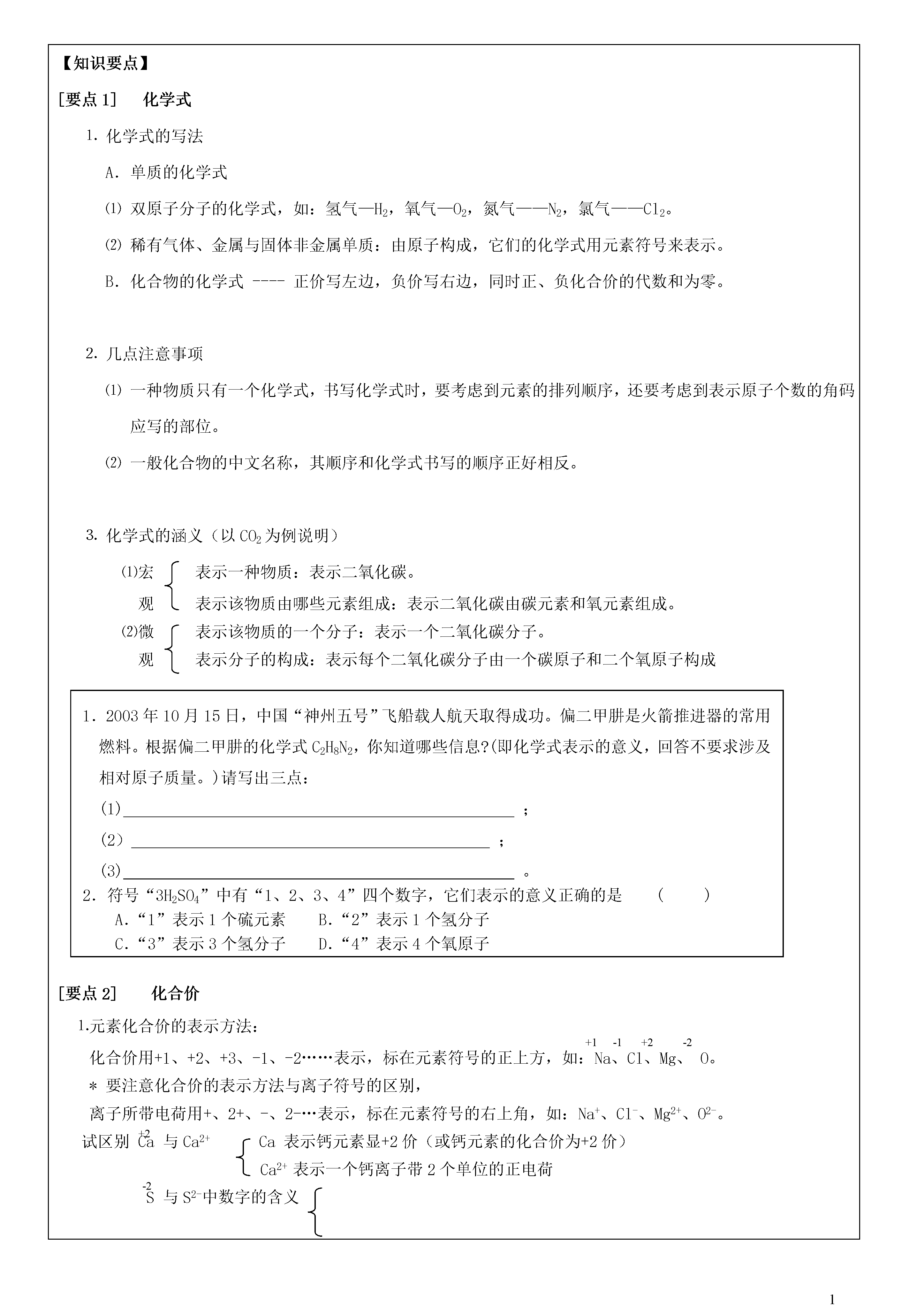
1第三单元物质构成的奥秘教学目标1、原子的构成;2、物质组成、构成的描述;3、元素周期表的认识;4、核外电子的分层排布;5、分子、原子和离子的比较;6、化学式与化合价;7、有关化学式的计算。重点难点重点:原子的构成;核外电子的分层排布;有关化学式的计算。难点:有关化学式的计算。一、原子的构成【知识要点】[要点1]了解原子结构。1、原子的构成情况:质子:一个质子带一个单位的正电荷原子核原子中子:不带电电子:一个电子带一个单位的负电荷①在原子里,因为核电荷数=数=数,所以原子不显电性。②核内质子数就是数。③质子数和中子数不一定相等但很接近④构成原子的必要粒子是质子和电子,决定原子种类的是核内数。⑤电子质量忽略不计、但最外层数却影响了元素的化学性质。原子核极小,但却是原子质量的集中之处。2、电性关系不带电的微粒:中子、原子(分子);带负电荷的微粒:电子;带正电荷的微粒:原子核、质子3、电量关系:核电荷数=质子数(原因是中子不带电);质子数=电子数(原因是原子不带电)所以在原子中:核电荷数=质子数=电子数4、质量关系:m(原子)=m(原子核)+m(电子)≈m(原子核)[原因是一个电子的质量很小,可以忽略]由于一个原子的真实质量很小,使用不方便,提出一个相对原子质量的概念[要点2]初步掌握相对原子质量的概念,并学会查找相对原子质量。⒈相对原子质量:一种碳原子的质量的1/12作为基准,其他原子的质量与这个基准的比值。相对原子质量的标准:碳-12原子(质子数为6,中子数为6的碳原子)质量的1/12。⒉表达式:Ar=相对原子质量是一个比值,不是原子的实际质量。⒊原子的质量主要集中在原子核上,相对原子质量≈质子数+中子数二、元素【知识要点】[要点1]元素⒈元素的定义:具有相同___________数(即核内___________数)的一类原子的总称。⒉元素的种类决定于原子的___________数(即核内质子数)。⒊地壳中含量列前四位的元素(质量分数):_________________________________,其中含量最多的元素(非金属元素)是__________,含量最多的金属元素是_________。⒋生物细胞中含量列前四位的元素:氧、碳、氢、氮。[要点2]元素符号⒈元素符号:用元素的拉丁文名称的第一个大写字母来元素。⒉书写要求:⑴由一个字母表示的元素符号要大写,如:H、O、S、C、P等。⑵由两个字母表示的元素符号,第一个字母要大写,第二个字母要小写(即“一大二小”),如:Ca、Na、Mg、Zn等。⒊元素符号表示的意义:⑴表示一种元素;⑵表示这种元素的一个原子。例如:①表示氢元素2H:表示二个氢原子H②表示一个氢原子注意:元素不讲个数,2H不能说成二个氢元素。4、元素名称造字的规律:元素名称的偏旁部首“气”“石”“金”“氵”分别代表的意思。[要点3]物质组成、构成的描述⒈物质由元素组成:如:水是由氢元素和氧元素组成的。⒉物质由粒子(分子、原子、离子)构成。例如:⑴水是由水分子构成的。⑵金是由金原子构成的。⑶氯化钠是由钠离子和氯离子构成的。⒊分子是由原子构成的:如:水分子是由氢原子和氧原子构成的;每个水分子是由二个氢原子和一个氧原子构成的。[要点4]元素周期表简介⒈元素周期表的结构⑴周期表每一横行叫做一个周期,共有7个周期。⑵周期表每一个纵行叫做一族,共有16个族(8、9、10三个纵行共同组成一个族)。原子序数———————元素符号8O氧16.00(核电荷数)————元素名称————相对原子质量⒉元素周期表的意义⑴是学习和研究化学知识的重要工具;⑵为寻找新元素提供了理论依据;⑶由于在元素周期表中位置越靠近的元素,性质越相似,可以启发人们在元素周期表的一定区域寻找新物质(如农药、催化剂、半导体材料等)。三、离子【知识要点】[要点1]核外电子的分层排布⒈电子排布——分层排布:第一层不超过2个;第二层不超过8个;……最外层不超过8个。⒉原子结构示意图:⑴含义:(以镁原子结构示意图为例)圆圈表示原子核;“+”表示原子核带正电;弧线表示电子层;弧线上的数字表示该层上的电子数。⑵原子的最外层电子数与元素的分类、化学性质的关系元素的分类最外层电子数得失电子趋势化学性质稀有气体元素8个(氦为2个)相对稳定,不易得失电子稳定金属元素一般少于4个易失去最外层电子不稳定非金属元素一般多于4个易得到电子不稳定⑴元素的化学性质决定于原子的最外层电子数。⑵原子最外层电子数为8(氦为2)的结构称为稳定结构。⑶原子、阳离子、阴离子的判断:原子:质子数=核外电子数阴离子:质子
查看更多
努力****南绿
实名认证
内容提供者
单篇购买
VIP会员(1亿+VIP文档免费下)

扫码即表示接受《下载须知》

教案-全国-2015_九年级化学上册 第三单元 物质构成的奥秘教案 (新版)新人教版

文档大小:195KB

限时特价:扫码查看

• 请登录后再进行扫码购买
• 使用微信/支付宝扫码注册及付费下载,详阅 用户协议 隐私政策
• 如已在其他页面进行付款,请刷新当前页面重试
• 付费购买成功后,此文档可永久免费下载
全场最划算
12个月
199.0
¥360.0
限时特惠
3个月
69.9
¥90.0
新人专享
1个月
19.9
¥30.0
24个月
398.0
¥720.0
6个月会员
139.9
¥180.0

6亿VIP文档任选,共次下载特权。

已优惠

微信/支付宝扫码完成支付,可开具发票

VIP尽享专属权益

VIP文档免费下载

赠送VIP文档免费下载次数

阅读免打扰

去除文档详情页间广告

专属身份标识

尊贵的VIP专属身份标识

高级客服

一对一高级客服服务

多端互通

电脑端/手机端权益通用