教案-全国-2018_2018年秋九年级化学上册 第二单元 我们周围的空气 课题2 氧气备课资料教案 (新版)新人教版.doc
立即下载






如果您无法下载资料,请参考说明:
1、部分资料下载需要金币,请确保您的账户上有足够的金币
2、已购买过的文档,再次下载不重复扣费
3、资料包下载后请先用软件解压,在使用对应软件打开
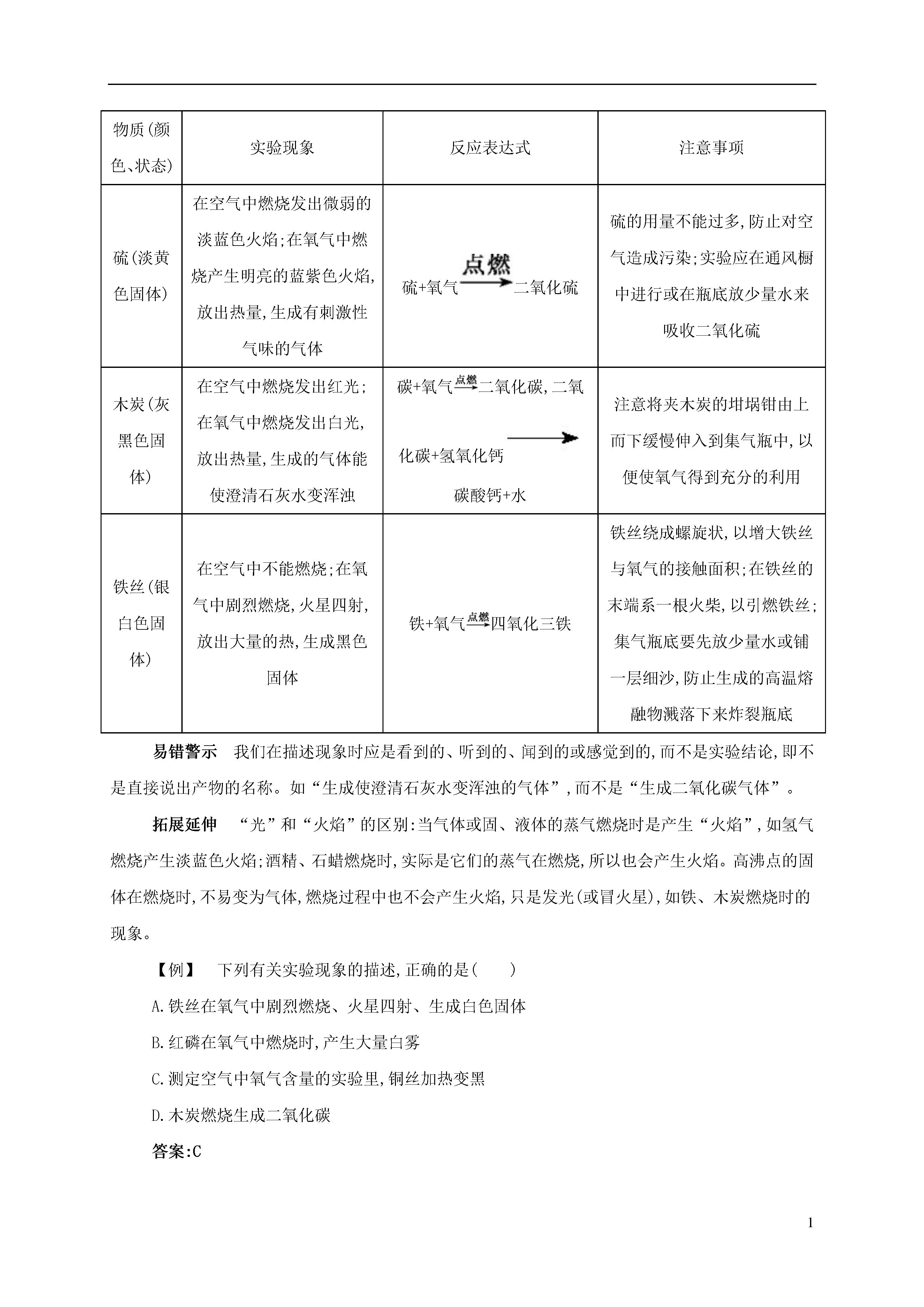
1第二单元我们周围的空气课题2氧气1.氧气的物理性质:在通常状况下,氧气是一种无色、无味的气体;标准状况下,密度比空气的略大,不易溶于水。2.氧气的化学性质:(1)碳+氧气二氧化碳。(2)硫+氧气二氧化硫。(3)铁+氧气四氧化三铁。3.化合反应:由两种或两种以上的物质生成另一种物质的反应;氧化反应:物质与氧的反应。知识点1:氧气的物理性质在通常状况下,氧气是一种无色、无味的气体;标准状况下,氧气的密度为1.429g/L,比空气的密度略大,在降低到一定温度时,氧气可变为淡蓝色液体和淡蓝色雪花状的固体。【例】下列关于氧气物理性质的叙述,正确的是()A.液态氧没有颜色B.氧气易溶于水C.氧气的密度略小于空气D.在通常状况下,氧气是一种没有颜色、没有气味的气体答案:D点拨:液态氧是淡蓝色的液体;氧气不易溶于水;标准状况下氧气的密度略大于空气,故A、B、C项都错;只有D项正确。知识点2:氧气的化学性质氧气的化学性质比较活泼,氧气具有氧化性,在化学反应中提供氧,是常用的氧化剂。氧气与一些物质反应时的现象、化学反应表达式及注意事项见下表:物质(颜色、状态)实验现象反应表达式注意事项硫(淡黄色固体)在空气中燃烧发出微弱的淡蓝色火焰;在氧气中燃烧产生明亮的蓝紫色火焰,放出热量,生成有刺激性气味的气体硫+氧气二氧化硫硫的用量不能过多,防止对空气造成污染;实验应在通风橱中进行或在瓶底放少量水来吸收二氧化硫木炭(灰黑色固体)在空气中燃烧发出红光;在氧气中燃烧发出白光,放出热量,生成的气体能使澄清石灰水变浑浊碳+氧气二氧化碳,二氧化碳+氢氧化钙碳酸钙+水注意将夹木炭的坩埚钳由上而下缓慢伸入到集气瓶中,以便使氧气得到充分的利用铁丝(银白色固体)在空气中不能燃烧;在氧气中剧烈燃烧,火星四射,放出大量的热,生成黑色固体铁+氧气四氧化三铁铁丝绕成螺旋状,以增大铁丝与氧气的接触面积;在铁丝的末端系一根火柴,以引燃铁丝;集气瓶底要先放少量水或铺一层细沙,防止生成的高温熔融物溅落下来炸裂瓶底易错警示我们在描述现象时应是看到的、听到的、闻到的或感觉到的,而不是实验结论,即不是直接说出产物的名称。如“生成使澄清石灰水变浑浊的气体”,而不是“生成二氧化碳气体”。拓展延伸“光”和“火焰”的区别:当气体或固、液体的蒸气燃烧时是产生“火焰”,如氢气燃烧产生淡蓝色火焰;酒精、石蜡燃烧时,实际是它们的蒸气在燃烧,所以也会产生火焰。高沸点的固体在燃烧时,不易变为气体,燃烧过程中也不会产生火焰,只是发光(或冒火星),如铁、木炭燃烧时的现象。【例】下列有关实验现象的描述,正确的是()A.铁丝在氧气中剧烈燃烧、火星四射、生成白色固体B.红磷在氧气中燃烧时,产生大量白雾C.测定空气中氧气含量的实验里,铜丝加热变黑D.木炭燃烧生成二氧化碳答案:C点拨:描述现象是看到、听到、闻到或感觉到的,而不是实验结论,不是直接说出产物的名称。铁丝在氧气中剧烈燃烧、火星四射、生成黑色固体,故A不正确;红磷在氧气中燃烧时,产生大量白烟,故B不正确;木炭燃烧生成二氧化碳,是实验结论而不是实验现象,故D不正确。知识点3:化合反应与氧化反应反应类型项目化合反应氧化反应区别概念由两种或两种以上的物质生成另一种物质的反应物质与氧发生的反应分类依据根据反应物和生成物的种类是否与氧发生反应标志“多变一”,不一定有氧参加一定有氧参加类型属于化学反应基本类型不属于化学反应基本类型联系(1)不存在从属关系,化合反应不一定是氧化反应,氧化反应也不一定是化合反应。(2)物质与氧结合且生成物只有一种的反应既是化合反应又是氧化反应易错警示氧化反应是指物质跟氧发生的反应,其中的“氧”是指氧元素,既可以是氧气中的氧,也可以是含氧物质中的氧,所以说氧化反应不一定是物质与氧气发生的化学反应,但物质与氧气发生的反应一定属于氧化反应。【例】下列反应中属于化合反应的是(填字母,下同),属于氧化反应的是。既是化合反应又是氧化反应的是,是氧化反应但不是化合反应的是。A.铜+氧气氧化铜B.氨气+氧气一氧化氮+水C.氢气+氧气水D.甲烷+氧气二氧化碳+水E.氨气+氯化氢氯化铵F.一氧化碳+氧气二氧化碳答案:A、C、E、F;A、B、C、D、F;A、C、F;B、D点拨:氧化反应是指物质与氧的反应;化合反应是指由两种或两种以上物质生成另一种物质的反应。知识点4:缓慢氧化物质在氧气中燃烧是比较剧烈的氧化反应,但并不是所有的氧化反应都像燃烧那样剧烈和发光、放热。铁生锈、食物的腐烂、动植物的呼吸、酒和醋的酿造、农家肥料的腐熟等这些反应进行得很缓慢,甚至不容易被察觉,这种氧化反应叫做缓慢氧化。因此氧化反应中包含缓慢氧化。【例】属于缓慢氧化的变化是()A.木炭

猫巷****傲柏
实名认证
内容提供者


最近下载
一种胃肠道超声检查助显剂及其制备方法.pdf
201651206021+莫武林+浅析在互联网时代下酒店的营销策略——以湛江民大喜来登酒店为例.doc
201651206021+莫武林+浅析在互联网时代下酒店的营销策略——以湛江民大喜来登酒店为例.doc
用于空间热电转换的耐高温涡轮发电机转子及其装配方法.pdf
用于空间热电转换的耐高温涡轮发电机转子及其装配方法.pdf
用于空间热电转换的耐高温涡轮发电机转子及其装配方法.pdf
用于空间热电转换的耐高温涡轮发电机转子及其装配方法.pdf
用于空间热电转换的耐高温涡轮发电机转子及其装配方法.pdf
用于空间热电转换的耐高温涡轮发电机转子及其装配方法.pdf
论《离骚》诠释史中的“香草”意蕴.docx