教案-陕西-2015_陕西省延川县第二中学九年级化学下册 10.doc 立即下载
2023-03-05
约3.2千字
约6页
0
117KB
举报 版权申诉
预览加载中,请您耐心等待几秒...

免费试读已结束,剩余 1 页请下载文档后查看

10 金币

下载文档

如果您无法下载资料,请参考说明:

1、部分资料下载需要金币,请确保您的账户上有足够的金币

2、已购买过的文档,再次下载不重复扣费

3、资料包下载后请先用软件解压,在使用对应软件打开

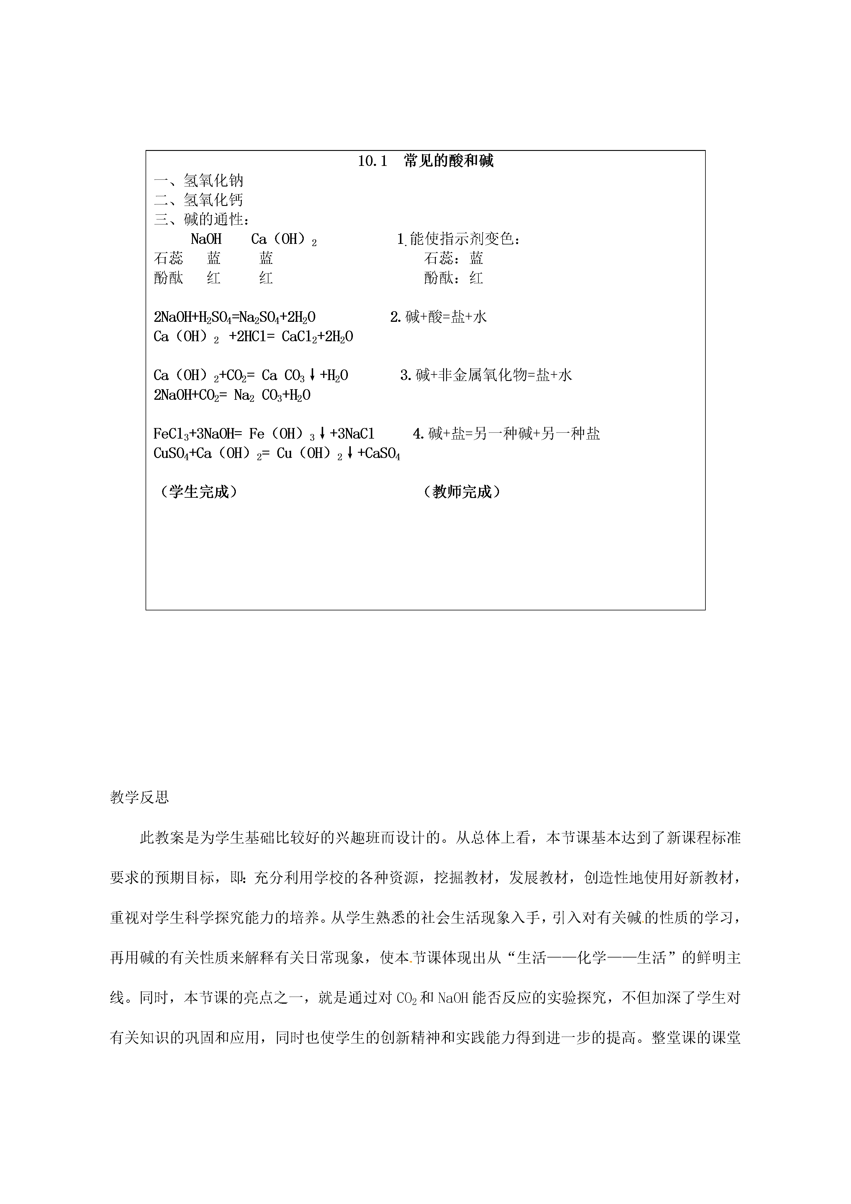
常见的碱教学目标1.知识与技能:(1)认识氢氧化钠的吸水性和腐蚀性,了解其用途。(2)认识氢氧化钠和氢氧化钙的化学性质。2.过程与方法:通过一些探究活动,进一步认识与体验科学探究的过程;学会用碱的有关性质解释有关生活现象。3.情感态度与价值观:(1)通过实验设计及实验分析,培养学生的创新能力。(2)通过学生亲身参与科学探究活动,激发学习化学的兴趣,培养学生尊重事实的科学态度,发展善于合作,勤于思考的科学精神。授课类型新授课课时安排1课时教学方法先创设问题情景,检查学生自学情况,同时让学生对碱有一个初步的认识,再通过“活动与探究”,让学生进一步认识NaOH和Ca(OH)2的性质及用途,通过小组内的讨论合作,探究CO2和NaOH的反应,归纳总结常见碱的性质。以学生为主体,培养学生的探究能力和动手操作能力,激发学生学习化学的兴趣。学习方法1.对比、迁移的学习方法2.由个别到一般的认识问题的方法教学的重点和难点1.教学重点:认识NaOH和Ca(OH)2的主要性质及用途2.教学难点:探究碱的化学性质教学过程教学内容教学环节活动时间教学活动设计意图教师活动学生活动引入1分钟日常生活中,水果、醋、一些饮料等给了同学们“酸”的印象。那么,你们使用过肥皂、洗衣粉或其它洗涤剂吗?它们给你留下了什么印象?研究发现这些有酸味的物质都含有一类特殊的化合物---酸;而有滑腻感的物质则含有另一类特殊的化合物---碱。思考、讨论并回答问题通过生活感受引入新课,学习常见的碱—NaOH和Ca(OH)2观察NaOH固体暴露在空气中的变化实验4分钟要求学生用镊子夹取一小块NaOH固体,放在表面皿上观察并实验,并完成课本P55页[实验10-5]的表格。实验、观察有关现象,并做好有关纪录通过学习实验归纳总结NaOH的有关性质归纳NaOH的有关性质设问2分钟通过上面实验,讨论如下问题:1.NaOH固体表面为什么会溶解?2.怎样保存NaOH固体?3.NaOH固体能否做干燥剂?思考、讨论并回答有关问题通过设置问题,培养学生的运用知识解决实际问题的能力归纳NaOH的腐蚀性和使用方法,以及在生产、生活中的作用设问3分钟要求学生阅读课文并讨论以下问题:1.这个实验说明NaOH具有什么性质?2.NaOH在生产、生活中有哪些作用?阅读课文,思考、讨论并回答问题培养学生的阅读能力和归纳总结能力Ca(OH)2性质和用途过渡设置情景3分钟要求同学们思考并回答下列问题:1.冬天园林工人为什么用石灰浆将树干底部刷白?2.为什么用石灰沙浆砌砖抹墙很牢固,用石灰浆抹墙后变得又硬又白?用化学方程式表示学生思考讨论并回答问题通过日常生活中见到的现象,从而引入对另一种碱Ca(OH)2的学习,让学生知道化学与生活的密切联系,激发学生学习化学的兴趣和信心Ca(OH)2的性质设问3分钟Ca(OH)2是如何制取的呢?Ca(OH)2有哪些性质呢?(教师归纳小结Ca(OH)2的有关性质)讨论合作,并写出反应的化学方程式让学生知道CaO和H2O反应是放出热量的探究NaOH、Ca(OH)2的化学性质实验2分钟指导学生完成课本P55“活动与探究”的有关实验石蕊溶液和酚酞溶液分别遇石灰水和氢氧化钠溶液显什么颜色?完成有关实验,并做好实验记录学生亲身动手做实验,提高学生的动手能力CO2和Ca(OH)2是否能反应过渡2分钟往澄清石灰水中通入CO2,可以看到澄清石灰水变浑浊,说明CO2和Ca(OH)2发生了反应,那么同学们往NaOH溶液中通入CO2,能观察到什么现象?学生实验通过创设情景,引导学生对CO2和NaOH反应的探究欲望CO2和NaOH反应的探究讨论探究实验5分钟把CO2通入NaOH溶液中无明显现象,这是否说明CO2和NaOH不反应?还是确实发生了反应?对于这种无明显现象的反应能不能设计出一些实验,使反应产生一些现象,从而直观地证明两者发生反应呢?请同学们设计方案,并用实验证明CO2和NaOH确实发生了反应思考、讨论合作设计方案通过设置情景,引导学生对CO2和NaOH反应的探究,加强对小组内的合作、互动教师展示实验方案并演示演示实验3分钟演示:课前分别向两个干燥的塑料瓶里收集满CO2,然后分别迅速倒入适量的NaOH溶液和水,立即拧紧瓶盖,振荡,观察现象。学生评价教师的设计方案并观看演示实验通过教师的设计方案的展示,激发学生对化学的兴趣,并引导学生对设计方案多元化的思考CO2和NaOH反应探究的思路的小结总结5分钟对一些反应不明显的实验可以根据反应物、生成物的不同性质或反应物、生成物的状态变化来设计方案。同学们的设计独特新颖、有趣,化学不是单独存在的学科,而是跟物理也有相互联系的,解决化学问题也可以用物理知识来解决。科学掌握设计一些反应现象
查看更多
努力****南绿
实名认证
内容提供者
单篇购买
VIP会员(1亿+VIP文档免费下)

扫码即表示接受《下载须知》

教案-陕西-2015_陕西省延川县第二中学九年级化学下册 10

文档大小:117KB

限时特价:扫码查看

• 请登录后再进行扫码购买
• 使用微信/支付宝扫码注册及付费下载,详阅 用户协议 隐私政策
• 如已在其他页面进行付款,请刷新当前页面重试
• 付费购买成功后,此文档可永久免费下载
全场最划算
12个月
199.0
¥360.0
限时特惠
3个月
69.9
¥90.0
新人专享
1个月
19.9
¥30.0
24个月
398.0
¥720.0
6个月会员
139.9
¥180.0

6亿VIP文档任选,共次下载特权。

已优惠

微信/支付宝扫码完成支付,可开具发票

VIP尽享专属权益

VIP文档免费下载

赠送VIP文档免费下载次数

阅读免打扰

去除文档详情页间广告

专属身份标识

尊贵的VIP专属身份标识

高级客服

一对一高级客服服务

多端互通

电脑端/手机端权益通用