教案-江苏-2017_江苏省苏州市太仓市城厢镇2017届九年级化学全册 第五章 金属的冶炼与利用 5.doc 立即下载
2023-03-05
约1.8千字
约3页
0
240KB
举报 版权申诉
预览加载中,请您耐心等待几秒...

在线预览结束,喜欢就下载吧,查找使用更方便

10 金币

下载文档

如果您无法下载资料,请参考说明:

1、部分资料下载需要金币,请确保您的账户上有足够的金币

2、已购买过的文档,再次下载不重复扣费

3、资料包下载后请先用软件解压,在使用对应软件打开

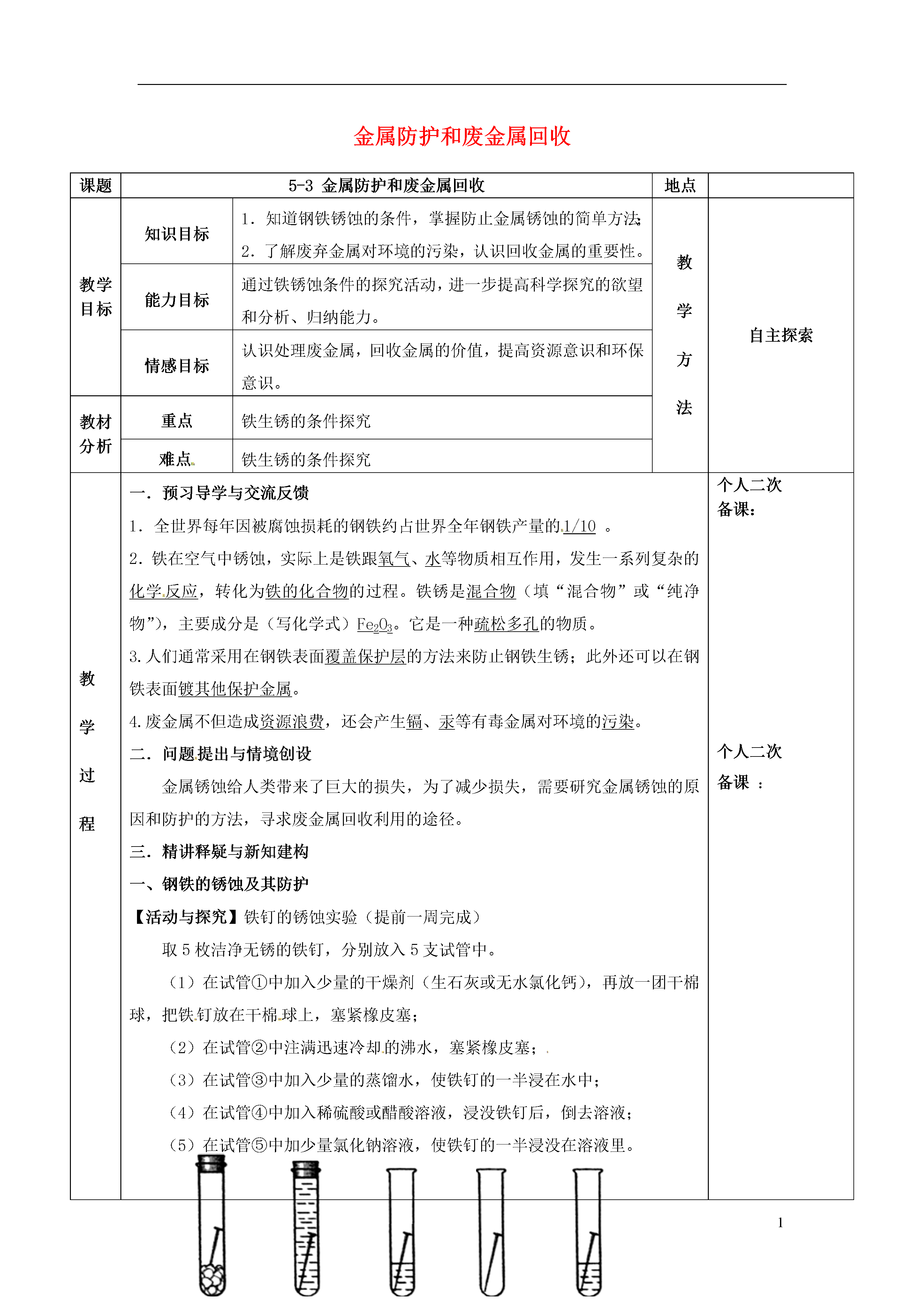
1金属防护和废金属回收课题5-3金属防护和废金属回收地点教学目标知识目标1.知道钢铁锈蚀的条件,掌握防止金属锈蚀的简单方法;2.了解废弃金属对环境的污染,认识回收金属的重要性。教学方法自主探索能力目标通过铁锈蚀条件的探究活动,进一步提高科学探究的欲望和分析、归纳能力。情感目标认识处理废金属,回收金属的价值,提高资源意识和环保意识。教材分析重点铁生锈的条件探究难点铁生锈的条件探究教学过程教学过程一.预习导学与交流反馈1.全世界每年因被腐蚀损耗的钢铁约占世界全年钢铁产量的1/10。2.铁在空气中锈蚀,实际上是铁跟氧气、水等物质相互作用,发生一系列复杂的化学反应,转化为铁的化合物的过程。铁锈是混合物(填“混合物”或“纯净物”),主要成分是(写化学式)Fe2O3。它是一种疏松多孔的物质。3.人们通常采用在钢铁表面覆盖保护层的方法来防止钢铁生锈;此外还可以在钢铁表面镀其他保护金属。4.废金属不但造成资源浪费,还会产生镉、汞等有毒金属对环境的污染。二.问题提出与情境创设金属锈蚀给人类带来了巨大的损失,为了减少损失,需要研究金属锈蚀的原因和防护的方法,寻求废金属回收利用的途径。三.精讲释疑与新知建构一、钢铁的锈蚀及其防护【活动与探究】铁钉的锈蚀实验(提前一周完成)取5枚洁净无锈的铁钉,分别放入5支试管中。(1)在试管①中加入少量的干燥剂(生石灰或无水氯化钙),再放一团干棉球,把铁钉放在干棉球上,塞紧橡皮塞;(2)在试管②中注满迅速冷却的沸水,塞紧橡皮塞;(3)在试管③中加入少量的蒸馏水,使铁钉的一半浸在水中;(4)在试管④中加入稀硫酸或醋酸溶液,浸没铁钉后,倒去溶液;(5)在试管⑤中加少量氯化钠溶液,使铁钉的一半浸没在溶液里。①②③④⑤实验现象:试管③④⑤中的铁钉生锈,且试管④⑤中的铁钉生锈更快;而试管①②中的铁钉不生锈。【结论】铁生锈的主要条件:与氧气和水同时接触。稀硫酸、醋酸溶液、氯化钠溶液等物质的存在能加快铁在空气里的锈蚀。铁在空气中锈蚀,实际上是铁跟氧气、水等物质相互作用,发生一系列复杂的化学反应,转化为铁的化合物的过程。铁锈成分复杂,主要是Fe2O3。它是一种疏松多孔的物质,能让空气中的氧气和水分穿过它的空隙,不断向里层渗透,持续跟铁反应,直至铁被完全锈蚀。【活动与探究】切过咸菜的铁质菜刀锈蚀情况,请同学们观察菜刀三处表面发生的变化。湿棉球润湿处﹥干布擦干处﹥干布擦干,再涂上一层食油处【结论】防止钢铁制品生锈的方法:(1)保持钢铁制品表面的清洁、干燥;(2)覆盖保护层,如喷涂油漆、涂防锈油、烧涂搪瓷等;(3)镀其他保护金属,如镀锡、镀锌和镀铬等。【拓展视野】铝的自我保护:二、废金属的回收利用废金属主要指冶金工业、金属加工业和日常生活中丢弃的金属碎屑、碎块,锈蚀和报废的金属物品等。废金属不但造成资源浪费,还会产生镉、汞等有毒金属对环境的污染。回收利用废金属的意义:节约资源、减少污染。四.课堂演练与拓展提升1.铁生锈这种变化属于(BD)A.物理变化B.化学变化C.剧烈氧化D.缓慢氧化2.“西气东输”的铸铁输气管道西起新疆东至上海,沿途经过各种土壤。其中被腐蚀速度最慢的是(B)A.在潮湿、疏松、透气的土壤中B.在干燥、致密、不透气的土壤中C.在呈酸性的潮湿土壤中D.在含沙粒较多、潮湿的土壤中3.在面盆等铁制品表面烧制搪瓷的目的是(C)A.增大硬度防止撞坏B.增大厚度防止磨损C.防止铁生锈且美观D.美观和消毒杀菌4.全世界每年因锈蚀损失的钢铁,约占世界年产量的1/10。小刚同学想探究钢铁锈蚀的条件,他将三个干净的铁钉分别放入A、B、C三支试管中(如图所示),定期观察并记录现象。请回答下列问题:(1)试管A中的铁钉最易生锈。(2)由此可知,钢铁锈蚀的条件是氧气和水。(3)铁锈的主要成份是氧化铁,特点是疏松多孔。(4)请举出两种防止钢铁锈蚀的措施保持钢铁制品表面的清洁干燥;制成不锈钢。五.归纳总结一、钢铁的锈蚀及其防护二、废金属的回收利用六.教学反思:个人二次备课:个人二次备课:
查看更多
努力****南绿
实名认证
内容提供者
单篇购买
VIP会员(1亿+VIP文档免费下)

扫码即表示接受《下载须知》

教案-江苏-2017_江苏省苏州市太仓市城厢镇2017届九年级化学全册 第五章 金属的冶炼与利用 5

文档大小:240KB

限时特价:扫码查看

• 请登录后再进行扫码购买
• 使用微信/支付宝扫码注册及付费下载,详阅 用户协议 隐私政策
• 如已在其他页面进行付款,请刷新当前页面重试
• 付费购买成功后,此文档可永久免费下载
全场最划算
12个月
199.0
¥360.0
限时特惠
3个月
69.9
¥90.0
新人专享
1个月
19.9
¥30.0
24个月
398.0
¥720.0
6个月会员
139.9
¥180.0

6亿VIP文档任选,共次下载特权。

已优惠

微信/支付宝扫码完成支付,可开具发票

VIP尽享专属权益

VIP文档免费下载

赠送VIP文档免费下载次数

阅读免打扰

去除文档详情页间广告

专属身份标识

尊贵的VIP专属身份标识

高级客服

一对一高级客服服务

多端互通

电脑端/手机端权益通用