教案-辽宁-2012_辽宁省凌海市石山初级中学九年级化学《10.rar 立即下载
2023-03-05
约8.2千字
约9页
0
68KB
举报 版权申诉
预览加载中,请您耐心等待几秒...

教案-辽宁-2012_辽宁省凌海市石山初级中学九年级化学《10.rar

辽宁省凌海市石山初级中学九年级化学《10.1食品中的营养素》教案一 粤教版.doc

预览

免费试读已结束,剩余 4 页请下载文档后查看

10 金币

下载文档

如果您无法下载资料,请参考说明:

1、部分资料下载需要金币,请确保您的账户上有足够的金币

2、已购买过的文档,再次下载不重复扣费

3、资料包下载后请先用软件解压,在使用对应软件打开

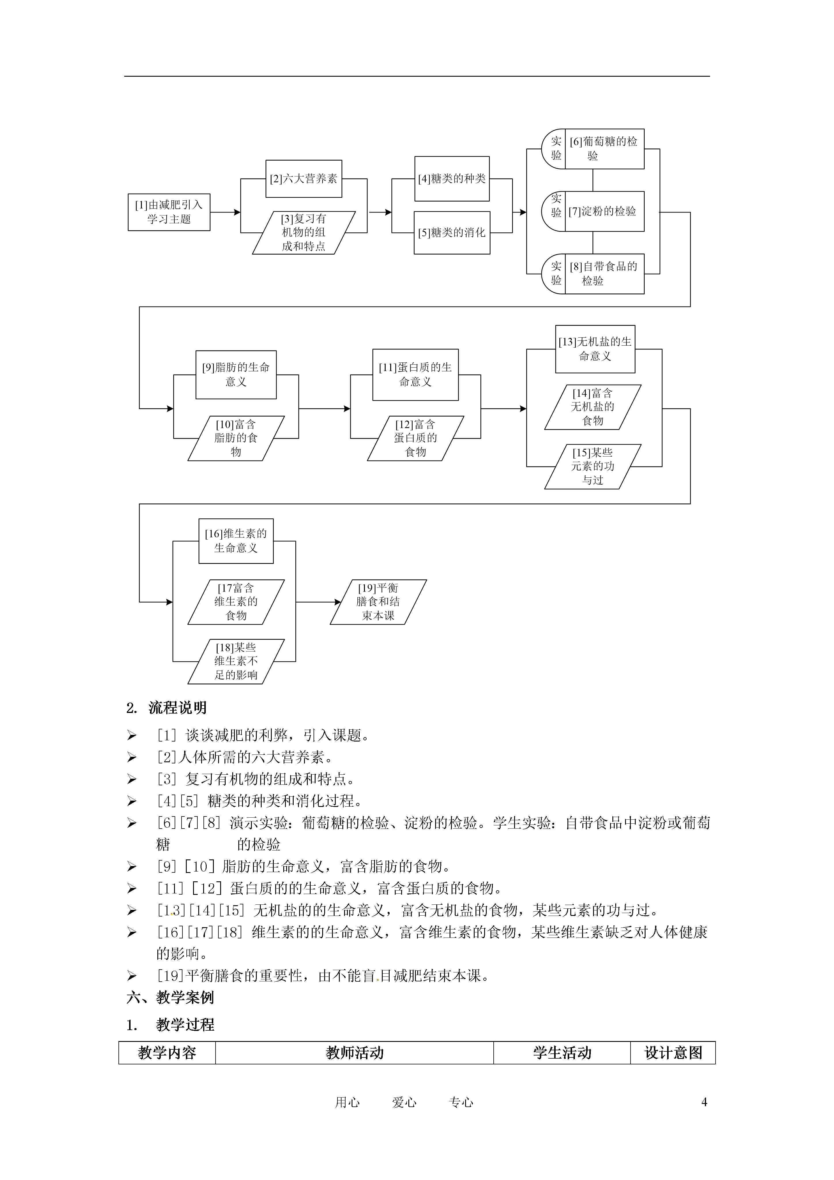
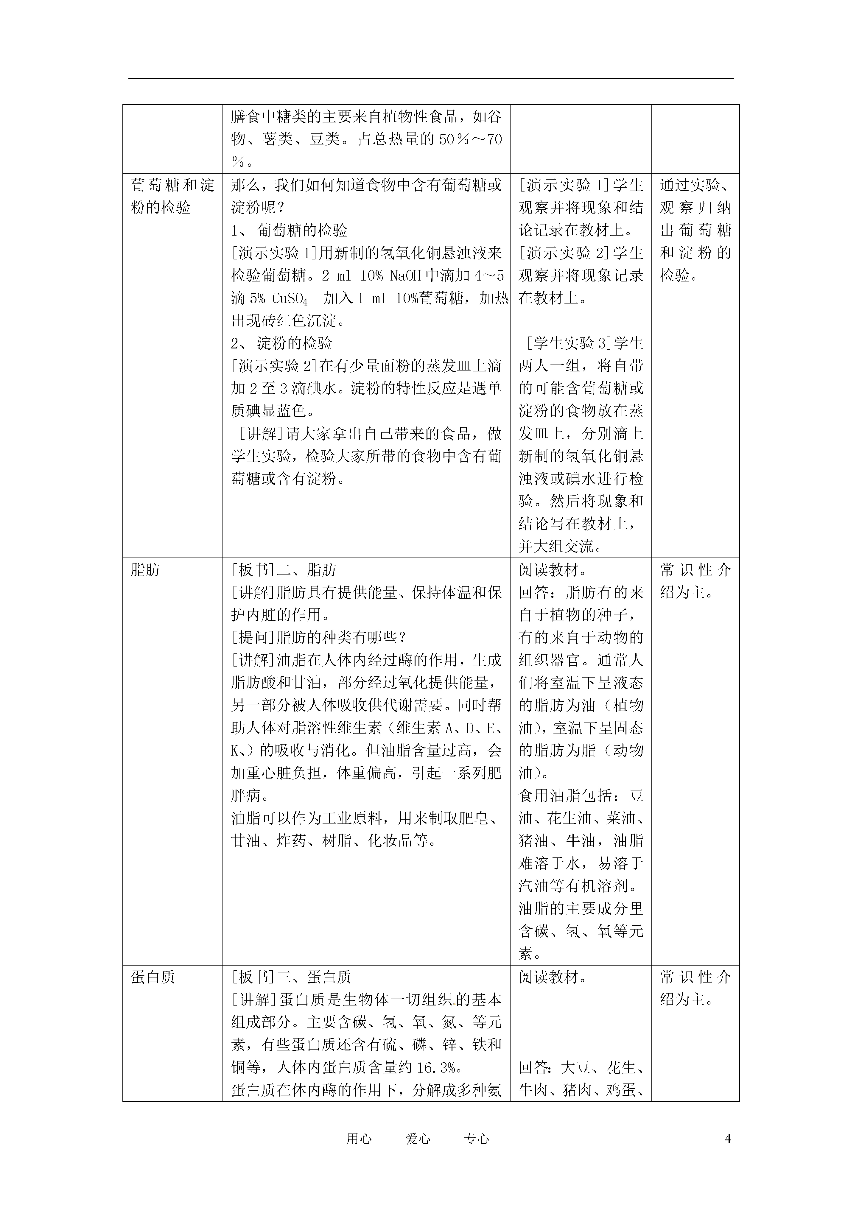
4用心爱心专心辽宁省凌海市石山初级中学九年级化学《10.1食品中的营养素》教案一粤教版一、设计思想本节是初中化学的最后一节新课,通过本章的学习,提高学生的科学素养,了解健康与营养素的关系,从而更珍惜和尊重生命。教学可使用阅读、实验、提问、讨论等方式进行。淀粉的检验、葡萄糖的检验先由教师做演示实验,然后学生动手检验自带的食品中是否含有淀粉和葡萄糖。糖类的消化过程,脂肪、蛋白质、无机盐、维生素等的生命意义是通过学生的自学、课上的交流、教师的介绍协作完成学习任务。适当补充一些某些元素的功与过,某些维生素缺乏对人体健康的影响。首先谈谈减肥的利弊,引入课题,最后是以平衡膳食和不能盲目减肥来结束本课,与课题引入相呼应,突出本课学习的现实意义。二、教学目标1.知识与技能(1)知道人体所需的六大营养素。(2)学会用碘水(或碘酒)检验淀粉,学会用新制的氢氧化铜悬浊液检验葡萄糖。(3)知道糖类在人体内的消化过程,知道淀粉或纤维素与葡萄糖之间的相互转化,知道葡萄糖的组成和它在体内缓慢氧化为生命活动提供热量和能量的重要意义。(4)知道富含油脂的食物以及常见的油脂,知道油脂的分类方法、油脂的组成以及对生命活动的作用。(5)知道富含蛋白质的食物蛋白质的组成及它们对人体的功能,初步认识“蛋白质是生命的基础”。(6)知道人体摄入维生素的意义和对生命活动的作用。(7)知道膳食平衡对生命的意义。2.过程与方法掌握阅读、资料收集与讨论的学习方法。3.情感态度与价值观通过本章的学习,提高科学素养,了解健康与营养素的关系,从而更珍惜和尊重生命。三、重点和难点教学重点:人体所需要的六大营养素。教学难点:葡萄糖和淀粉的检验。四、教学用品药品:10%NaOH、5%CuSO4、10%葡萄糖。仪器:试管、蒸发皿、酒精灯、滴管、试管夹、学生自带可能含淀粉的食物。媒体:多媒体电脑、实物投影仪、PPT课件。五、教学流程1.流程图2.流程说明[1]谈谈减肥的利弊,引入课题。[2]人体所需的六大营养素。[3]复习有机物的组成和特点。[4][5]糖类的种类和消化过程。[6][7][8]演示实验:葡萄糖的检验、淀粉的检验。学生实验:自带食品中淀粉或葡萄糖的检验[9][10]脂肪的生命意义,富含脂肪的食物。[11][12]蛋白质的的生命意义,富含蛋白质的食物。[13][14][15]无机盐的的生命意义,富含无机盐的食物,某些元素的功与过。[16][17][18]维生素的的生命意义,富含维生素的食物,某些维生素缺乏对人体健康的影响。[19]平衡膳食的重要性,由不能盲目减肥结束本课。六、教学案例1.教学过程教学内容教师活动学生活动设计意图创设情景[讲解]今天我们来谈谈减肥这个话题,现在有些女中学生,为了赶潮流,在青春期就刻意减肥,有的已造成严重贫血和营养不良;还有些学生,从小贪吃洋快餐,不喝白开水,不爱吃蔬菜,体重严重超标,所以必须减肥。[设问]请学生谈谈如何科学看待上述现象,谈谈减肥的利和弊。回答提问,自由发挥。创设情境,激发学生学习兴趣。引入主题提出科学对待人体所需的营养的观点,引出课题并板书:[板书]7.2食品中的营养素[讲解]食物为人体提供能量(维持生命活动、保持恒定体温),食物为人体提供原料(人体生长发育、肌体组织更新),我们每天从食物中吸收人体必不可少的六大营养素:蛋白质、糖类(膳食纤维)、脂肪、无机盐、维生素、水。学生阅读课文,知道六大营养素。开始主题复习旧知识[设问]1、这六类物质中,那些是有机物?2、有机物的组成和特点是什么?回答:蛋白质、糖类、脂肪、维生素是有机物。组成是含有碳元素,特点是种类多、难溶于水、易燃、不易导电、熔点低等。复习上节课的重点知识糖类的种类[板书]一、糖类:是人体主要能量的来源,[讲解]常见的糖类有葡萄糖C6H12O6、果糖、乳糖、蔗糖C12H22O11、麦芽糖、淀粉和纤维素等,糖类中含有C、H、O三种元素。除纤维素以外,糖类:是人体主要能量的来源,水果中葡萄糖、果糖含量较高,谷物、马铃薯中淀粉含量较高。阅读教材。常识性介绍为主。糖类的消化过程[讲解]糖类是怎样向人体提供能量的?食物中的糖类在人体内要经过一系列的消化过程,最终氧化以提供人体所需的热能。淀粉是绿色植物光合作用的产物,它在体内先通过酸、酶的催化水解,从淀粉转化成糊精,再转化成麦芽糖,最后转化成葡萄糖,再经氧化供给人体能量。(C6H10O5)n+nH2O→nC6H12O6淀粉水解转变为葡萄糖,葡萄糖氧化可产生大量的热量。1g葡萄糖在人体内氧化可产生16.7kJ的热量。化学反应方程式是:C6H12O6+6O2→6CO2+6H2O膳食中糖类的主要来自植物性食品,如谷物、薯
查看更多
努力****南绿
实名认证
内容提供者
单篇购买
VIP会员(1亿+VIP文档免费下)

扫码即表示接受《下载须知》

教案-辽宁-2012_辽宁省凌海市石山初级中学九年级化学《10

文档大小:68KB

限时特价:扫码查看

• 请登录后再进行扫码购买
• 使用微信/支付宝扫码注册及付费下载,详阅 用户协议 隐私政策
• 如已在其他页面进行付款,请刷新当前页面重试
• 付费购买成功后,此文档可永久免费下载
全场最划算
12个月
199.0
¥360.0
限时特惠
3个月
69.9
¥90.0
新人专享
1个月
19.9
¥30.0
24个月
398.0
¥720.0
6个月会员
139.9
¥180.0

6亿VIP文档任选,共次下载特权。

已优惠

微信/支付宝扫码完成支付,可开具发票

VIP尽享专属权益

VIP文档免费下载

赠送VIP文档免费下载次数

阅读免打扰

去除文档详情页间广告

专属身份标识

尊贵的VIP专属身份标识

高级客服

一对一高级客服服务

多端互通

电脑端/手机端权益通用