教案-全国-2011_六年级数学下册 空间与图形(二)复习教案 苏教版.rar 立即下载
2023-03-05
约2.6千字
约4页
0
28KB
举报 版权申诉
预览加载中,请您耐心等待几秒...

教案-全国-2011_六年级数学下册 空间与图形(二)复习教案 苏教版.rar

六年级数学下册 空间与图形(二)复习教案 苏教版.doc

预览

在线预览结束,喜欢就下载吧,查找使用更方便

10 金币

下载文档

如果您无法下载资料,请参考说明:

1、部分资料下载需要金币,请确保您的账户上有足够的金币

2、已购买过的文档,再次下载不重复扣费

3、资料包下载后请先用软件解压,在使用对应软件打开

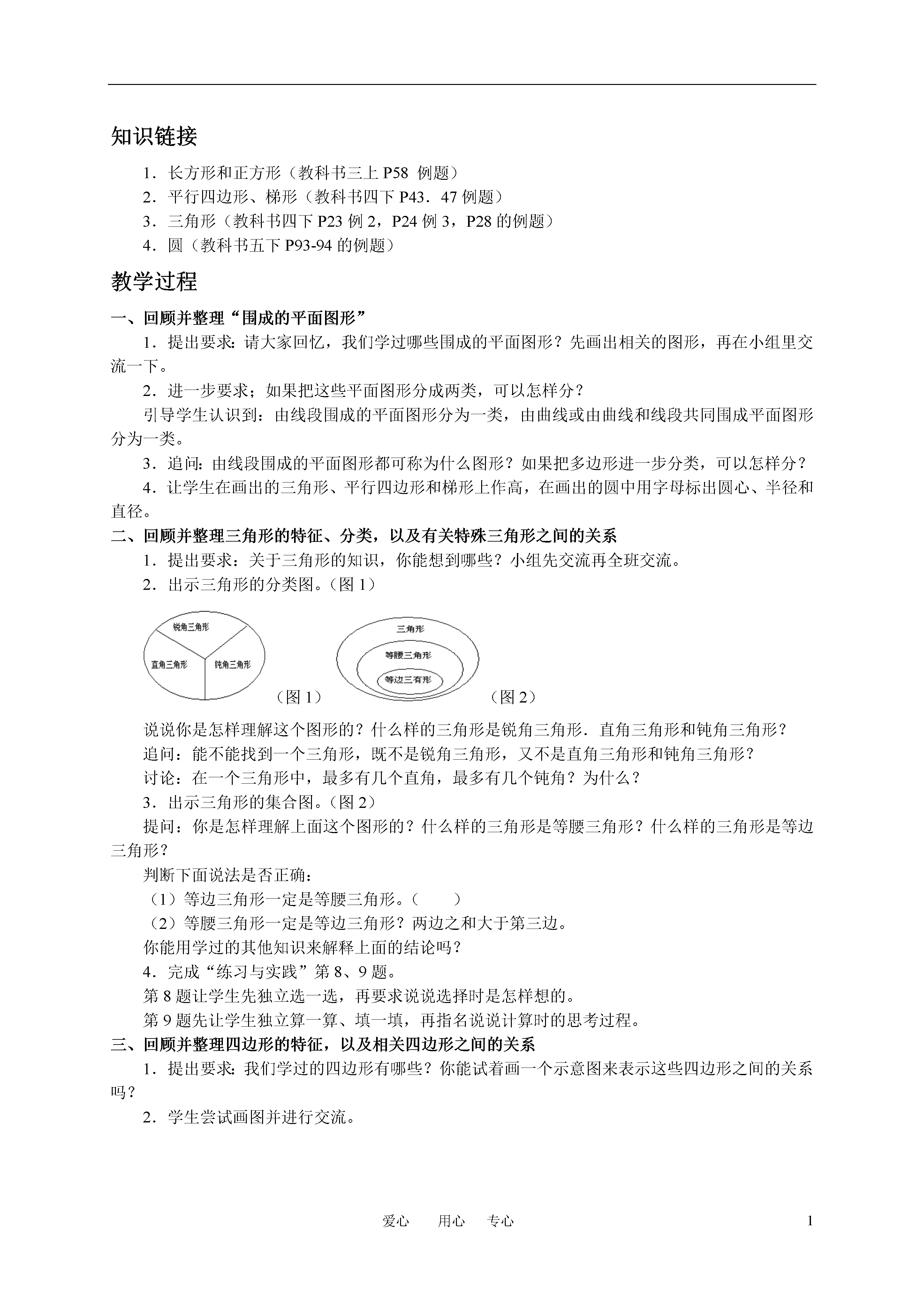
1爱心用心专心空间与图形第2课时复习内容教科书第12册第97-98页“整理与反思”和“练习与实践”7-10题。知识要点1.平面图形的特征:图形边的特征角的特征长方形对边平行且相等四个角都是直角正方形四条边都相等四个角都是直角平行四边形对边平行且相等对角相等梯形只有一组对边平行四个角的内角和是360º三角形两边之和大于第三边三个角的内角和是180º圆由一条曲线围成通过圆心两端在圆上的线段叫直径2.画平面图形的高。3.三角形的内角和。求三角形中未知的一个角或几个角的度数,涉及到综合运用直角三角形的特征,等腰三角形的特征以及有关比的知识。4.把多边形分成几个简单的图形。教学目标1.通过复习,加深对长方形、正方形、平行四边形、梯形、三角形和圆等平面图形基本特征的认识,进一步理解这些平面图形之间的关系,完善认知结构。2.通过复习,进一步体会平面图形与现实生活的密切联系,积累学习有关平面图形知识的经验和方法,发展简单的推理能力,增强空间观念。3.通过复习,进一步感受空间与图形领域学习内容的趣味性和挑战性,产生继续探索学习的积极心向,增强学好数学的信心。教学建议复习平面图形的特征时,一、要抓住从直观图形到抽象知识的概括,由具体的某个图形再进行归类,找出共同特征。二、可引导学生思考以下几方面的问题:等边三角形与等腰三角形具有怎样的关系?它们与三角形具有怎样的关系?平行四边形、梯形和四边形具有怎样的关系?正方形、长方形与平行四边形具有怎样的关系?圆的圆心、半径、直径的含义分别是什么?分别用什么字母表示。三、解决“练习与实践”的7、8、9题时,要注重学生方法的指导,画法要规范,画三角形时要考虑全面,求角的度数时的方法是否最优。知识链接1.长方形和正方形(教科书三上P58例题)2.平行四边形、梯形(教科书四下P43.47例题)3.三角形(教科书四下P23例2,P24例3,P28的例题)4.圆(教科书五下P93-94的例题)教学过程一、回顾并整理“围成的平面图形”1.提出要求:请大家回忆,我们学过哪些围成的平面图形?先画出相关的图形,再在小组里交流一下。2.进一步要求;如果把这些平面图形分成两类,可以怎样分?引导学生认识到:由线段围成的平面图形分为一类,由曲线或由曲线和线段共同围成平面图形分为一类。3.追问:由线段围成的平面图形都可称为什么图形?如果把多边形进一步分类,可以怎样分?4.让学生在画出的三角形、平行四边形和梯形上作高,在画出的圆中用字母标出圆心、半径和直径。二、回顾并整理三角形的特征、分类,以及有关特殊三角形之间的关系1.提出要求:关于三角形的知识,你能想到哪些?小组先交流再全班交流。2.出示三角形的分类图。(图1)(图1)(图2)说说你是怎样理解这个图形的?什么样的三角形是锐角三角形.直角三角形和钝角三角形?追问:能不能找到一个三角形,既不是锐角三角形,又不是直角三角形和钝角三角形?讨论:在一个三角形中,最多有几个直角,最多有几个钝角?为什么?3.出示三角形的集合图。(图2)提问:你是怎样理解上面这个图形的?什么样的三角形是等腰三角形?什么样的三角形是等边三角形?判断下面说法是否正确:(1)等边三角形一定是等腰三角形。()(2)等腰三角形一定是等边三角形?两边之和大于第三边。你能用学过的其他知识来解释上面的结论吗?4.完成“练习与实践”第8、9题。第8题让学生先独立选一选,再要求说说选择时是怎样想的。第9题先让学生独立算一算、填一填,再指名说说计算时的思考过程。三、回顾并整理四边形的特征,以及相关四边形之间的关系1.提出要求:我们学过的四边形有哪些?你能试着画一个示意图来表示这些四边形之间的关系吗?2.学生尝试画图并进行交流。讨论,你是怎样理解上面这示意图的?什么样的四边形是平行四边形?什么样的四边形是梯形?判断下面说法是否正确。(1)长方形一定是平行四边形。()(2)平行四边形一定是长方形。(3)正方形一定是长方形。(4)长方形一定是正方形。提问:平行四边形、长方形、正方形之间的关系还可以怎样表达?3.指导完成“练习与实践”第7题。提醒学生要借助工具规范地作图,再指名说说具体的画图过程。四、指导完成“练习与实践”第10题和思考题第10题先让学生在小组里讨论分割图形的方法,并试着分一分,再通过交流和评点,使学生进一步体会不同分割方法的特点。思考题可以先让学生在图中画出相应的线段,再数一数三角形一共有多少个,并说一说这些三角形各是什么三角形。五、全课小结通过这节课的复习,你对平面图形又有了哪些新的认识?还有哪些疑问?或哪些自己认为需要进一步研究的问题?习题精编一、认真思考,准能填好1.三角形的一个
查看更多
是雁****找我
实名认证
内容提供者
单篇购买
VIP会员(1亿+VIP文档免费下)

扫码即表示接受《下载须知》

教案-全国-2011_六年级数学下册 空间与图形(二)复习教案 苏教版

文档大小:28KB

限时特价:扫码查看

• 请登录后再进行扫码购买
• 使用微信/支付宝扫码注册及付费下载,详阅 用户协议 隐私政策
• 如已在其他页面进行付款,请刷新当前页面重试
• 付费购买成功后,此文档可永久免费下载
全场最划算
12个月
199.0
¥360.0
限时特惠
3个月
69.9
¥90.0
新人专享
1个月
19.9
¥30.0
24个月
398.0
¥720.0
6个月会员
139.9
¥180.0

6亿VIP文档任选,共次下载特权。

已优惠

微信/支付宝扫码完成支付,可开具发票

VIP尽享专属权益

VIP文档免费下载

赠送VIP文档免费下载次数

阅读免打扰

去除文档详情页间广告

专属身份标识

尊贵的VIP专属身份标识

高级客服

一对一高级客服服务

多端互通

电脑端/手机端权益通用