您所在位置: 网站首页 / 2022实践实习报告范文集锦九篇.docx / 文档详情
2022实践实习报告范文集锦九篇.docx 立即下载
2023-03-05
约1.7万字
约41页
0
54KB
举报 版权申诉
预览加载中,请您耐心等待几秒...

2022实践实习报告范文集锦九篇.docx

2022实践实习报告范文集锦九篇.docx

预览

免费试读已结束,剩余 36 页请下载文档后查看

10 金币

下载文档

如果您无法下载资料,请参考说明:

1、部分资料下载需要金币,请确保您的账户上有足够的金币

2、已购买过的文档,再次下载不重复扣费

3、资料包下载后请先用软件解压,在使用对应软件打开

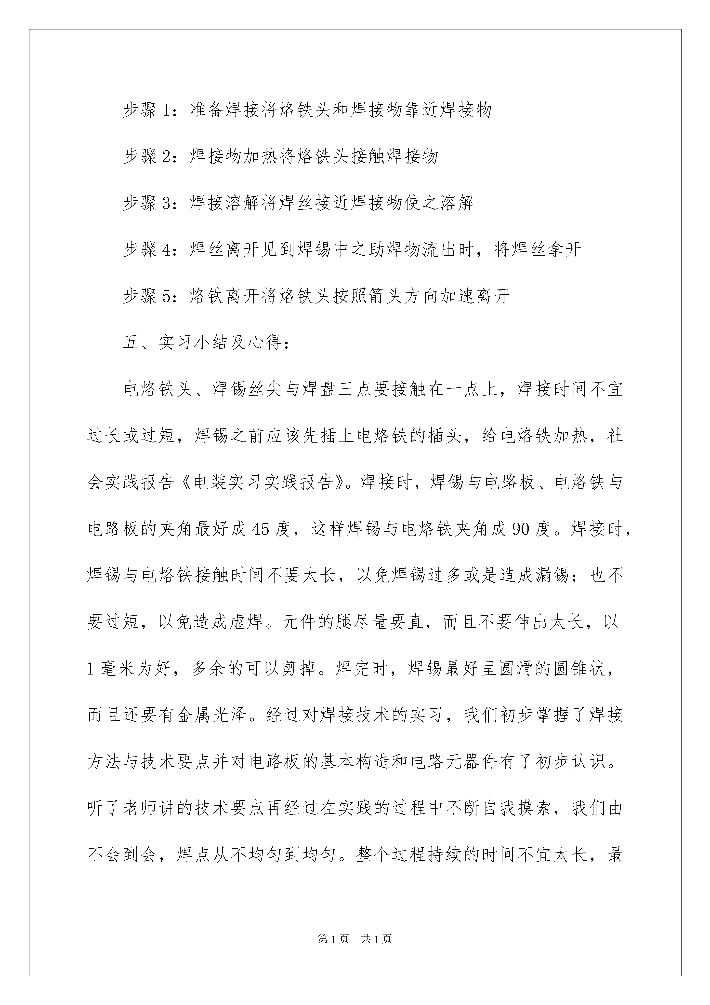
2022实践实习报告范文集锦九篇实践实习报告范文集锦九篇在现实生活中,报告有着举足轻重的地位,通常情况下,报告的内容含量大、篇幅较长。一听到写报告就拖延症懒癌齐复发?以下是我帮大家整理的实践实习报告9篇,希望对大家有所帮助。实践实习报告篇1实验一:焊接练习一、实习内容:使用电烙铁和焊锡丝在电路板上焊接元件,电装实习实践报告。实习目的:初步掌握焊接技能,为后续实习打下扎实基础。实习要求:焊点要成型牢固可靠、圆滑光亮,成半球形,元件排列整齐。二、实习器材及介绍:1.电烙铁:由烙铁头.加热管.电源线和烙铁架组成我们使用的是内热式电烙铁,功率在20—30w之间,其优点是功率小,热量集中,适于一般元件的焊接。由于焊接的元件多,烙铁头是铜制。2.钳子、镊子各一把。3.焊锡丝:由37%的铅和63%的锡组成的合金。焊锡丝有熔点低,易与铜、铁等金属结合,焊接强度合适,电阻率低等优点因此是用于焊接合适材料。由于锡它的熔点低,焊接时,焊锡能迅速散步在金属表面焊接牢固,焊点光亮美观4.印刷电路板(pcb板):硬制塑料板上印有钢制电路,可将一些电子元件焊在其上。印刷线路板的原料主要是铜箔,粘结剂,极板。5.细铜丝。三.原理简述:电烙铁是加热工具,可将烙铁头加热到250摄氏度左右,在此温度下,焊锡便可融化为熔融状态,此时便可将与锡相亲的铜制元件与pcb板上铜制电路焊接在一起。焊锡线为锡铅合金,通常用于电子设备的锡焊,其锡铅比为:60:40它的熔点低,焊接时,焊锡能迅速散步在金属表面焊接牢固,焊点光亮美观。烙铁头在正常使用下氧化得很快,清理办法是:将烙铁头在有松香的烙铁板上轻轻摩擦。四.实习步骤:步骤1:准备焊接将烙铁头和焊接物靠近焊接物步骤2:焊接物加热将烙铁头接触焊接物步骤3:焊接溶解将焊丝接近焊接物使之溶解步骤4:焊丝离开见到焊锡中之助焊物流出时,将焊丝拿开步骤5:烙铁离开将烙铁头按照箭头方向加速离开五、实习小结及心得:电烙铁头、焊锡丝尖与焊盘三点要接触在一点上,焊接时间不宜过长或过短,焊锡之前应该先插上电烙铁的插头,给电烙铁加热,社会实践报告《电装实习实践报告》。焊接时,焊锡与电路板、电烙铁与电路板的夹角最好成45度,这样焊锡与电烙铁夹角成90度。焊接时,焊锡与电烙铁接触时间不要太长,以免焊锡过多或是造成漏锡;也不要过短,以免造成虚焊。元件的腿尽量要直,而且不要伸出太长,以1毫米为好,多余的可以剪掉。焊完时,焊锡最好呈圆滑的圆锥状,而且还要有金属光泽。经过对焊接技术的实习,我们初步掌握了焊接方法与技术要点并对电路板的基本构造和电路元器件有了初步认识。听了老师讲的技术要点再经过在实践的过程中不断自我摸索,我们由不会到会,焊点从不均匀到均匀。整个过程持续的时间不宜太长,最多三秒而已。锡量也要进行控制,太多容易造成虚焊,而太少又有可能会容易折断。并且在焊接结束时应先将锡丝拿开后再将烙铁拿开,否则易使锡丝粘在集成板上。通过一上午的练习,我了解了焊接的基本原理与方法。实验四:简单印制电路板设计一、实习内容:根据电路图,自主绘制印制电路板图。二、设计要求1.印制电路板图的大小为100mm*100mm;2.插孔直径为1mm,焊盘直径为1.5mm-2mm,铜箔宽1mm;3.根据通过电流的大小来确定印制电路板连线宽度(1mm宽导线可按2ma电流量计算);实践实习报告篇2实习目的生产实习是电子信息工程专业重要的实践性教学环节,生产实习是在学生已学习了专业基础课和部分专业课后进行的一个理论联系实际的实践性教学环节。通过生产实习,能够使学生接触生产、科研、企业管理,达到理论与实践相结合的目的,加深对专业的了解,拓宽知识面,获得基本操作训练,是培养学生分析问题和解决问题的重要途径,是培养高素质应用型人才不可缺少的环节。实习时间:XX.05.25——XX.06.29实习地点:肯纳电子有限公司实习单位介绍:武汉肯纳电子有限责任公司坐落于美丽的江城汤逊湖之滨,临近数所高校,交通便利;专注于工业测试与控制系统的研究开发和生产,是国内早期致力于张力控制系统研究的企业,迄今为止,已有十余年的历史。公司拥有实力雄厚的开发和应用团队,以科技创新、高质量的产品保障以及无间隙客户服务为企业发展主旨,致力于中国印包机械控制系统、复合机控制系统、切割机控制系统的技术提升,以全面提升国内机械控制行业的竞争力为己任。通过多年的研发,公司已形成了张力控制系统、张力控制器、手动张力控制器、张力传感器、张力变送器、功率放大器、ccd光电纠偏控制器、切割机、节能器系列产品,公司张力类产品广泛装备于国内印包装、纺织电线光缆等多种行业机械设备上。公司特为广大
查看更多
努力****南绿
实名认证
内容提供者
单篇购买
VIP会员(1亿+VIP文档免费下)

扫码即表示接受《下载须知》

2022实践实习报告范文集锦九篇

文档大小:54KB

限时特价:扫码查看

• 请登录后再进行扫码购买
• 使用微信/支付宝扫码注册及付费下载,详阅 用户协议 隐私政策
• 如已在其他页面进行付款,请刷新当前页面重试
• 付费购买成功后,此文档可永久免费下载
全场最划算
12个月
199.0
¥360.0
限时特惠
3个月
69.9
¥90.0
新人专享
1个月
19.9
¥30.0
24个月
398.0
¥720.0
6个月会员
139.9
¥180.0

6亿VIP文档任选,共次下载特权。

已优惠

微信/支付宝扫码完成支付,可开具发票

VIP尽享专属权益

VIP文档免费下载

赠送VIP文档免费下载次数

阅读免打扰

去除文档详情页间广告

专属身份标识

尊贵的VIP专属身份标识

高级客服

一对一高级客服服务

多端互通

电脑端/手机端权益通用