教案-全国-2012_六年级数学下册 百分数的意义2教学反思 西师大版.rar 立即下载
2023-03-05
约1.8千字
约3页
0
53KB
举报 版权申诉
预览加载中,请您耐心等待几秒...

教案-全国-2012_六年级数学下册 百分数的意义2教学反思 西师大版.rar

六年级数学下册 百分数的意义2教学反思 西师大版.doc

预览

在线预览结束,喜欢就下载吧,查找使用更方便

10 金币

下载文档

如果您无法下载资料,请参考说明:

1、部分资料下载需要金币,请确保您的账户上有足够的金币

2、已购买过的文档,再次下载不重复扣费

3、资料包下载后请先用软件解压,在使用对应软件打开

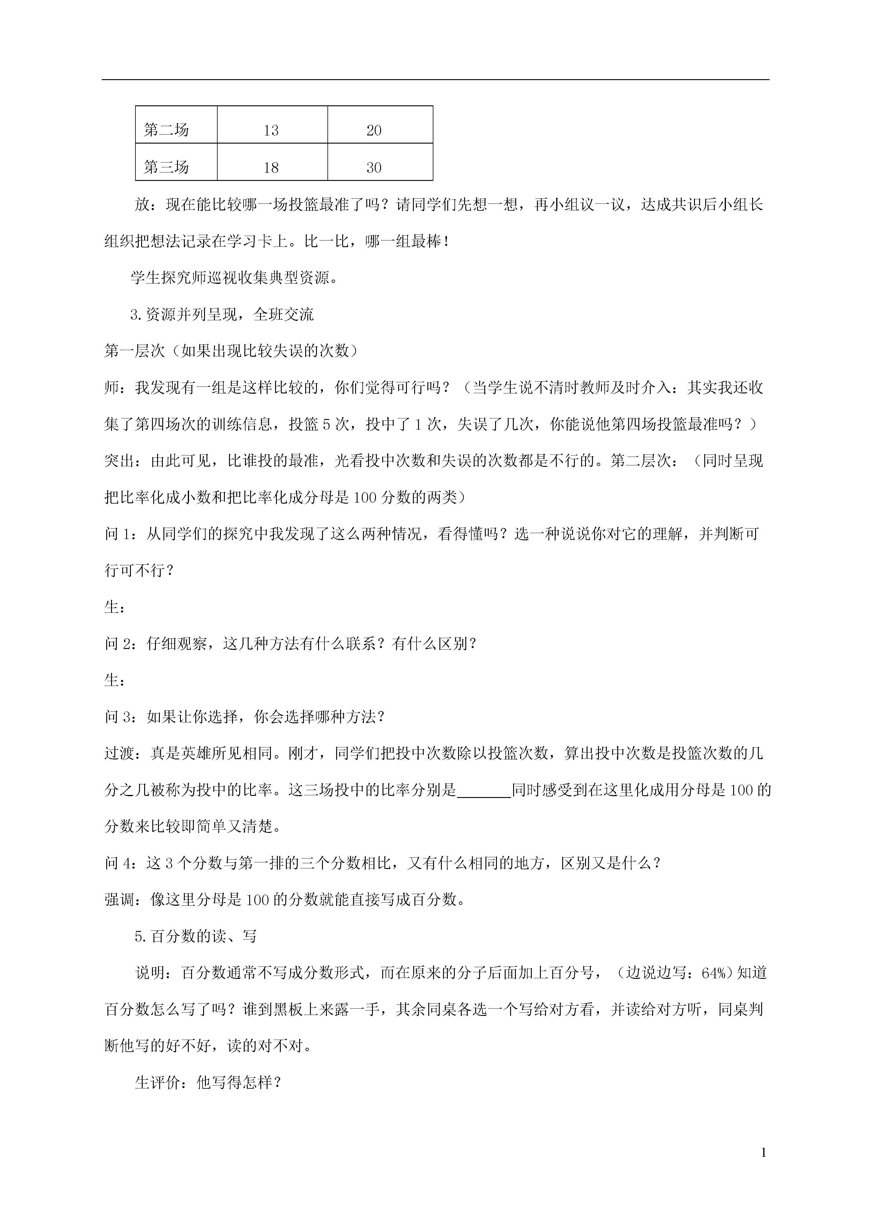
1百分数的意义百分数是学生在掌握了整数、小数、特别是分数的概念的基础上学习的,它与分数既有联系又有区别,学生只有真正理解了百分数的意义,才能在实际中正确地加以运用。虽说学生在生活中经常会遇到一些百分数,但不是真正地理解百分数。因此对于学生来说,读写百分数不是难点,而理解百分数表示的意义,能用百分数对生活中的一些现象进行表述才是关键所在。以往的教学是:先通过对例题的探究,概括出百分数的意义,再通过交流生活中的百分数丰富对百分数内涵的理解。事实上这种处理方式在抽象、概括百分数的意义时难度很大,教师只能步步为营,因此,教师生拉硬拽的成分较浓。如何让学生对概念的形成水到渠成,形成真正意义上的百分数?我对概念的探究设计分两个环节进行。实践证明,这种“变薄为厚、自主建构”的处理方式,学生在形成对概念内涵丰富认识的基础上就能畅所欲言,对百分数的理解就会很深刻,它是一个建构和生成的过程。变薄为厚一:初步感知1.冲突引发探究出示:姚明三场训练比赛中投篮情况统计:场次投中次数第一场16第二场13第三场18提问:根据这些数据,你能判断他哪一场投篮最准吗?学生思辨小结:同学们的思辨能力真厉害。看来要知道哪一次投篮最准,只看投中次数是无法比较的,还要知道投篮次数。2.出示投篮次数:探究方法场次投中次数投篮次数第一场1625第二场1320第三场1830放:现在能比较哪一场投篮最准了吗?请同学们先想一想,再小组议一议,达成共识后小组长组织把想法记录在学习卡上。比一比,哪一组最棒!学生探究师巡视收集典型资源。3.资源并列呈现,全班交流第一层次(如果出现比较失误的次数)师:我发现有一组是这样比较的,你们觉得可行吗?(当学生说不清时教师及时介入:其实我还收集了第四场次的训练信息,投篮5次,投中了1次,失误了几次,你能说他第四场投篮最准吗?)突出:由此可见,比谁投的最准,光看投中次数和失误的次数都是不行的。第二层次:(同时呈现把比率化成小数和把比率化成分母是100分数的两类)问1:从同学们的探究中我发现了这么两种情况,看得懂吗?选一种说说你对它的理解,并判断可行可不行?生:问2:仔细观察,这几种方法有什么联系?有什么区别?生:问3:如果让你选择,你会选择哪种方法?过渡:真是英雄所见相同。刚才,同学们把投中次数除以投篮次数,算出投中次数是投篮次数的几分之几被称为投中的比率。这三场投中的比率分别是同时感受到在这里化成用分母是100的分数来比较即简单又清楚。问4:这3个分数与第一排的三个分数相比,又有什么相同的地方,区别又是什么?强调:像这里分母是100的分数就能直接写成百分数。5.百分数的读、写说明:百分数通常不写成分数形式,而在原来的分子后面加上百分号,(边说边写:64%)知道百分数怎么写了吗?谁到黑板上来露一手,其余同桌各选一个写给对方看,并读给对方听,同桌判断他写的好不好,读的对不对。生评价:他写得怎样?师评价:世上无难事,只怕你认真,相信你们能写的更好。刚才我们写了3个百分数,分别是,比一比百分数与分数的的读法,你有什么发现?师评价:真细心,往往细微的不同就显示了差别。提问:这三个百分数分别表示什么意思?有什么相同的地方?(揭示:投中的次数占投篮次数的百分之几叫投中率)哪一场的投中率高?变薄为厚二:丰富内涵1.正因为百分数的便捷性,在生活中应用非常广泛。课前请大家收集了生活中的百分数,我也从同学们的收集中摘录了几条,想与大家一起交流分享:你能说出下面每个百分数的意义吗?出示:说出每个百分数的含义。(1)在踢毽练习中,李芳完成了指定个数的110%。(2)本月比上月销售额增加20.5%(3)我国与世界相比,据统计,人口约占22%,耕地面积约占7%。2.小组交流:选一条信息在小组里分享对它的理解。在此基础上归纳概括意义。概念教学要改变演绎的方式,用归纳生成的方式让学生参与到概念的形成过程中来,使学生经历和体验“材料感知-观察比较-归纳提炼-抽象命名”的概念建构过程。这个过程中对学生成长发展的教育价值在于:不仅可以使学生经历材料感知观察比较归纳提炼抽象命名的概念建构过程,而且可以帮助学生形成对概念内涵的丰富认识,形成比较和分类、概括和抽象能力,提升准确、简练和严密的数学语言表述水平。
查看更多
宏硕****mo
实名认证
内容提供者
单篇购买
VIP会员(1亿+VIP文档免费下)

扫码即表示接受《下载须知》

教案-全国-2012_六年级数学下册 百分数的意义2教学反思 西师大版

文档大小:53KB

限时特价:扫码查看

• 请登录后再进行扫码购买
• 使用微信/支付宝扫码注册及付费下载,详阅 用户协议 隐私政策
• 如已在其他页面进行付款,请刷新当前页面重试
• 付费购买成功后,此文档可永久免费下载
全场最划算
12个月
199.0
¥360.0
限时特惠
3个月
69.9
¥90.0
新人专享
1个月
19.9
¥30.0
24个月
398.0
¥720.0
6个月会员
139.9
¥180.0

6亿VIP文档任选,共次下载特权。

已优惠

微信/支付宝扫码完成支付,可开具发票

VIP尽享专属权益

VIP文档免费下载

赠送VIP文档免费下载次数

阅读免打扰

去除文档详情页间广告

专属身份标识

尊贵的VIP专属身份标识

高级客服

一对一高级客服服务

多端互通

电脑端/手机端权益通用