您所在位置: 网站首页 / 2022寒假社会实践活动总结.docx / 文档详情
2022寒假社会实践活动总结.docx 立即下载
2023-03-05
约1.9万字
约44页
0
56KB
举报 版权申诉
预览加载中,请您耐心等待几秒...

2022寒假社会实践活动总结.docx

2022寒假社会实践活动总结.docx

预览

免费试读已结束,剩余 39 页请下载文档后查看

10 金币

下载文档

如果您无法下载资料,请参考说明:

1、部分资料下载需要金币,请确保您的账户上有足够的金币

2、已购买过的文档,再次下载不重复扣费

3、资料包下载后请先用软件解压,在使用对应软件打开

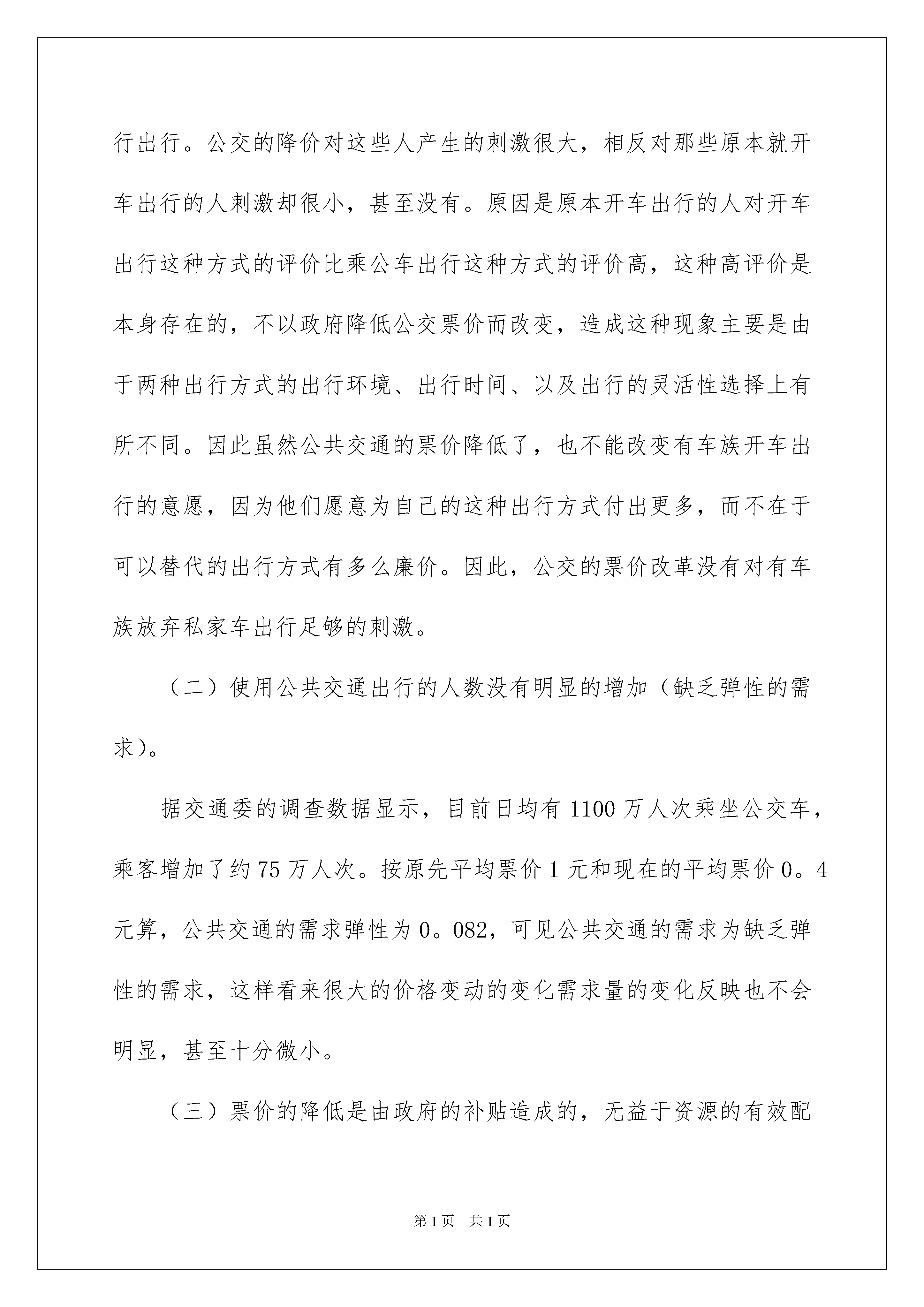
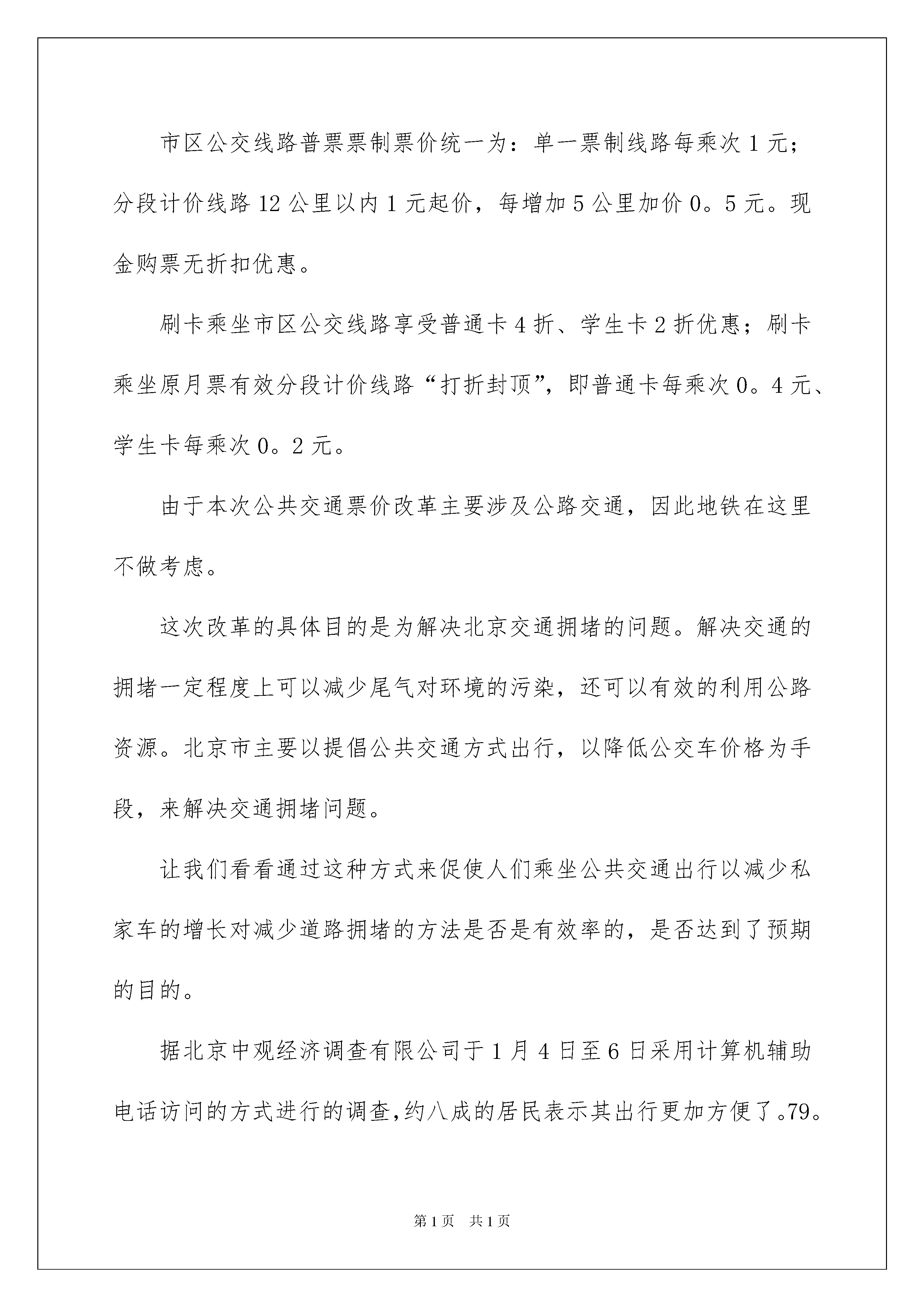
2022寒假社会实践活动总结寒假社会实践活动总结总结是对取得的成绩、存在的问题及得到的经验和教训等方面情况进行评价与描述的一种书面材料,它能够使头脑更加清醒,目标更加明确,因此我们要做好归纳,写好总结。那么总结要注意有什么内容呢?下面是我整理的寒假社会实践活动总结,仅供参考,大家一起来看看吧。寒假社会实践活动总结1——关于北京市政公交票价改革效率的分析各个大城市发展过程中遇到的共同问题就是交通拥堵,北京市在遇到这个问题时力图通过降低公共交通的票价来引导人们出行方式的改变,北京市公交自今年1月1日起进行改革的具体调整如下:取消成人月票卡、学生月票卡和公交地铁联合月票卡,保留地铁专用月票卡,发行普通卡、学生卡。原学生月票卡可作为学生卡继续使用,原成人月票卡可作为普通卡继续使用,原公交地铁联合月票卡可作为地铁专用月票卡继续使用。市区公交线路普票票制票价统一为:单一票制线路每乘次1元;分段计价线路12公里以内1元起价,每增加5公里加价0。5元。现金购票无折扣优惠。刷卡乘坐市区公交线路享受普通卡4折、学生卡2折优惠;刷卡乘坐原月票有效分段计价线路“打折封顶”,即普通卡每乘次0。4元、学生卡每乘次0。2元。由于本次公共交通票价改革主要涉及公路交通,因此地铁在这里不做考虑。这次改革的具体目的是为解决北京交通拥堵的问题。解决交通的拥堵一定程度上可以减少尾气对环境的污染,还可以有效的利用公路资源。北京市主要以提倡公共交通方式出行,以降低公交车价格为手段,来解决交通拥堵问题。让我们看看通过这种方式来促使人们乘坐公共交通出行以减少私家车的增长对减少道路拥堵的方法是否是有效率的,是否达到了预期的目的。据北京中观经济调查有限公司于1月4日至6日采用计算机辅助电话访问的方式进行的调查,约八成的居民表示其出行更加方便了。79。8%的居民表示本次公交改革使其出行更加方便了,20。2%的居民表示本次公交改革并没有更方便其出行。由此可见公交的票价改革给居民的出行还是带来了方便;调查还显示八成多的居民出行费用减少。83。3%的居民表示其出行费用减少了,12。5%的居民出行费用没有变化,4。2%的居民出行费用增加了。可见大部分居民从这次改革中得到了实惠,公交的改革降低了他们的出行成本;同时约八成的居民表示将增加乘坐公交车出行的次数。79。8%的居民表示将增加乘坐公交车出行的次数,20。2%的居民不会增加乘坐公交出行的次数。通过这份调查报告表面上看来公交的票价改革方便了市民的出行,降低了出行的成本,并且对市民出行使用公共交通起到了激励的作用,然而这有效的解决了北京市交通拥堵的问题么!当我们出行时依然能够发现北京的交通拥堵问题并没有得到解决。因此我们需要反思政府的这次改革是否有效率。(一)公交的票价改革没有对有车族放弃私家车出行足够的刺激。公交票价的改革主要体现在它的降价上,然而这次大幅度的降价最大的受益者不是那些有车族,而是平时就乘公交车的居民,和一些既没有车平时又不成公交车的人,这些人大部分选择骑自行车或者步行出行。公交的降价对这些人产生的刺激很大,相反对那些原本就开车出行的人刺激却很小,甚至没有。原因是原本开车出行的人对开车出行这种方式的评价比乘公车出行这种方式的评价高,这种高评价是本身存在的,不以政府降低公交票价而改变,造成这种现象主要是由于两种出行方式的出行环境、出行时间、以及出行的灵活性选择上有所不同。因此虽然公共交通的票价降低了,也不能改变有车族开车出行的意愿,因为他们愿意为自己的这种出行方式付出更多,而不在于可以替代的出行方式有多么廉价。因此,公交的票价改革没有对有车族放弃私家车出行足够的刺激。(二)使用公共交通出行的人数没有明显的增加(缺乏弹性的需求)。据交通委的调查数据显示,目前日均有1100万人次乘坐公交车,乘客增加了约75万人次。按原先平均票价1元和现在的平均票价0。4元算,公共交通的需求弹性为0。082,可见公共交通的需求为缺乏弹性的需求,这样看来很大的价格变动的变化需求量的变化反映也不会明显,甚至十分微小。(三)票价的降低是由政府的补贴造成的,无益于资源的有效配置。这次的票价的降低并不是由于市场竞争造成的,而是通过政府的补贴来实现的。并不否认,宏观政策的调控对经济发展能起到立竿见影的效果,然而在此次票价改革中,政府的调控在没有达到,或是说短期内没有达到减轻交通拥堵目的的同时,也无益于资源的有效配置。政府的补贴从税收而来,税收本身就是私人财产的非自愿转移,税收应用在改进影响社会安定团结的因素上,而以前的公交票价并不是很高,对于大多数人来讲,在其可以接受的范围之内,这并不是影响社会安定团结,
查看更多
是雁****找我
实名认证
内容提供者
单篇购买
VIP会员(1亿+VIP文档免费下)

扫码即表示接受《下载须知》

2022寒假社会实践活动总结

文档大小:56KB

限时特价:扫码查看

• 请登录后再进行扫码购买
• 使用微信/支付宝扫码注册及付费下载,详阅 用户协议 隐私政策
• 如已在其他页面进行付款,请刷新当前页面重试
• 付费购买成功后,此文档可永久免费下载
全场最划算
12个月
199.0
¥360.0
限时特惠
3个月
69.9
¥90.0
新人专享
1个月
19.9
¥30.0
24个月
398.0
¥720.0
6个月会员
139.9
¥180.0

6亿VIP文档任选,共次下载特权。

已优惠

微信/支付宝扫码完成支付,可开具发票

VIP尽享专属权益

VIP文档免费下载

赠送VIP文档免费下载次数

阅读免打扰

去除文档详情页间广告

专属身份标识

尊贵的VIP专属身份标识

高级客服

一对一高级客服服务

多端互通

电脑端/手机端权益通用