




如果您无法下载资料,请参考说明:
1、部分资料下载需要金币,请确保您的账户上有足够的金币
2、已购买过的文档,再次下载不重复扣费
3、资料包下载后请先用软件解压,在使用对应软件打开
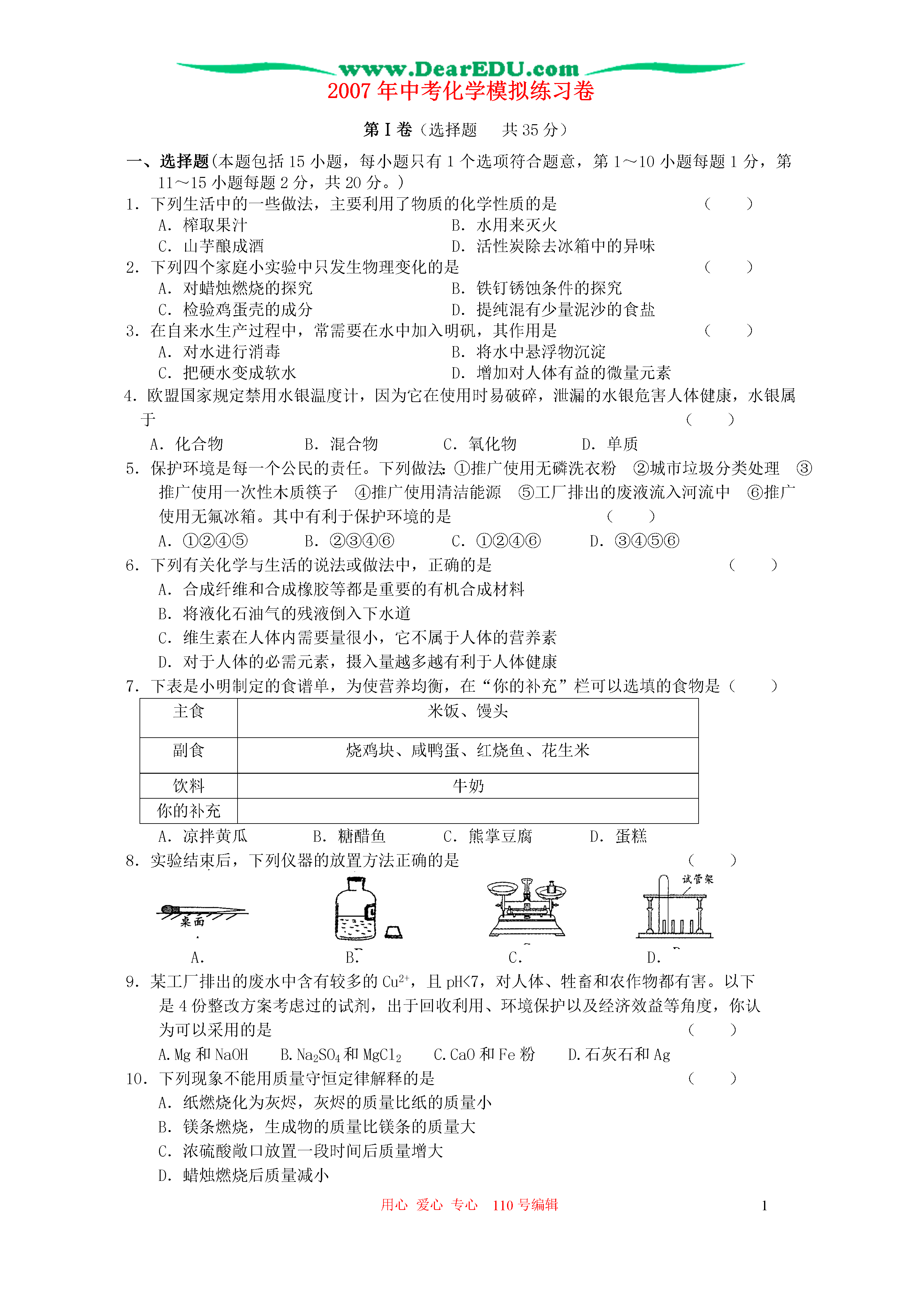
用心爱心专心110号编辑12007年中考化学模拟练习卷第Ⅰ卷(选择题共35分)一、选择题(本题包括15小题,每小题只有1个选项符合题意,第1~10小题每题1分,第11~15小题每题2分,共20分。)1.下列生活中的一些做法,主要利用了物质的化学性质的是()A.榨取果汁B.水用来灭火C.山芋酿成酒D.活性炭除去冰箱中的异味2.下列四个家庭小实验中只发生物理变化的是()A.对蜡烛燃烧的探究B.铁钉锈蚀条件的探究C.检验鸡蛋壳的成分D.提纯混有少量泥沙的食盐3.在自来水生产过程中,常需要在水中加入明矾,其作用是()A.对水进行消毒B.将水中悬浮物沉淀C.把硬水变成软水D.增加对人体有益的微量元素4.欧盟国家规定禁用水银温度计,因为它在使用时易破碎,泄漏的水银危害人体健康,水银属于()A.化合物B.混合物C.氧化物D.单质5.保护环境是每一个公民的责任。下列做法:①推广使用无磷洗衣粉②城市垃圾分类处理③推广使用一次性木质筷子④推广使用清洁能源⑤工厂排出的废液流入河流中⑥推广使用无氟冰箱。其中有利于保护环境的是()A.①②④⑤B.②③④⑥C.①②④⑥D.③④⑤⑥6.下列有关化学与生活的说法或做法中,正确的是()A.合成纤维和合成橡胶等都是重要的有机合成材料B.将液化石油气的残液倒入下水道C.维生素在人体内需要量很小,它不属于人体的营养素D.对于人体的必需元素,摄入量越多越有利于人体健康7.下表是小明制定的食谱单,为使营养均衡,在“你的补充”栏可以选填的食物是()主食米饭、馒头副食烧鸡块、咸鸭蛋、红烧鱼、花生米饮料牛奶你的补充A.凉拌黄瓜B.糖醋鱼C.熊掌豆腐D.蛋糕8.实验结束后,下列仪器的放置方法正确的是()A.B.C.D.9.某工厂排出的废水中含有较多的Cu2+,且pH<7,对人体、牲畜和农作物都有害。以下是4份整改方案考虑过的试剂,出于回收利用、环境保护以及经济效益等角度,你认为可以采用的是()A.Mg和NaOHB.Na2SO4和MgCl2C.CaO和Fe粉D.石灰石和Ag10.下列现象不能用质量守恒定律解释的是()A.纸燃烧化为灰烬,灰烬的质量比纸的质量小B.镁条燃烧,生成物的质量比镁条的质量大C.浓硫酸敞口放置一段时间后质量增大D.蜡烛燃烧后质量减小11.按一定的特点或规律对物质进行分类,给化学学习与研究带来很大的方便。下列各组物质中,符合“氧化物—酸—碱—盐”顺序排列的是A.H2OHNO3NH3·H2ONH4NO3B.CO2H2CO3CaCO3Ca(HCO3)2C.HClOHClMg(OH)2MgCl2D.SO3NaHSO4NaOHNa2SO412.某元素的一种粒子的结构示意图为,下列说法错误的是()A.该元素在化合物中显+1价B.该元素的一个离子含有11个电子C.该粒子属于原子D.该元素的原子在化学反应中容易失去电子13.化学概念在逻辑上存在如图所示关系,对下列概念间的关系说法正确的是()包含关系并列关系交叉关系A.纯净物与混合物属于包含关系B.化合物与氧化物属于包含关系C.单质与化合物属于交叉关系D.氧化反应与化合反应属于并列关系14.每年世界上都有成千上万的家庭发生火灾,如果知道一些家庭防火知识和紧急灭火措施,就能避免火灾,下列说法你认为不正确的是()A.及时更换老化破损电线,修理失灵电器B.室内起火时不要急于打开门窗C.油锅中的油着火,可用锅盖盖灭D.电器着火应用水扑灭15.下列化学方程式与事实相符的是()A.湿法炼铜的原理:Fe+CuSO4==Cu+FeSO4B..实验室制取CO2:H2SO4+CaCO3=CaSO4+CO2↑+H2O高温C.氢氧化铝治疗胃酸过多:Al2O3+6HCl==2AlCl3+3H2OD.木炭还原氧化铁:2C+Fe3O4====3Fe+2CO2↑二、选择题(本题包括5小题,每小题有1~2个选项符合题意,错选、多选不得分,少选且正确的得2分。每小题3分,共15分)16.下列各组实验中,溶液的酸碱度没有明显变化的是()A.向氢氧化钠溶液中滴加硫酸铜溶液B.向稀硫酸中加入氯化钡固体C.向氯化钠溶液中滴加硝酸银溶液D.向氢氧化钾溶液中滴加稀盐酸甲乙溶解度g0t1t2温度/℃305020401017.甲、乙两物质的溶解度曲线如右图所示。下列叙述中,正确的是()A.t1℃时,甲和乙的溶解度均为30gB.t2℃时,甲和乙的饱和溶液中溶质质量分数相等C.t1℃时,在100g水中放入60g甲,其溶质的质量分数为37.5%D.t2℃时,分别在100g水中各溶解20g甲、乙,同时降低温度,甲先达到饱和熟石灰呈碱性——改良酸性土壤

猫巷****傲柏
实名认证
内容提供者


最近下载
一种胃肠道超声检查助显剂及其制备方法.pdf
201651206021+莫武林+浅析在互联网时代下酒店的营销策略——以湛江民大喜来登酒店为例.doc
201651206021+莫武林+浅析在互联网时代下酒店的营销策略——以湛江民大喜来登酒店为例.doc
用于空间热电转换的耐高温涡轮发电机转子及其装配方法.pdf
用于空间热电转换的耐高温涡轮发电机转子及其装配方法.pdf
用于空间热电转换的耐高温涡轮发电机转子及其装配方法.pdf
用于空间热电转换的耐高温涡轮发电机转子及其装配方法.pdf
用于空间热电转换的耐高温涡轮发电机转子及其装配方法.pdf
用于空间热电转换的耐高温涡轮发电机转子及其装配方法.pdf
论《离骚》诠释史中的“香草”意蕴.docx