试题-福建-2007_福建省长汀二中2007年九年级化学第一次月考试卷 上教版.rar 立即下载
2023-03-05
约3.8千字
约5页
0
107KB
举报 版权申诉
预览加载中,请您耐心等待几秒...

试题-福建-2007_福建省长汀二中2007年九年级化学第一次月考试卷 上教版.rar

福建省长汀二中2007年九年级化学第一次月考试卷 上教版.doc

预览

在线预览结束,喜欢就下载吧,查找使用更方便

10 金币

下载文档

如果您无法下载资料,请参考说明:

1、部分资料下载需要金币,请确保您的账户上有足够的金币

2、已购买过的文档,再次下载不重复扣费

3、资料包下载后请先用软件解压,在使用对应软件打开

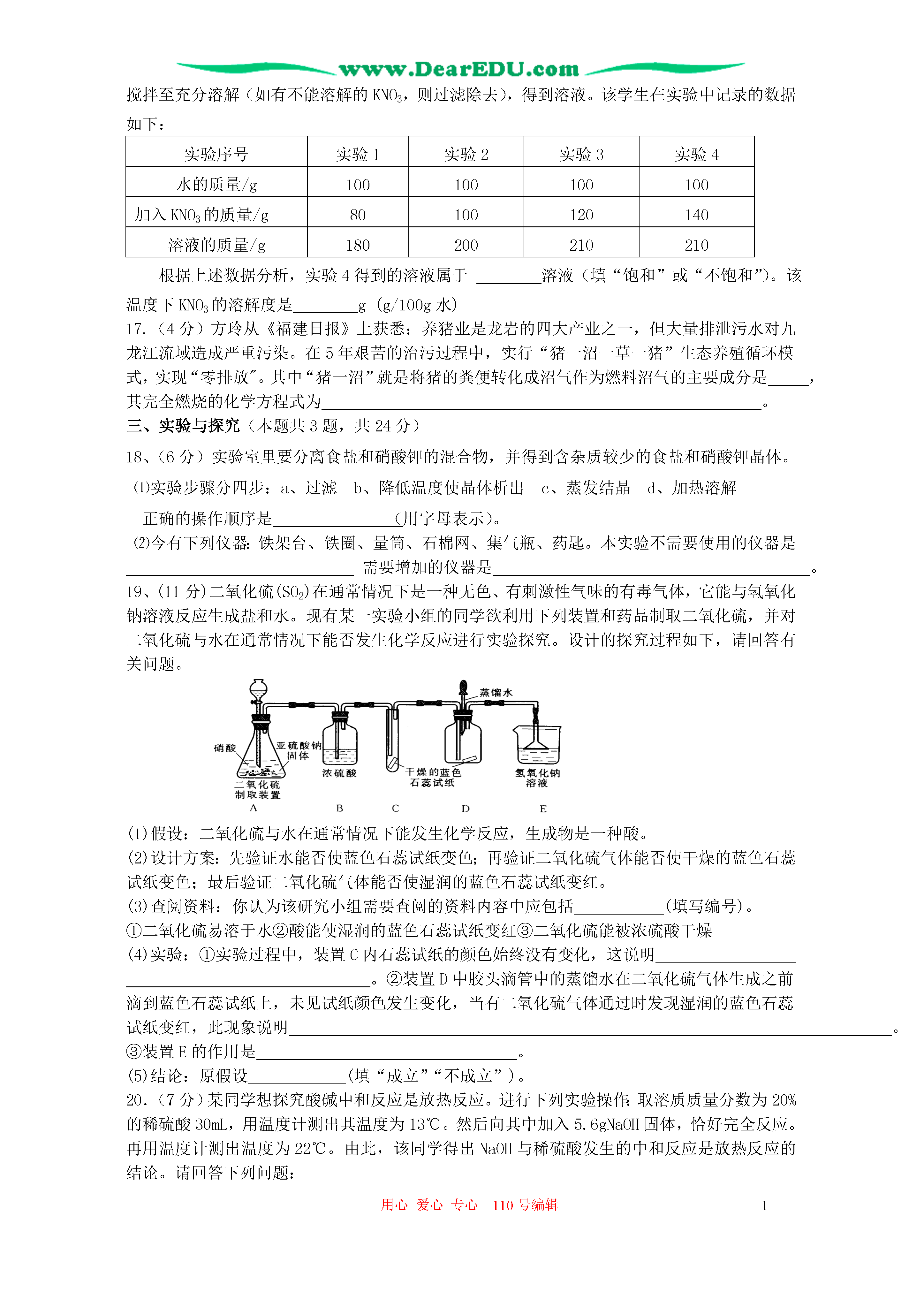
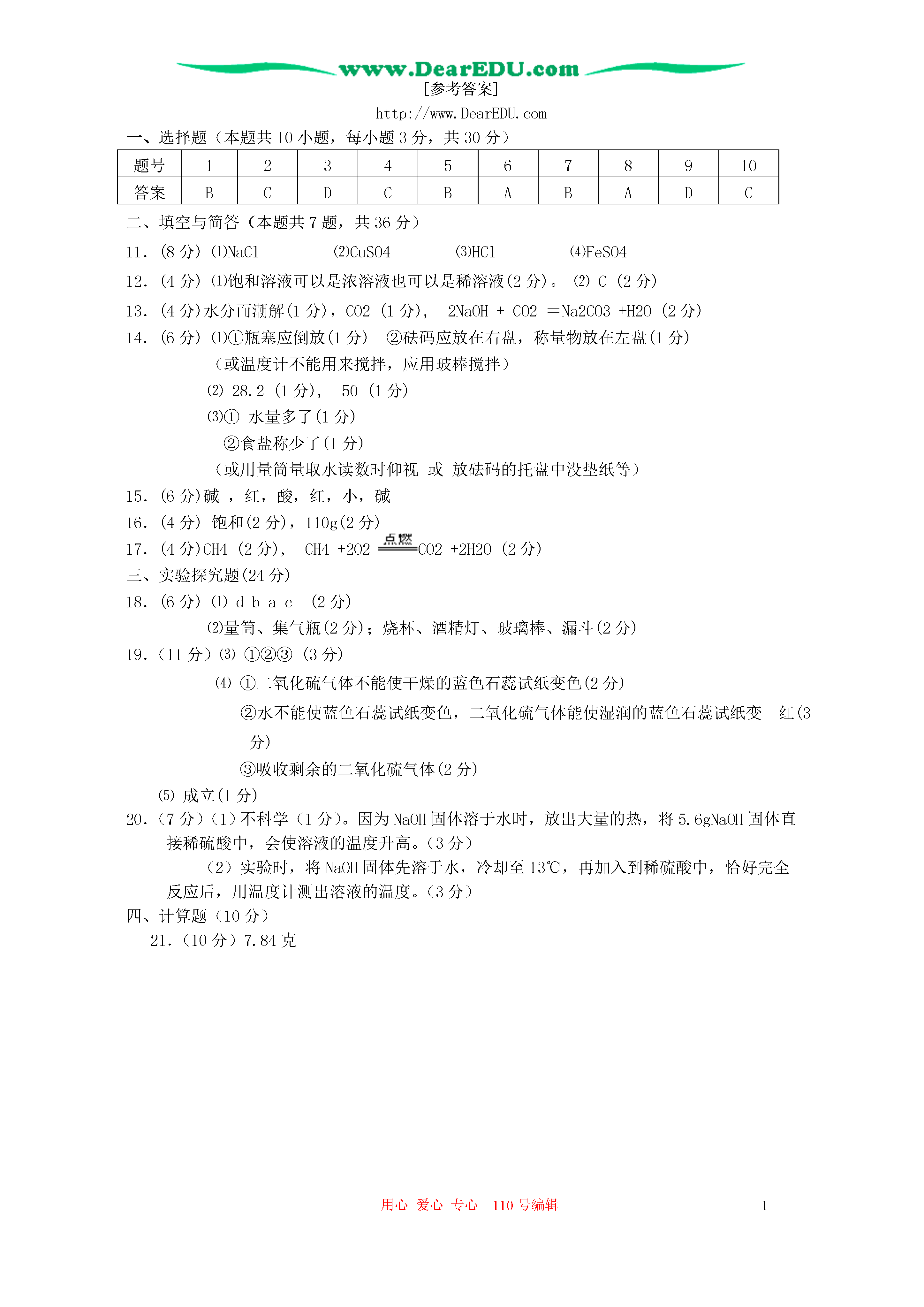
用心爱心专心110号编辑1福建省长汀二中2007年九年级化学第一次月考试卷(满分:100分考试时间:60分钟)相对原子质量:Cu:64S:32O:16Na:23H:1一、选择题(本题共10小题,每小题3分,共30分,每题只有一个选项符合题意,请将正确选项填入下表中)题号12345678910答案1、将白糖、面粉、味精、食盐分别加入水中,充分搅拌后不能形成溶液的是()A.白糖B.面粉C.味精D.食盐2、从人们的衣食住行,到探索太空,都离不开材料下列属于复合材料的是()A、合成纤维B、铝合金C、钢筋混凝土D、陶瓷3、某同学郊游时不慎被蜜蜂蜇伤.蜜蜂的刺液是酸性的,该同学随身携带的下列物品可以用来涂抹在蜇伤处以减轻疼痛的是()A.苹果汁(pH约为3)B.牛奶(pH约为6.5)C.矿泉水(pH约为7)D.肥皂水(pH约为10)4、下列有关溶液的叙述正确的是()A.溶液一定是无色、澄清的B.一杯食盐水,下部分比上部分咸C.物质溶于水时,常使溶液的温度发生改变D.温度一定时,析出硝酸钾晶体的溶液未必是硝酸钾的饱和溶液5、为创建“国家环保模范城市”,今年某市将原来的垃圾桶撤换成分类型垃圾收集箱。下图是国家颁布的“城市生活垃圾分类标志”。废旧电池投入的垃圾收集箱上应贴有的标志是()6、在物质混合、反应等过程中,存在着“1+1≠2”的有趣现象。通常情况下,下列各种混合或反应过程中,不存在“1+1≠2”现象的是()A.1g酒精和1g水混合的总质量B.1g金属铁和1g稀盐酸反应后溶液的质量C.1g饱和食盐水中加入1g食盐后,所得溶液的质量D.1ml酒精和1ml水混合后的总体积7、科学家发现半胱氨酸(一种氨基酸)能增强艾滋病毒感染者的免疫能力,半胱氨酸的化学式为C3H7NSO2下列说法正确的是()A.半胱氨酸属于无机物B.半胱氨酸属于有机物C.半胱氨酸属于氧化物D.半胱氨酸由15个原子组成8、下列两种溶液相互混合时,发生中和反应的是()A.石灰水和盐酸B.硝酸银和盐酸C.纯碱和硫酸D.氯化钙和碳酸钠9、下列说法正确的是()A.用汽油或加了洗涤剂的水都能除去衣服上的油污,二者的原理是相同的B.回收废旧电池的主要目的是为了回收金属C.淀粉没有甜味,因此不属于糖类D.酸和碱都有腐蚀性,使用时应特别小心10、现有a、b、c三种金属,分别与稀硫酸、c的硝酸银溶液作用的现象如下表所示:ab与稀硫酸作用无反应溶解并放出气体与c的硝酸银溶液作用表面上析出c表面上析出c根据表中所给的实验结果,判断这三种金属活动性由强到弱的顺序正确的是()A.c、b、aB.a、b、cC.b、a、cD.a、c、b二、填空与简答(本题共7题,共36分)11、(8分)写出下列溶液中溶质的化学式:⑴食盐水⑵硫酸铜溶液⑶盐酸⑷铁与硫酸铜溶液恰好完全反应后的溶液12、(4分)如右图所示的四个圆分别表示浓溶液、稀溶液、饱和溶液、不饱和溶液的集合:⑴从图可以看出,饱和溶液与浓溶液、稀溶液的关系是。⑵0.9%的医用生理盐水可归于右图中的区域(填A、B、C、D)。13、(4分)固体氢氧化钠必须密封保存是因为它在空气中不仅易吸收,而且还能跟发生反应,该反应的化学方程式为。14、(6分)下图是某同学配制30.0g质量分数为6%的食盐水的全过程:⑴请找出图中的错误并加以改正(答出两处即可)①②。⑵若操作正确,配制时需量取水的体积为ml,(水的密度为1.0g/ml)就选用ml的量筒(100ml、50ml)。⑶如果配制的食盐水中,NaCl的质量分数小于6%,则可能造成误差的原因有(答出两条即可)①②。15、(6分)肥皂水的pH>7,肥皂水呈_____性,能使无色酚酞试液变_______色;白醋的pH<7,白醋呈_____性,能使紫色石蕊试液变_____色;溶液的pH越______,则溶液的酸性越强;溶液的pH越大,则溶液的性越强。16、(4分)某学生在一定温度下,向质量均为100g的四份水中分别加入一定质量的KNO3固体,搅拌至充分溶解(如有不能溶解的KNO3,则过滤除去),得到溶液。该学生在实验中记录的数据如下:实验序号实验1实验2实验3实验4水的质量/g100100100100加入KNO3的质量/g80100120140溶液的质量/g180200210210根据上述数据分析,实验4得到的溶液属于溶液(填“饱和”或“不饱和”)。该温度下KNO3的溶解度是g(g/100g水)17.(4分)方玲从《福建日报》上获悉:养猪业是龙岩的四大产业之一,但大量排泄污水对九龙江流域造成严重污染。在5年艰苦的治污过程中,实行“猪一沼一草一猪”生态养殖循环模式,实现“零排放"。其中“猪一沼”就是将猪的粪便
查看更多
单篇购买
VIP会员(1亿+VIP文档免费下)

扫码即表示接受《下载须知》

试题-福建-2007_福建省长汀二中2007年九年级化学第一次月考试卷 上教版

文档大小:107KB

限时特价:扫码查看

• 请登录后再进行扫码购买
• 使用微信/支付宝扫码注册及付费下载,详阅 用户协议 隐私政策
• 如已在其他页面进行付款,请刷新当前页面重试
• 付费购买成功后,此文档可永久免费下载
全场最划算
12个月
199.0
¥360.0
限时特惠
3个月
69.9
¥90.0
新人专享
1个月
19.9
¥30.0
24个月
398.0
¥720.0
6个月会员
139.9
¥180.0

6亿VIP文档任选,共次下载特权。

已优惠

微信/支付宝扫码完成支付,可开具发票

VIP尽享专属权益

VIP文档免费下载

赠送VIP文档免费下载次数

阅读免打扰

去除文档详情页间广告

专属身份标识

尊贵的VIP专属身份标识

高级客服

一对一高级客服服务

多端互通

电脑端/手机端权益通用