试题-全国-2011_中考化学专题三《周围的空气和水》综合检测.rar 立即下载
2023-03-05
约5千字
约5页
0
150KB
举报 版权申诉
预览加载中,请您耐心等待几秒...

试题-全国-2011_中考化学专题三《周围的空气和水》综合检测.rar

中考化学专题三《周围的空气和水》综合检测.doc

预览

在线预览结束,喜欢就下载吧,查找使用更方便

10 金币

下载文档

如果您无法下载资料,请参考说明:

1、部分资料下载需要金币,请确保您的账户上有足够的金币

2、已购买过的文档,再次下载不重复扣费

3、资料包下载后请先用软件解压,在使用对应软件打开

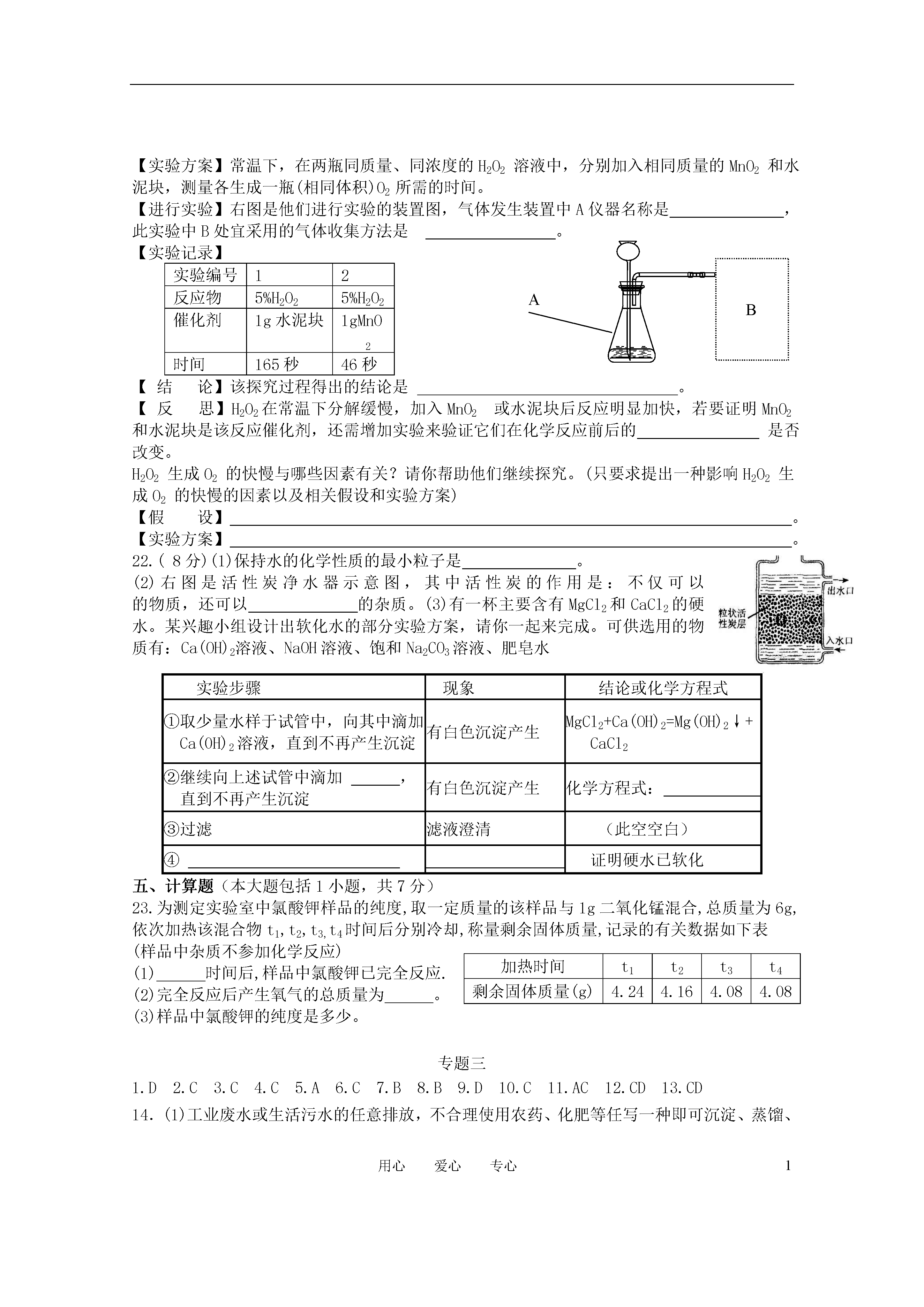
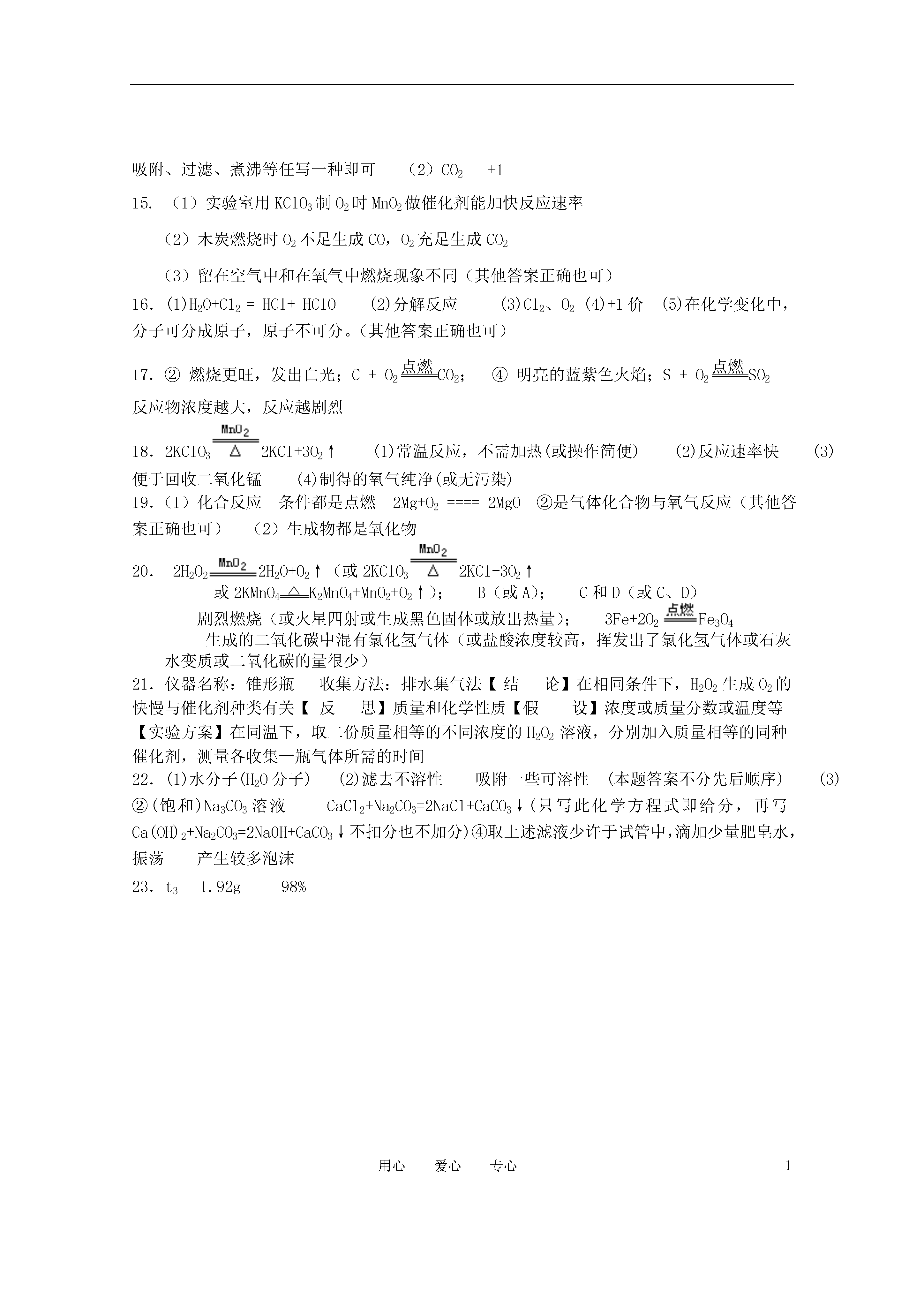
1用心爱心专心湛江市2011年中考总复习分类专题训练化学(三)(内容:周围的空气和水)班级姓名学号成绩说明:1.测试时间45分钟,满分100分。2.可能用到的相对原子质量:K:39Cl:35.5O:16一、单项选择题(以下第1-10小题,每小题3分,共30分。每小题只有一个正确答案)1.要在一充满空气的瓶子中,将其中的氧气除去,又不增加其他气体的成分。下列物质在瓶中燃烧可达到目的的是()A.木炭B.硫磺C.铁丝D.红磷2.2014年广东省运会若用大型遥控飞艇作广告。为了安全,艇内充入的气体最好是()A.氢气B.氧气C.氦气D.二氧化碳3.氧气是空气的主要成分之一,下列有关氧气的说法错误的是()A.用加热高锰酸钾的方法可以制取氧气B.用带火星的木条可以检验氧气C.鱼类能在水中生存证明氧气易溶于水D.铁丝能在氧气中燃烧,火星四溅,产生黑色固体△MnO24.利用下列原理制取氧气,具有反应快操作简便能耗少无污染的是()A.2KClO32KCl+3O2↑B.2KMnO4△K2MnO4+MnO2+O2↑C.2H2O2MnO22H2O+O2↑D.2HgO△2Hg+O2↑5.下列关于水的说法正确的是()A.水的污染会引起土壤污染B.地球上淡水资源非常丰富C.过滤能够除去水中所有杂质D.水由氢气和氧气组成6.下列关于氧气的说法正确的是()A.氧气能支持燃烧,可作燃料B.氧气能跟所有物质发生氧化反应C.水中生物能靠微溶于水中的氧气而生存D.带火星木条一定能在含氧气的集气瓶中复燃7.据报道,太湖水由于水体富营养化,导致蓝藻快速繁殖生长,死亡腐烂,水位下降后,太湖底泥上泛,使水体产生异味。为改善水质,除去水中的异味,下面建议不合理的是()A.人工捞藻,投加活性炭B.加入大量生石灰和明矾C.增加水量,促进水体流动D.严格控制各种污染源,确保达标后排放8.为判断某化合物是否含碳、氢、氧三种元素,取一定质量该化合物在氧气中充分燃烧,接下来还需进行的实验有()①用无水硫酸铜检验是否有水生成;②用澄清石灰水检验是否有二氧化碳生成;③用带火星的木条检验氧气;④测定水和二氧化碳的质量A.①②③B.①②④C.②③④D.①②③④9.科学家发现特殊条件下,水能表现出许多有趣的结构和性质。一定条件下给水施加一个弱电场,常温常压下水结成冰,俗称“热冰”,下图为模拟图。下列说法正确的是()A.水结成“热冰”的过程中原子个数发生变化B.上述变化过程中分子问间隔没有发生变化C.在弱电场下,水分子运动从有序转变为无序D.利用该性质,人们在常温常压下可建成溜冰场10.下列装置能达到对应实验目的的是()二、双项选择题(以下第11-13小题,每小题3分,共9分。每小题有两个选项符合题意,全部选对的得3分,漏选得1分,错选不选得0分。)11.了建设卫生城市,市政府向市民征集到的下列措施中,你认为不可行的是()A.大力发展火力发电B.实施绿化工程,防治扬尘污染C.分类回收垃圾,并露天焚烧D.使用燃煤脱硫技术,防治SO2污染12.下列关于燃烧现象的描述,正确的是()A.氢气在氧气中燃烧产生大量的白烟B.红磷在空气中燃烧发出蓝紫色火焰C.镁条在空气中燃烧发出耀眼的白光D.铁丝在氧气中剧烈燃烧,火星四射13.下列实验方案不可行的是()A.用肥皂水区分硬水与软水B.用水区分硝酸铵固体与蔗糖固体C.用无色酚酞区分盐酸和食盐水D.用紫色石蕊试液区分稀盐酸与稀硫酸三、填空题与简答题(本大题共6小题,共32分)14.(4分)天然水受到污染后,净化时需要运用科学的方法。(1)天然水污染的来源有________________________________________(写出一种即可);常用的净水方法有________________________(写出一种即可)。(2)漂白粉可用水的杀菌消毒,其有效成分是次氯酸钙[化学式为Ca(ClO)2]。次氯酸钙可发生如下反应:Ca(ClO)2+X+H2O=CaCO3↓+2HClO,则X的化学式为___________。次氯酸钙中氯元素的化合价是___________。15.(3分)经过学习我们可以初步认识到:化学反应的快慢、现象、生成物等与反应物量的多少、反应条件有着密切的关系。请各举一例说明:(1)使用催化剂,能改变化学反应的速率:;(2)反应物的量不同,生成物可能不同:;(3)反应物的量不同,反应现象可能不同:。16.(6分)自来水消毒过程中常会发生如下化学反应,其反应的微观过程可用下图表示:(1)写出甲图所示反应的化学方程式;(2)乙图所示反应的基本反应类型为;(3)上述物质中属于单质的有(填化学式);(
查看更多
雨星****萌娃
实名认证
内容提供者
单篇购买
VIP会员(1亿+VIP文档免费下)

扫码即表示接受《下载须知》

试题-全国-2011_中考化学专题三《周围的空气和水》综合检测

文档大小:150KB

限时特价:扫码查看

• 请登录后再进行扫码购买
• 使用微信/支付宝扫码注册及付费下载,详阅 用户协议 隐私政策
• 如已在其他页面进行付款,请刷新当前页面重试
• 付费购买成功后,此文档可永久免费下载
全场最划算
12个月
199.0
¥360.0
限时特惠
3个月
69.9
¥90.0
新人专享
1个月
19.9
¥30.0
24个月
398.0
¥720.0
6个月会员
139.9
¥180.0

6亿VIP文档任选,共次下载特权。

已优惠

微信/支付宝扫码完成支付,可开具发票

VIP尽享专属权益

VIP文档免费下载

赠送VIP文档免费下载次数

阅读免打扰

去除文档详情页间广告

专属身份标识

尊贵的VIP专属身份标识

高级客服

一对一高级客服服务

多端互通

电脑端/手机端权益通用