您所在位置: 网站首页 / 企业市场竞争策略1.docx / 文档详情
企业市场竞争策略1.docx 立即下载
2024-07-04
约3.5千字
约5页
0
23KB
举报 版权申诉
预览加载中,请您耐心等待几秒...

企业市场竞争策略1.docx

企业市场竞争策略1.docx

预览

在线预览结束,喜欢就下载吧,查找使用更方便

10 金币

下载文档

如果您无法下载资料,请参考说明:

1、部分资料下载需要金币,请确保您的账户上有足够的金币

2、已购买过的文档,再次下载不重复扣费

3、资料包下载后请先用软件解压,在使用对应软件打开

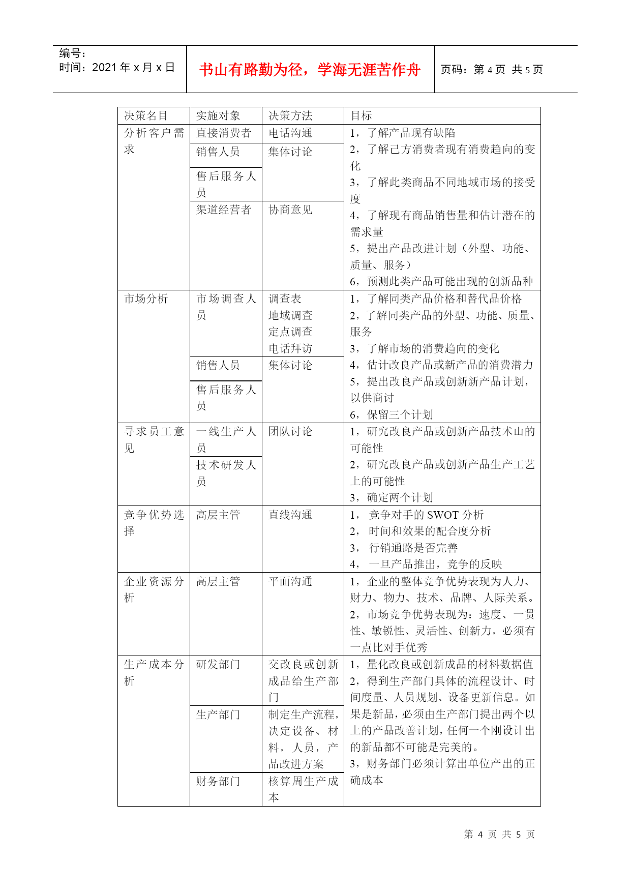
编号:时间:2021年x月x日书山有路勤为径,学海无涯苦作舟页码:第页共NUMPAGES5页第PAGE\*MERGEFORMAT5页共NUMPAGES\*MERGEFORMAT5页企业市场竞争策划在国内市场激烈竞争的条件下,一个企业若要确保现有的地位,又要图谋将来的发展,则必须设法拿出比竞争对手更优秀的产品。您的企业也不愿生产出,消费者并不关注的产品吧?如果是,那么就听听我的建议。关于整体的策划细则,就从一个小故事开始谈及吧!有一个农夫,他每天辛苦耕种自己的几亩地,却仍得不到三顿温饱。一天,他的一个富亲戚送给他三只会下蛋的母鸡‘鸡老大、鸡老二和鸡老三’,他的生活便由此改变了。一只鸡一天可以下6个蛋,一个鸡蛋可以卖0.6元,那么他一天的收入就是10.8元,这笔收入不仅可以解决他的温饱,还有点盈余。他每天的工作变得轻松了,就是照料好他的鸡和顺带种植少许的蔬菜瓜果。农夫过了一段舒适的生活,但一件奇怪的事情发生了,鸡老大不停在篱墙边走来走去,显得很焦躁不安,农夫想:反正你在我笼子里,跑不掉,因此也没去管它。第二天大早,鸡笼里一阵骚动,随后在一新的墙洞边留下了几滴血和一撮鸡毛,鸡老大不见了,“也许是给什么东西叼走了吧,”农夫看到这个情况后安慰到:“每天的盈余是没了,但还可以解决温饱”。几天后,鸡老二开始不停的啄食盆,显得很难受的样子,三天后,鸡老二也死了,就死在堆得满满的饭盆边。农夫的情绪一下降到了低点,最后他下了个决定,一把刀子摆在了鸡老三的脖子上,说是迟那是快,鸡老三的脖子立刻血如雨下。鸡老三闪动着它那半开半闭的眼睛说到:“主人,你真的错了,鸡老大哪天在篱墙边不停走动,是因为有只黄鼠狼(竞争者)在外面打洞,只要你赶走黄鼠狼,补一补篱墙,悲剧也就不可能发生;鸡老二不停的啄食盆是因为你那几天心情不好,又忙着照料你的蔬菜瓜果(非主营业务),在给的谷子里有太多沙石(产品质量太差),难以下咽,所以也它永远的离开了你;今天你杀了我,也许可以过几天好日子,不过,如果你发现了前面的问题,即时改正,要知道我每天不只可以下6个蛋”。农夫惊讶的问到:“你会说话吗?为什么不早说呢?”“因为你..从来就...没问过我(缺乏沟通)”,鸡老三说完最后一句话就死掉了。这个故事说出了企业在市场竞争中的三个大问题和一个隐含问题:竞争者和替代者的蚕食;员工服务或产品质量不符合客户需求;客户需求和企业生产导向缺乏渠道沟通;企业主营业务和非主营业务比例不明确。此外,本人认为还有一大问题是企业发展应该关注的,请看下图:利润和市场需求A①产品的成熟期②老产品的稳定期和新产品的研发期③老产品的衰落期和新产品的推广期④老产品的消亡期和新产品的发展期成本线B产品生命周期①②③④(竞争型企业产品生命周期循环图一)利润和市场需求AB产品生命周期(没落型企业产品生命周期循环图二)在这两个图里,A线利润和市场需求是成正比的,他们随着B线产品生命周期的变化而变化,而成本线是企业运营成本的综合,包括:采购成本,生产成本,财务成本,营销成本,人力成本·····,一旦A线低于成本线,企业的就会出现亏损,这也就是许多中小型企业总是说资金不足,没地方贷款,营销人员素质不高,市场占有率总上不去。从图一看①阶段,是企业全盈利时期,此时期企业没有老产品衰落的影响,也没有新产品研发费用的成本提高。第②阶段新产品研发由老产品的利润中取得,第③阶段,老产品虽然处于衰落期,但仍然盈利,正好可以抵消新产品的推广费用。第④阶段老产品的消亡的损失有新产品的发展期赢利来弥补。如此看来,第①阶段的资金积累,进可以开拓市场,扩大企业规模,退可以进行金融投资和不动产投资。如果是图二,①中的利润被④完全消耗,那么要有点资金动作就得通过银行,稍有不留神,企业就会有破产的危险。以上谈到了企业决策出现的问题所在,在下面我将详细介绍我设计的决策流程图,及其应关注的问题:分析客户需求市场机会:重要环节,在消费者和一线员工之间建立信息反馈回路,以了解客户需求为起点,满足客户需求为终点。要点:客户分为直接客户和间接客户市场分析市场分析包括新产品销量的预期,类似产品和竞争对手市场员工意见主要对象是一线员工,制造可行度分析机会竞争优势采用先行者原则,差异化或成本领导寻求员工意见竞争优势选择企业资源分析核心竞争力:研究企业是否具有生产此项产品的实力。核心要点:企业有形优势表现为人力,财力,物力,技术,品牌,人际生产成本分析竞争力关系;无形的竞争力表现在速度、一贯性、敏锐性、灵活性、创造性销售策略分析编制预算财务决策注意事项:必须预算营销成本和销售盈利生产生产决策(图三)企业生产决策流程此流程图主要针对企业的两项生产决策,一方面是现有产品的改良以及同质产品生产线的扩张,即根据客户需求变化,在保留原有核心技术的同时,对产品
查看更多
单篇购买
VIP会员(1亿+VIP文档免费下)

扫码即表示接受《下载须知》

企业市场竞争策略1

文档大小:23KB

限时特价:扫码查看

• 请登录后再进行扫码购买
• 使用微信/支付宝扫码注册及付费下载,详阅 用户协议 隐私政策
• 如已在其他页面进行付款,请刷新当前页面重试
• 付费购买成功后,此文档可永久免费下载
全场最划算
12个月
199.0
¥360.0
限时特惠
3个月
69.9
¥90.0
新人专享
1个月
19.9
¥30.0
24个月
398.0
¥720.0
6个月会员
139.9
¥180.0

6亿VIP文档任选,共次下载特权。

已优惠

微信/支付宝扫码完成支付,可开具发票

VIP尽享专属权益

VIP文档免费下载

赠送VIP文档免费下载次数

阅读免打扰

去除文档详情页间广告

专属身份标识

尊贵的VIP专属身份标识

高级客服

一对一高级客服服务

多端互通

电脑端/手机端权益通用