试题-江苏-2009_2008-2009学年上学期江苏省南京市伯乐中学期末专题复习《身边的化学物质》资料汇编.rar 立即下载
2023-03-05
约2.6万字
约33页
0
1MB
举报 版权申诉

在线预览结束,喜欢就下载吧,查找使用更方便

10 金币

下载文档

如果您无法下载资料,请参考说明:

1、部分资料下载需要金币,请确保您的账户上有足够的金币

2、已购买过的文档,再次下载不重复扣费

3、资料包下载后请先用软件解压,在使用对应软件打开

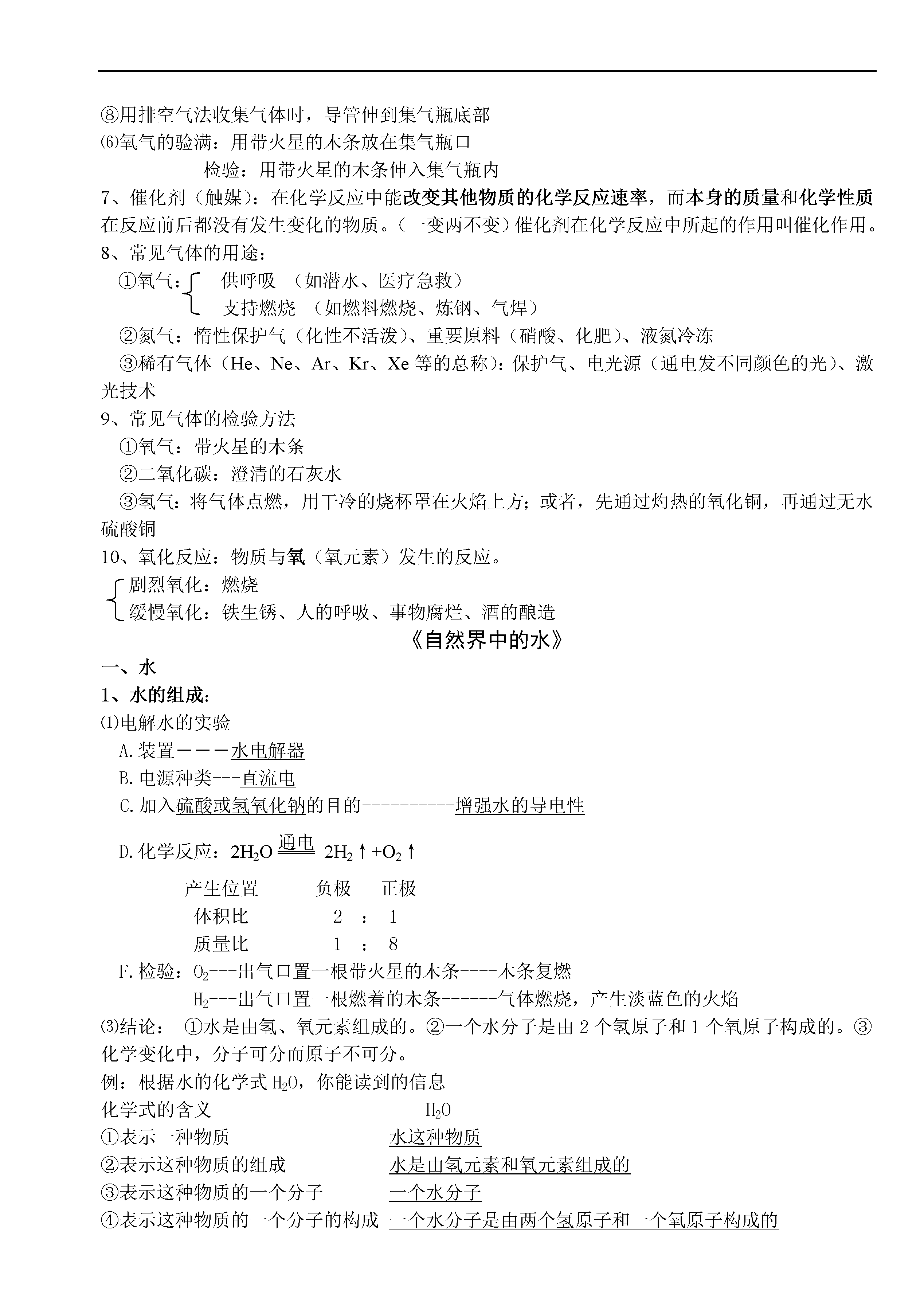
《身边的化学物质》讲学稿姓名一、碳和碳的氧化物1.碳单质、二氧化碳、一氧化碳的性质和用途物理性质化学性质(并写出化学方程式)用途碳的单质金刚石1.2.石墨C60碳的氧化物二氧化碳一氧化碳CH42.完成图中所示的化学反应方程式,并注明反应的基本类型及反应条件①②⑨③④⑤⑥⑩C2H5OH⑦⑧⑨CH4⑩例题1、(1)如何除去CO中混有的少量CO2?方法是(2)如何除去CO2中混有的少量CO?方法是例题2、(08·吉林)木炭燃烧时能生成一氧化碳和二氧化碳。(1)木炭和一氧化碳虽然是两种不同的物质。但它们的化学性质有许多相似之处,例如:它们都能与反应,请写出木炭与其反应的化学方程式。+624(2)由于一氧化碳和二氧化碳的分子构成不同,所以其化学性质不同。请写出区分它们的化学方程式。(写出一个即可)例题3、(08·湖北宜昌)碳与碳的化合物在工农业生产及日常生活中有广泛的用途。(1)右图是碳原子结构示意图,碳原子的质子数是,碳元素在元素周期表中位于第周期。(2)古代用墨书写或绘制的字画虽年久仍不变色,原因是墨中主要成分碳具有性。C+CuO澄清的石灰水右图是木炭还原氧化铜的实验,大试管中的反应体现了碳的还原性,其反应的化学方程式是,单质碳的还原性可以用于冶金工业。(3)二氧化碳能参与光合作用完成大气中的“碳循环”,但是大气中二氧化碳的含量不断上升,会使全球变暖,从而导致。蔬菜大棚用作气肥的二氧化碳,可用多种方法制得,例如可以用稀硫酸与碳酸氢铵(NH4HCO3)反应制得,反应后生成硫酸铵、水和二氧化碳,这一反应的化学方程式是。(4)研究发现:物质的结构决定性质,物质的性质决定用途。如:一氧化碳也能还原氧化铜,也有还原性。从化学反应前后碳元素化合价的变化特点分析,一氧化碳和碳都具有还原性的原因是。例题4、(07重庆)右边是雪碧汽水标签中的部分内容。(1)小虎同学取适量雪碧汽水于试管中,稍稍加热后产生大量气泡,发生反应的化学方程式为(2)将雪碧汽水充分煮沸后滴人石蕊试液,溶液呈红色,使石蕊变红的物质是。例题5、下表列出了1cm3活性炭所能吸收的常见气体的体积。H2NO2CO2O2N2Cl2气体沸点/℃-252-33-78-183-196-34吸附气体体积/mL4.5178973511494试分析(1)活性炭为什么具有吸附性?(2)活性炭吸附气体的体积跟那些因素有关?(3)什么样的气体易被活性炭吸附?二、金属和金属材料(一)金属和非金属物理性质的比较:物理性质金属非金属状态常温下一般为固体常温下多为气体、有液体、固体密度光泽导热性导电性延展性金属和合金的区别是,合金的硬度和强度一般比组成它们的纯金属,能更好;多数合金的熔点组成它们的纯金属。(二)金属的化学性质(判断下列物质之间能否发生化学反应,能反应的写出化学方程式)反应现象化学方程式(或简述理由)镁和氧气(或空气)铝和氧气(或空气)铁和氧气(或空气)镁和盐酸(或稀硫酸)锌和盐酸(或稀硫酸)铁和盐酸(或稀硫酸)铜和盐酸(或稀硫酸)铝丝浸入硫酸铜溶液铁丝浸入硫酸铜溶液铜丝浸入硝酸银溶液铜丝浸入硫酸铝溶液(1)在金属活动性顺序里,金属的位置越靠前,它的活动性就越;(2)在金属活动性顺序里,位于的金属能置换出稀盐酸、稀硫酸中的;(3)在金属活动性顺序里,位于的金属能把位于的金属从它们的化合物的溶液里置换出来。(三)【我会总结】物理性质:有光泽、有良好的导电性、性、性。与氧气反应(如)纯金属与反应(如)化学性质与某些的反应(如)探究归纳总结金属材料金属活动顺序表:应用范围:决定金属用途的因素:性质、、、、、、。种类合金化学反应的原理:Fe2O3+CO==化学方程式计算中有关杂质问题的计算用途利用——铁的冶炼金属资源寻找金属替代品保护金属锈蚀及其保护废弃金属的回收利用合理开采矿物完成右图中相互转换的化学方程式例题6、(08·黑龙江鹤岗)防止金属腐蚀是保护金属资源的有效途径。我们常见的自行车它的支架采用的防锈措施是__________,链条采取的防锈措施是__________。例题7、常见的铁矿石有:磁铁矿(主要成分是Fe3O4)、赤铁矿(主要成分是Fe2O3)、褐铁矿(主要成分是Fe2O3·3H2O)、菱铁矿(主要成分是FeCO3)、黄铁矿(主要成分是FeS2)。其中理论上最适宜炼铁的两种矿石为,理由是。例题8、(07山东)把一小包铁粉放入一定量的硝酸铜溶液中,使其充分反应后,过滤、洗涤、干燥,得到固体。请你对固体的成分进行探究。(1)猜想:固体的成分可能是____________________________
查看更多
Ch****91
实名认证
内容提供者
单篇购买
VIP会员(1亿+VIP文档免费下)

扫码即表示接受《下载须知》

试题-江苏-2009_2008-2009学年上学期江苏省南京市伯乐中学期末专题复习《身边的化学物质》资料汇编

文档大小:1MB

限时特价:扫码查看

• 请登录后再进行扫码购买
• 使用微信/支付宝扫码注册及付费下载,详阅 用户协议 隐私政策
• 如已在其他页面进行付款,请刷新当前页面重试
• 付费购买成功后,此文档可永久免费下载
全场最划算
12个月
199.0
¥360.0
限时特惠
3个月
69.9
¥90.0
新人专享
1个月
19.9
¥30.0
24个月
398.0
¥720.0
6个月会员
139.9
¥180.0

6亿VIP文档任选,共次下载特权。

已优惠

微信/支付宝扫码完成支付,可开具发票

VIP尽享专属权益

VIP文档免费下载

赠送VIP文档免费下载次数

阅读免打扰

去除文档详情页间广告

专属身份标识

尊贵的VIP专属身份标识

高级客服

一对一高级客服服务

多端互通

电脑端/手机端权益通用