试题-江苏-2016_江苏省2016届中考化学复习讲练 第11课时 金属活动性顺序(13-15年真题精选,含解析).doc 立即下载
2023-03-05
约4.2千字
约5页
0
88KB
举报 版权申诉
预览加载中,请您耐心等待几秒...

试题-江苏-2016_江苏省2016届中考化学复习讲练 第11课时 金属活动性顺序(13-15年真题精选,含解析).doc

试题-江苏-2016_江苏省2016届中考化学复习讲练 第11课时 金属活动性顺序(13-15年真题精选,含解析).doc

预览

在线预览结束,喜欢就下载吧,查找使用更方便

10 金币

下载文档

如果您无法下载资料,请参考说明:

1、部分资料下载需要金币,请确保您的账户上有足够的金币

2、已购买过的文档,再次下载不重复扣费

3、资料包下载后请先用软件解压,在使用对应软件打开

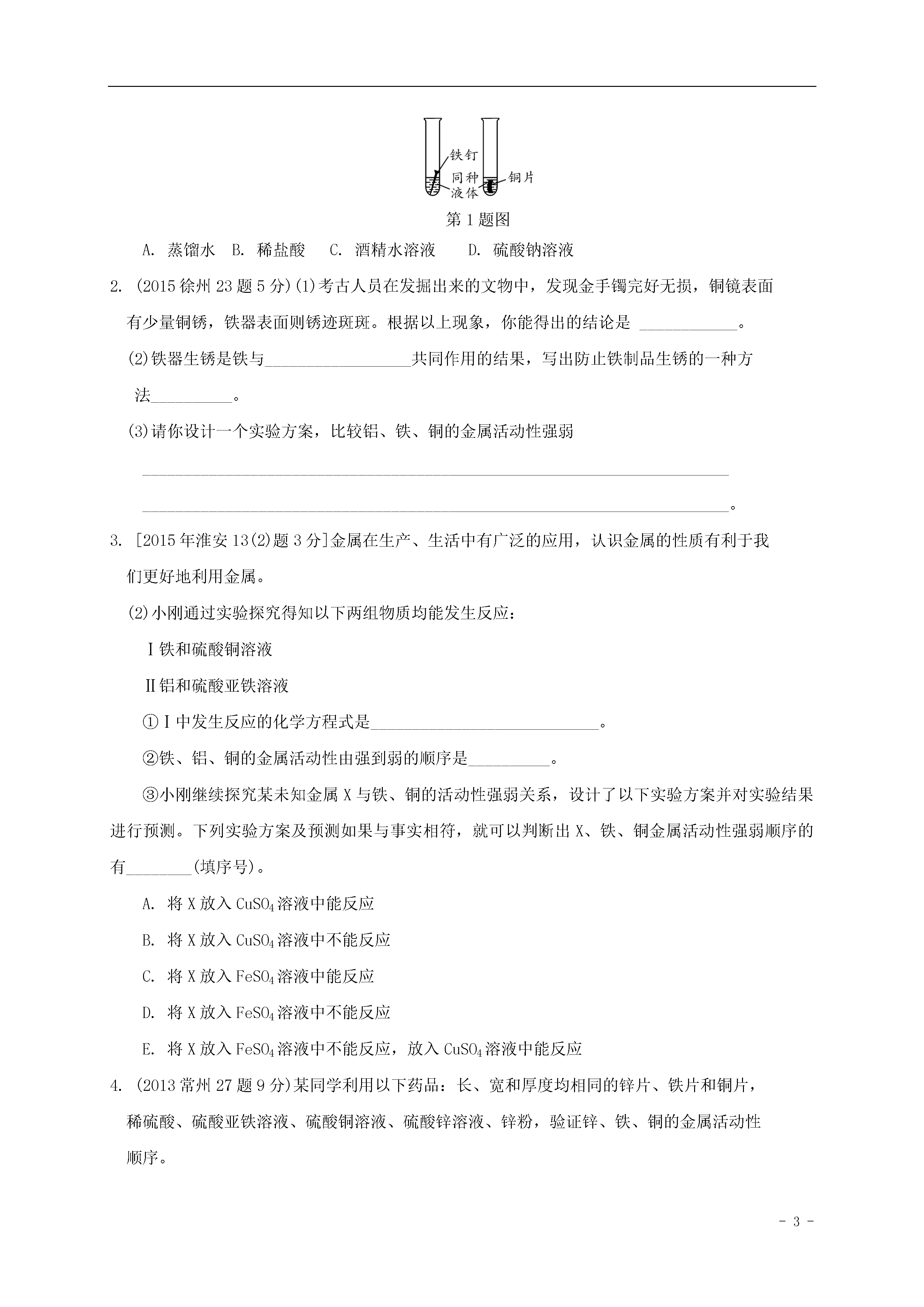
-3-第11课时金属活动性顺序江苏2013~2015年中考真题精选命题点1金属活动性顺序的判断(2015年4次,2014年4次,2013年3次)1.(2014淮安3题2分)下列金属中,金属活动性最强的是()A.ZnB.AgC.MgD.Cu2.(2015盐城11题2分)X、Y、Z三种金属中,只有X在自然界中通常以单质形式存在,Y放入Z的硫酸盐的溶液中,有Z析出,则三种金属的活动性顺序是()A.Y>Z>XB.X>Y>ZC.Z>Y>XD.Y>X>Z3.(2014盐城13题2分)现有X、Y、Z三种金属,已知:①X+YCl2===XCl2+Y,②把Y、Z两种金属分别放入稀硫酸中,只有Y和稀硫酸反应。这三种金属的活动性由强到弱的顺序是()A.X>Z>YB.Z>Y>XC.Y>Z>XD.X>Y>Z4.(2014连云港31题2分)下列事实可用于判断X、Y两种金属的活动性顺序的是()①X能和稀盐酸反应而Y不能②X能从Y的盐溶液中置换出Y③常温下X能与氧气反应而Y不能④在化合物中X显+3价,Y显+2价A.①②B.①②③C.③④D.①②④5.(2015南京8题2分)现有甲、乙、丙三种金属,采用将其中的一种金属分别放入另外两种金属的硫酸盐溶液中的方法进行实验,得到三种金属间的转化关系(如图所示)。则三种金属活动性由强到弱的顺序是()第5题图A.乙、甲、丙B.乙、丙、甲C.丙、甲、乙D.丙、乙、甲命题点2金属活动性顺序的验证(2015年3次,2013年1次)1.(2013苏州28题2分)为了验证铁、铜两种金属的活动性差异,如图所示取2支试管分别进行有关实验,若要观察到现象的显著差异,所用液体合理的是()第1题图A.蒸馏水B.稀盐酸C.酒精水溶液D.硫酸钠溶液2.(2015徐州23题5分)(1)考古人员在发掘出来的文物中,发现金手镯完好无损,铜镜表面有少量铜锈,铁器表面则锈迹斑斑。根据以上现象,你能得出的结论是____________。(2)铁器生锈是铁与__________________共同作用的结果,写出防止铁制品生锈的一种方法__________。(3)请你设计一个实验方案,比较铝、铁、铜的金属活动性强弱________________________________________________________________________________________________________________________________________________。3.[2015年淮安13(2)题3分]金属在生产、生活中有广泛的应用,认识金属的性质有利于我们更好地利用金属。(2)小刚通过实验探究得知以下两组物质均能发生反应:Ⅰ铁和硫酸铜溶液Ⅱ铝和硫酸亚铁溶液①Ⅰ中发生反应的化学方程式是____________________________。②铁、铝、铜的金属活动性由强到弱的顺序是__________。③小刚继续探究某未知金属X与铁、铜的活动性强弱关系,设计了以下实验方案并对实验结果进行预测。下列实验方案及预测如果与事实相符,就可以判断出X、铁、铜金属活动性强弱顺序的有________(填序号)。A.将X放入CuSO4溶液中能反应B.将X放入CuSO4溶液中不能反应C.将X放入FeSO4溶液中能反应D.将X放入FeSO4溶液中不能反应E.将X放入FeSO4溶液中不能反应,放入CuSO4溶液中能反应4.(2013常州27题9分)某同学利用以下药品:长、宽和厚度均相同的锌片、铁片和铜片,稀硫酸、硫酸亚铁溶液、硫酸铜溶液、硫酸锌溶液、锌粉,验证锌、铁、铜的金属活动性顺序。(1)实验前,用砂纸打磨金属片的目的是__________________。(2)根据实验目的,该同学设计了实验Ⅰ、Ⅱ两种合理的方案,如图1所示。第4题图若X、Y是两种不同的试剂,则X、Y中溶质的化学式依次为________、________。(3)该同学将硫酸亚铁溶液和硫酸铜溶液混合在一起,溶液呈现为青色。A.向混合液中加入过量锌粉,搅拌,溶液颜色的变化应为:青色变浅至________色,最终变为无色。B.向混合液中插入锌片,待其浸没部分表面完全变色后,溶液仍为青色,取下锌片表面附着的粉末,以检验其组成为铁和铜。粉末中存在铁的原因:①反应生成了铁,写出该反应的化学方程式:______________________;②_____________________________________________________________________________________________________
查看更多
宏硕****mo
实名认证
内容提供者
单篇购买
VIP会员(1亿+VIP文档免费下)

扫码即表示接受《下载须知》

试题-江苏-2016_江苏省2016届中考化学复习讲练 第11课时 金属活动性顺序(13-15年真题精选,含解析)

文档大小:88KB

限时特价:扫码查看

• 请登录后再进行扫码购买
• 使用微信/支付宝扫码注册及付费下载,详阅 用户协议 隐私政策
• 如已在其他页面进行付款,请刷新当前页面重试
• 付费购买成功后,此文档可永久免费下载
全场最划算
12个月
199.0
¥360.0
限时特惠
3个月
69.9
¥90.0
新人专享
1个月
19.9
¥30.0
24个月
398.0
¥720.0
6个月会员
139.9
¥180.0

6亿VIP文档任选,共次下载特权。

已优惠

微信/支付宝扫码完成支付,可开具发票

VIP尽享专属权益

VIP文档免费下载

赠送VIP文档免费下载次数

阅读免打扰

去除文档详情页间广告

专属身份标识

尊贵的VIP专属身份标识

高级客服

一对一高级客服服务

多端互通

电脑端/手机端权益通用