试题-广东-2019_广东省2019年中考化学总复习 第1部分 第四章 化学与社会发展 课时16 化学与能源和资源的利用优化训练.doc
立即下载





如果您无法下载资料,请参考说明:
1、部分资料下载需要金币,请确保您的账户上有足够的金币
2、已购买过的文档,再次下载不重复扣费
3、资料包下载后请先用软件解压,在使用对应软件打开
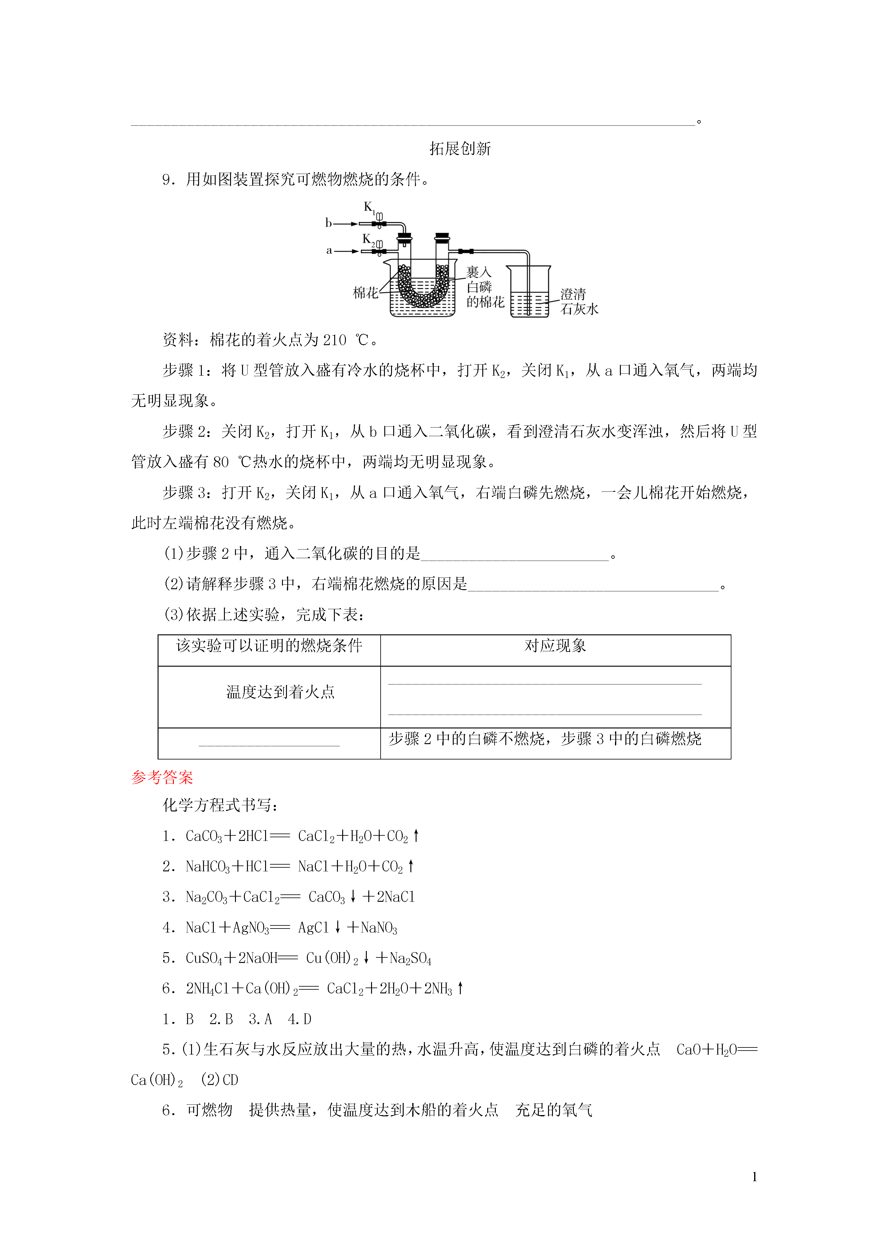
1化学与社会发展课时16化学与能源和资源的利用化学方程式书写:基础强化1.(2018西藏改编)下列图标解读错误的是()A.禁止烟火B.禁止带火种C.当心爆炸D.禁止燃放鞭炮2.许多成语隐含着丰富的化学原理,下列关于燃烧和灭火的解释,错误的是()A.釜底抽薪——清除可燃物,使燃烧停止B.杯水车薪——可燃物的量少,导致火焰熄灭C.钻木取火——让温度达到可燃物的着火点使之燃烧D.煽风点火——促进空气流通,提供充足的氧气使之燃烧3.(2018昆明改编)中学生要有一定的安全知识,下列说法错误的是()A.夜晚发现家中燃气泄漏要立即开灯检查B.在加油站、加气站使用手机可能引发燃烧、爆炸C.图书、档案起火,可用液态二氧化碳灭火器灭火D.发生火灾逃生时用湿毛巾捂住口鼻沿墙壁跑离着火区域4.(2018遵义)下列关于燃烧的说法正确的是()A.燃烧是对人类只有利而无害的化学反应B.人类获取能量的方式只有通过燃料的燃烧C.物质只要与氧气接触且温度足够高就可以燃烧D.已知:3Mg+N2eq\o(=====,\s\up7(点燃))Mg3N2,说明燃烧不一定需要氧气能力提升5.多角度认识物质的变化,有助于我们更好地理解化学知识。我们用如图装置进行实验,认识物质变化中的能量变化:(1)往烧杯中加入一定量生石灰会引起白磷燃烧,从燃烧条件分析,此时生石灰的作用是_____________________________________。写出生石灰与水反应的化学方程式:____________________________________________。(2)将一定量的下列物质溶于烧杯中的冷水,其中能引起白磷燃烧的是__________(填标号)。A.氯化钠B.硝酸铵C.浓硫酸D.氢氧化钠6.化学知识常常可以用来解释历史问题:《三国演义》中的“赤壁之战”,曹操率百万大军,却被周瑜的火攻和孔明“借”来的东风弄得大败而逃。用燃烧的三个条件回答:曹军的木船是__________;“火箭”能使木船着火的原因是_________________________;孔明“借”来的“东风”不仅使火势吹向曹营,还提供了________________,使火烧得更旺。7.能源利用和环境保护是人类共同关注的问题。(1)能源合作是“一带一路”的重要内容,中缅油气管道将石油和天然气输入中国。石油在物质分类中属于______________(填“混合物”或“纯净物”);天然气的主要成分是____________(填化学式),以天然气为燃料的燃气灶,当其火焰呈现黄色或橙色,锅底出现黑色,这时就需要调节灶具的进风口,目的是________________________________。(2)瓦斯是煤矿矿井下有害气体的总称,它已成为煤矿事故的“头号杀手”。瓦斯的主要成分是甲烷,甲烷在空气中完全燃烧的化学方程式为_____________________。矿井下特大瓦斯爆炸事故发生后,专家提出了注入液氮灭火的方案。液氮可用于矿井灭火的原因是______________________________________(写出两条)。(3)继“共享单车”之后又推出了“共享汽车”。“共享汽车”是纯电动汽车,其与传统燃油汽车相比,具有的主要优点是_______________________________(答出一条即可)。(4)氢气被认为是理想、清洁的燃料,但目前在生活和生产中大量使用还存在一定的困难,其原因是__________________________________,实验室制取氢气的化学方程式是____________________________。请再例举出2种清洁能源:____________、____________。8.车窗密封的空调大客车一旦起火,乘客逃生的时间只有几十秒,逃生的注意事项有:①低身行进忌呼喊;②遮住口鼻暂屏气;③衣服着火莫狂奔。(1)分析上述注意事项中的“低身行进”和“莫狂奔”的原理:________________________________________________________________________。(2)起火后的大客车如果油箱有破损,更易引发爆炸。解释发生爆炸的原因:________________________________________________________________________。拓展创新9.用如图装置探究可燃物燃烧的条件。资料:棉花的着火点为210℃。步骤1:将U型管放入盛有冷水的烧杯中,打开K2,关闭K1,从a口通入氧气,两端均无明显现象。步骤2:关闭K2,打开K1,从b口通入二氧化碳,看到澄清石灰

新槐****公主
实名认证
内容提供者


最近下载
一种胃肠道超声检查助显剂及其制备方法.pdf
201651206021+莫武林+浅析在互联网时代下酒店的营销策略——以湛江民大喜来登酒店为例.doc
201651206021+莫武林+浅析在互联网时代下酒店的营销策略——以湛江民大喜来登酒店为例.doc
用于空间热电转换的耐高温涡轮发电机转子及其装配方法.pdf
用于空间热电转换的耐高温涡轮发电机转子及其装配方法.pdf
用于空间热电转换的耐高温涡轮发电机转子及其装配方法.pdf
用于空间热电转换的耐高温涡轮发电机转子及其装配方法.pdf
用于空间热电转换的耐高温涡轮发电机转子及其装配方法.pdf
用于空间热电转换的耐高温涡轮发电机转子及其装配方法.pdf
论《离骚》诠释史中的“香草”意蕴.docx