




如果您无法下载资料,请参考说明:
1、部分资料下载需要金币,请确保您的账户上有足够的金币
2、已购买过的文档,再次下载不重复扣费
3、资料包下载后请先用软件解压,在使用对应软件打开
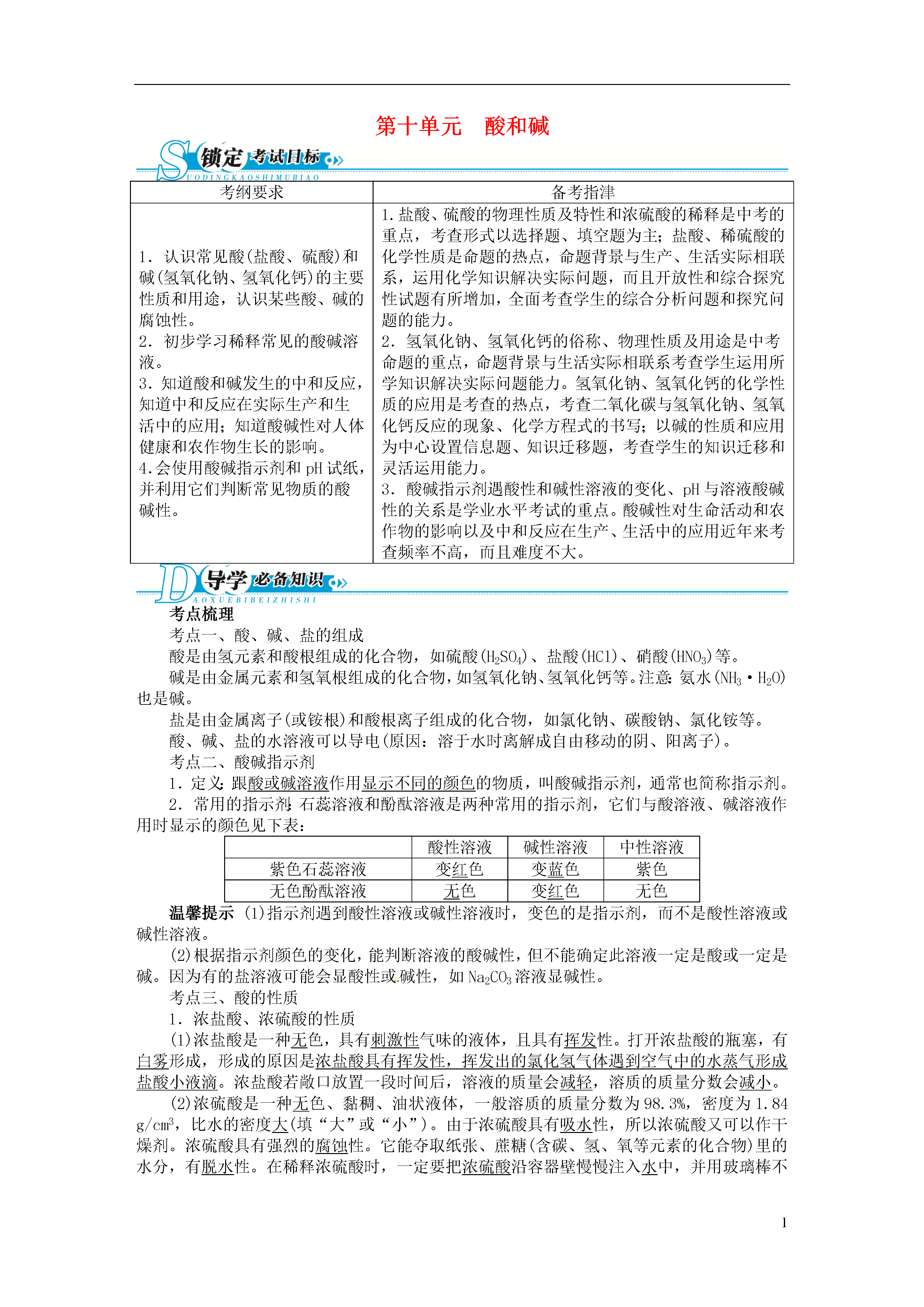
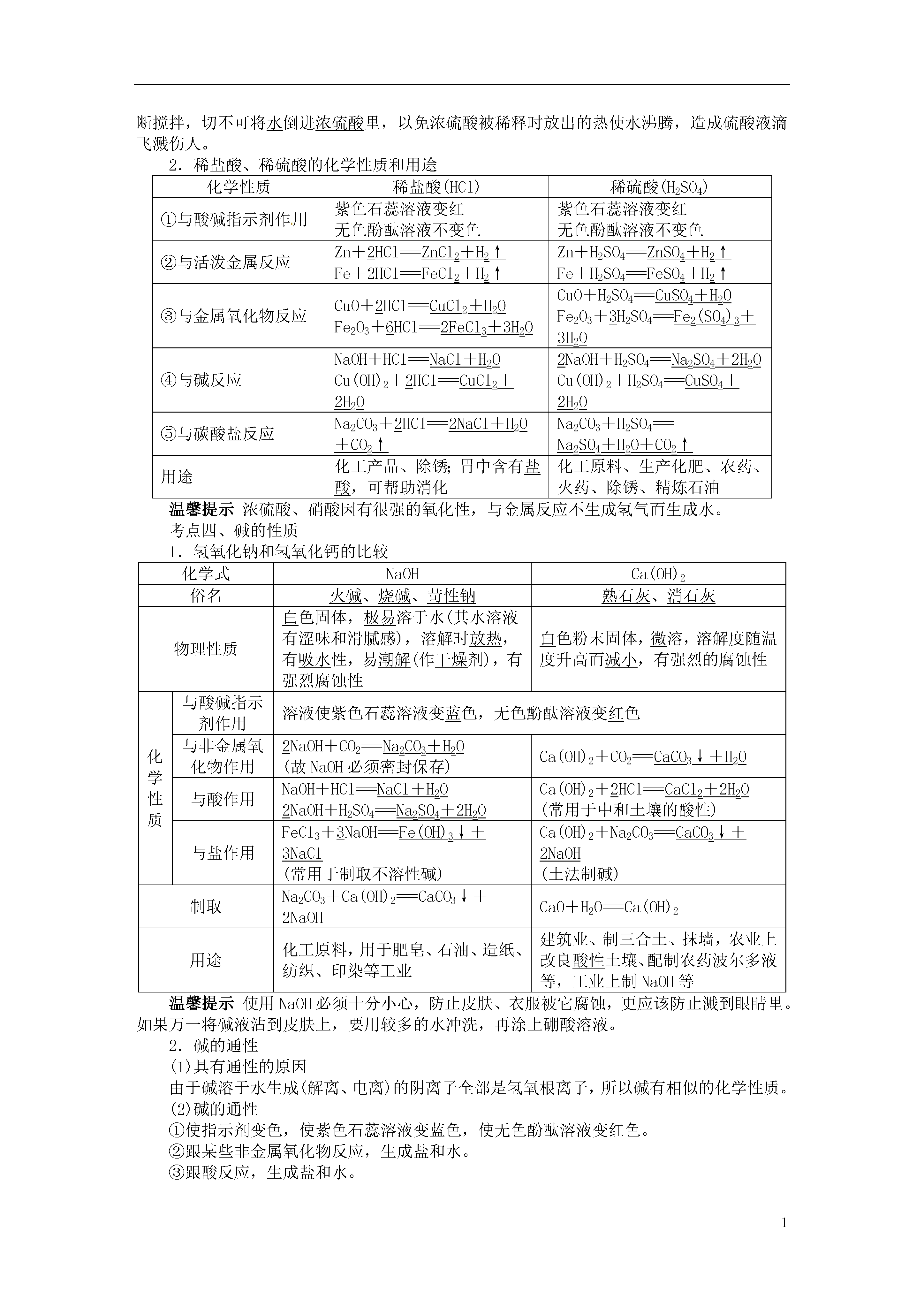
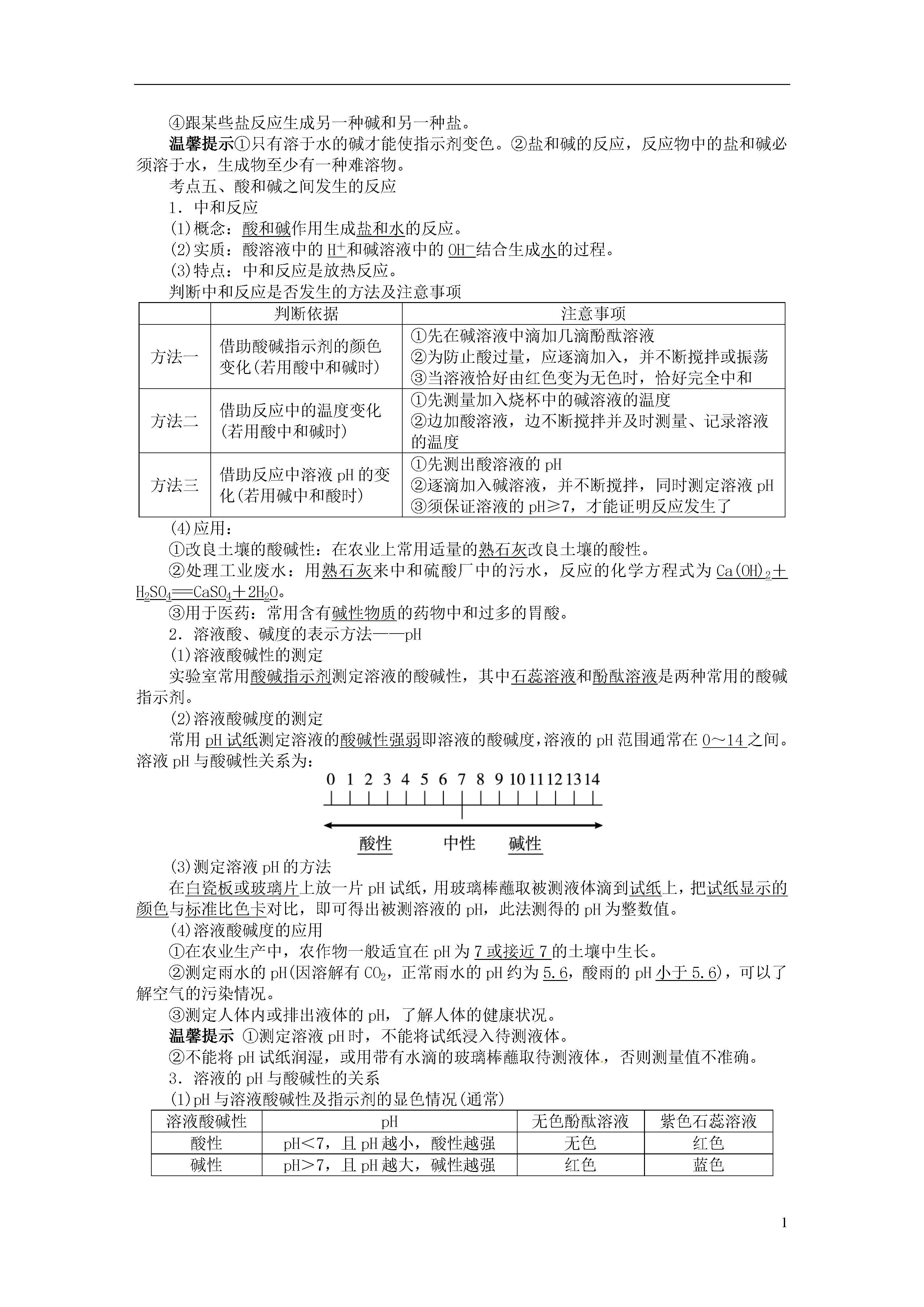
1第十单元酸和碱考纲要求备考指津1.认识常见酸(盐酸、硫酸)和碱(氢氧化钠、氢氧化钙)的主要性质和用途,认识某些酸、碱的腐蚀性。2.初步学习稀释常见的酸碱溶液。3.知道酸和碱发生的中和反应,知道中和反应在实际生产和生活中的应用;知道酸碱性对人体健康和农作物生长的影响。4.会使用酸碱指示剂和pH试纸,并利用它们判断常见物质的酸碱性。1.盐酸、硫酸的物理性质及特性和浓硫酸的稀释是中考的重点,考查形式以选择题、填空题为主;盐酸、稀硫酸的化学性质是命题的热点,命题背景与生产、生活实际相联系,运用化学知识解决实际问题,而且开放性和综合探究性试题有所增加,全面考查学生的综合分析问题和探究问题的能力。2.氢氧化钠、氢氧化钙的俗称、物理性质及用途是中考命题的重点,命题背景与生活实际相联系考查学生运用所学知识解决实际问题能力。氢氧化钠、氢氧化钙的化学性质的应用是考查的热点,考查二氧化碳与氢氧化钠、氢氧化钙反应的现象、化学方程式的书写;以碱的性质和应用为中心设置信息题、知识迁移题,考查学生的知识迁移和灵活运用能力。3.酸碱指示剂遇酸性和碱性溶液的变化、pH与溶液酸碱性的关系是学业水平考试的重点。酸碱性对生命活动和农作物的影响以及中和反应在生产、生活中的应用近年来考查频率不高,而且难度不大。考点梳理考点一、酸、碱、盐的组成酸是由氢元素和酸根组成的化合物,如硫酸(H2SO4)、盐酸(HCl)、硝酸(HNO3)等。碱是由金属元素和氢氧根组成的化合物,如氢氧化钠、氢氧化钙等。注意:氨水(NH3·H2O)也是碱。盐是由金属离子(或铵根)和酸根离子组成的化合物,如氯化钠、碳酸钠、氯化铵等。酸、碱、盐的水溶液可以导电(原因:溶于水时离解成自由移动的阴、阳离子)。考点二、酸碱指示剂1.定义:跟酸或碱溶液作用显示不同的颜色的物质,叫酸碱指示剂,通常也简称指示剂。2.常用的指示剂:石蕊溶液和酚酞溶液是两种常用的指示剂,它们与酸溶液、碱溶液作用时显示的颜色见下表:酸性溶液碱性溶液中性溶液紫色石蕊溶液变红色变蓝色紫色无色酚酞溶液无色变红色无色温馨提示(1)指示剂遇到酸性溶液或碱性溶液时,变色的是指示剂,而不是酸性溶液或碱性溶液。(2)根据指示剂颜色的变化,能判断溶液的酸碱性,但不能确定此溶液一定是酸或一定是碱。因为有的盐溶液可能会显酸性或碱性,如Na2CO3溶液显碱性。考点三、酸的性质1.浓盐酸、浓硫酸的性质(1)浓盐酸是一种无色,具有刺激性气味的液体,且具有挥发性。打开浓盐酸的瓶塞,有白雾形成,形成的原因是浓盐酸具有挥发性,挥发出的氯化氢气体遇到空气中的水蒸气形成盐酸小液滴。浓盐酸若敞口放置一段时间后,溶液的质量会减轻,溶质的质量分数会减小。(2)浓硫酸是一种无色、黏稠、油状液体,一般溶质的质量分数为98.3%,密度为1.84g/cm3,比水的密度大(填“大”或“小”)。由于浓硫酸具有吸水性,所以浓硫酸又可以作干燥剂。浓硫酸具有强烈的腐蚀性。它能夺取纸张、蔗糖(含碳、氢、氧等元素的化合物)里的水分,有脱水性。在稀释浓硫酸时,一定要把浓硫酸沿容器壁慢慢注入水中,并用玻璃棒不断搅拌,切不可将水倒进浓硫酸里,以免浓硫酸被稀释时放出的热使水沸腾,造成硫酸液滴飞溅伤人。2.稀盐酸、稀硫酸的化学性质和用途化学性质稀盐酸(HCl)稀硫酸(H2SO4)①与酸碱指示剂作用紫色石蕊溶液变红无色酚酞溶液不变色紫色石蕊溶液变红无色酚酞溶液不变色②与活泼金属反应Zn+2HCl===ZnCl2+H2↑Fe+2HCl===FeCl2+H2↑Zn+H2SO4===ZnSO4+H2↑Fe+H2SO4===FeSO4+H2↑③与金属氧化物反应CuO+2HCl===CuCl2+H2OFe2O3+6HCl===2FeCl3+3H2OCuO+H2SO4===CuSO4+H2OFe2O3+3H2SO4===Fe2(SO4)3+3H2O④与碱反应NaOH+HCl===NaCl+H2OCu(OH)2+2HCl===CuCl2+2H2O2NaOH+H2SO4===Na2SO4+2H2OCu(OH)2+H2SO4===CuSO4+2H2O⑤与碳酸盐反应Na2CO3+2HCl===2NaCl+H2O+CO2↑Na2CO3+H2SO4===Na2SO4+H2O+CO2↑用途化工产品、除锈;胃中含有盐酸,可帮助消化化工原料、生产化肥、农药、火药、除锈、精炼石油温馨提示浓硫酸、硝酸因有很强的氧化性,与金属反应不生成氢气而生成水。考点四、碱的性质1.氢氧化钠和氢氧化钙的比较化学式NaOHCa(OH)2俗名火碱、烧碱、苛性钠熟石灰、消石灰物理性质白色固体,极易溶于水(其水溶液有涩味和滑腻感),溶解时放热,有吸水性,易潮解(作干燥剂),有强烈腐蚀

新槐****公主
实名认证
内容提供者


最近下载
一种胃肠道超声检查助显剂及其制备方法.pdf
201651206021+莫武林+浅析在互联网时代下酒店的营销策略——以湛江民大喜来登酒店为例.doc
201651206021+莫武林+浅析在互联网时代下酒店的营销策略——以湛江民大喜来登酒店为例.doc
用于空间热电转换的耐高温涡轮发电机转子及其装配方法.pdf
用于空间热电转换的耐高温涡轮发电机转子及其装配方法.pdf
用于空间热电转换的耐高温涡轮发电机转子及其装配方法.pdf
用于空间热电转换的耐高温涡轮发电机转子及其装配方法.pdf
用于空间热电转换的耐高温涡轮发电机转子及其装配方法.pdf
用于空间热电转换的耐高温涡轮发电机转子及其装配方法.pdf
论《离骚》诠释史中的“香草”意蕴.docx