您所在位置: 网站首页 / 工业产房转让合同范本.doc / 文档详情
工业产房转让合同范本.doc 立即下载
2024-07-12
约1.2千字
约3页
0
13KB
举报 版权申诉
预览加载中,请您耐心等待几秒...

工业产房转让合同范本.doc

工业产房转让合同范本.doc

预览

在线预览结束,喜欢就下载吧,查找使用更方便

10 金币

下载文档

如果您无法下载资料,请参考说明:

1、部分资料下载需要金币,请确保您的账户上有足够的金币

2、已购买过的文档,再次下载不重复扣费

3、资料包下载后请先用软件解压,在使用对应软件打开

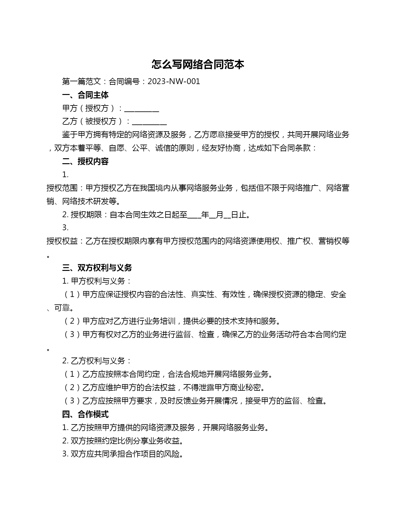
工业产房转让合同范本合同编号:_______甲方(转让方):_______地址:_______法定代表人:_______联系电话:_______乙方(受让方):_______地址:_______法定代表人:_______联系电话:_______鉴于甲方为合法拥有的工业产房的所有权人,愿意将其所有的工业产房转让给乙方;乙方愿意按照甲方的转让条件购买该工业产房。双方为明确双方的权利义务,经友好协商,特订立本合同,以便共同遵守:第一条工业产房基本情况1.1工业产房地址:_______1.2工业产房面积:_______平方米1.3工业产房性质:_______(如:厂房、仓库等)1.4工业产房所有权证编号:_______第二条转让价格及支付方式2.1甲方同意将上述工业产房转让给乙方,转让价格为人民币(大写):_______元整(小写):_______元。2.2乙方支付方式如下:a)乙方在本合同签订之日起_______日内,向甲方支付首付款人民币(大写):_______元整(小写):_______元;b)乙方在本合同约定的交房日期前_______日内,向甲方支付剩余款项人民币(大写):_______元整(小写):_______元。第三条交付及验收3.1甲方应在本合同签订之日起_______日内,将上述工业产房交付给乙方。3.2乙方在接收工业产房时,应按照本合同约定的工业产房面积、性质等要求进行验收。如乙方对验收结果有异议,应在验收期内提出,并书面通知甲方。甲方应在接到乙方书面通知后_______日内,根据乙方提出的异议进行核实并答复乙方。第四条权利义务4.1甲方权利义务:a)甲方保证其转让的工业产房所有权清晰、无纠纷;b)甲方应按约定时间将工业产房交付给乙方;c)甲方应协助乙方办理过户手续,并承担过户所需的一切费用。4.2乙方权利义务:a)乙方按照本合同约定的价格及支付方式向甲方支付转让款项;b)乙方应按照本合同约定的验收标准接收工业产房;c)乙方在接收工业产房后,应合理使用,不得擅自改变工业产房的用途。第五条违约责任5.1任何一方违反本合同约定,导致合同无法履行,应承担违约责任,向守约方支付违约金,违约金为本合同转让金额的_______%。第六条争议解决6.1双方在履行本合同过程中发生的争议,应通过友好协商解决。协商不成的,任何一方均有权向合同签订地人民法院提起诉讼。第七条合同效力7.1本合同自双方签字(或盖章)之日起生效,有效期为_______年。本合同一式两份,甲乙双方各执一份。甲方(转让方):_______法定代表人(或授权代表):_______签字(或盖章):_______签订日期:_______乙方(受让方):_______法定代表人(或授权代表):_______签字(或盖章):_______签订日期:_______
查看更多
单篇购买
VIP会员(1亿+VIP文档免费下)

扫码即表示接受《下载须知》

工业产房转让合同范本

文档大小:13KB

限时特价:扫码查看

• 请登录后再进行扫码购买
• 使用微信/支付宝扫码注册及付费下载,详阅 用户协议 隐私政策
• 如已在其他页面进行付款,请刷新当前页面重试
• 付费购买成功后,此文档可永久免费下载
全场最划算
12个月
199.0
¥360.0
限时特惠
3个月
69.9
¥90.0
新人专享
1个月
19.9
¥30.0
24个月
398.0
¥720.0
6个月会员
139.9
¥180.0

6亿VIP文档任选,共次下载特权。

已优惠

微信/支付宝扫码完成支付,可开具发票

VIP尽享专属权益

VIP文档免费下载

赠送VIP文档免费下载次数

阅读免打扰

去除文档详情页间广告

专属身份标识

尊贵的VIP专属身份标识

高级客服

一对一高级客服服务

多端互通

电脑端/手机端权益通用