试题-全国-2017_2017年中考化学专题练习 燃料及其利用.doc 立即下载
2023-03-05
约6.1千字
约11页
0
1.1MB
举报 版权申诉
预览加载中,请您耐心等待几秒...

试题-全国-2017_2017年中考化学专题练习 燃料及其利用.doc

试题-全国-2017_2017年中考化学专题练习 燃料及其利用.doc

预览

免费试读已结束,剩余 6 页请下载文档后查看

10 金币

下载文档

如果您无法下载资料,请参考说明:

1、部分资料下载需要金币,请确保您的账户上有足够的金币

2、已购买过的文档,再次下载不重复扣费

3、资料包下载后请先用软件解压,在使用对应软件打开

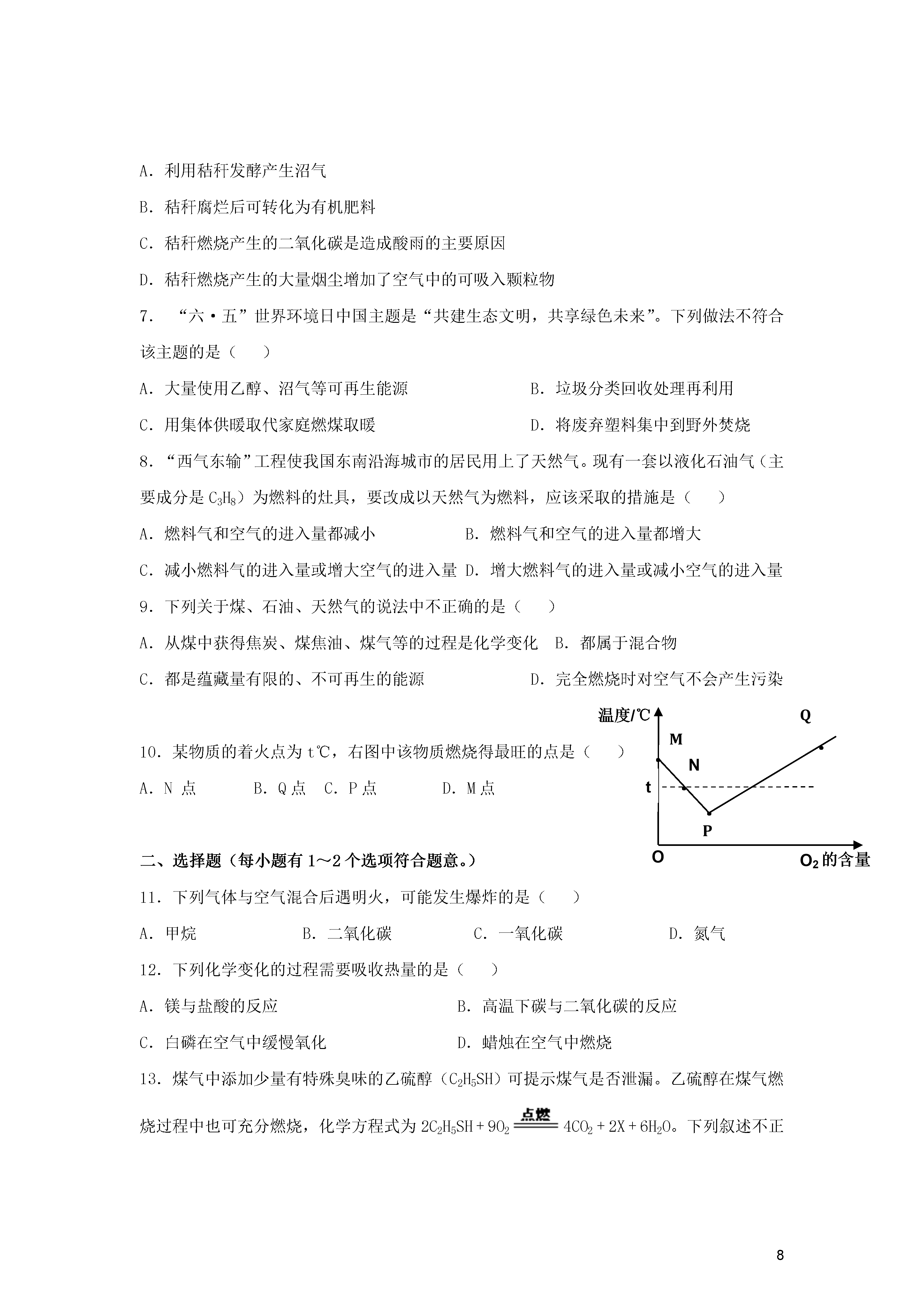
8燃料及其利用一、选择题(每小题只有1个选项符合题意。)1.航天所用燃料之一为液氢,下列说法中属于H2的化学性质的是()A.液氢燃烧B.氢气是最轻的气体C.氢气具有可燃性D.燃烧产生淡蓝色火焰2.广州市的液化石油气瓶统一加贴了新标识。新标识上要含有以下选项中的()3.下列措施或事故处理方法不正确的是()A.炒菜时油锅着火,立即盖上锅盖B.油库着火用水扑灭C.进入久未开启的菜窖前,用燃着的蜡烛做“灯火试验”D.厨房煤气管道泄气,立即关闭阀门并开窗通风4.5月12日为“国家防灾减灾日”。下列关于火灾、灭火与逃生的说法,正确的是()A.燃烧是一种缓慢的氧化反应B.高楼发生火灾,应该跳楼逃生C.扑灭电器、图书、档案等火灾,最适宜的灭火器是液态二氧化碳灭火器D.在火场的浓烟中逃生,可用湿毛巾捂住口鼻,低姿势前行5.最近,科学家发明了一种制作防火涂料的新工艺。该涂料是用含有淀粉的植物性废料加工成的无色糊状物。发生火灾时,这种涂在房屋楼板表面的涂料就会转变成一种黑色物质,覆盖在楼板表面,起到防火的作用。转变成的黑色物质能防火的原因是()A.隔绝了空气B.可以燃烧C.改变了楼板的着火点D.清除了可燃物6.有些地区因大量焚烧秸秆,导致空气质量一度达到重度污染。下列有关处理秸秆说法不正确的是()A.利用秸秆发酵产生沼气B.秸秆腐烂后可转化为有机肥料C.秸秆燃烧产生的二氧化碳是造成酸雨的主要原因D.秸秆燃烧产生的大量烟尘增加了空气中的可吸入颗粒物7.“六·五”世界环境日中国主题是“共建生态文明,共享绿色未来”。下列做法不符合该主题的是()A.大量使用乙醇、沼气等可再生能源B.垃圾分类回收处理再利用C.用集体供暖取代家庭燃煤取暖D.将废弃塑料集中到野外焚烧8.“西气东输”工程使我国东南沿海城市的居民用上了天然气。现有一套以液化石油气(主要成分是C3H8)为燃料的灶具,要改成以天然气为燃料,应该采取的措施是()A.燃料气和空气的进入量都减小B.燃料气和空气的进入量都增大C.减小燃料气的进入量或增大空气的进入量D.增大燃料气的进入量或减小空气的进入量9.下列关于煤、石油、天然气的说法中不正确的是()A.从煤中获得焦炭、煤焦油、煤气等的过程是化学变化B.都属于混合物C.都是蕴藏量有限的、不可再生的能源D.完全燃烧时对空气不会产生污染N·QMP···O温度/℃O2的含量t10.某物质的着火点为t℃,右图中该物质燃烧得最旺的点是()A.N点B.Q点C.P点D.M点二、选择题(每小题有1~2个选项符合题意。)11.下列气体与空气混合后遇明火,可能发生爆炸的是()A.甲烷B.二氧化碳C.一氧化碳D.氮气12.下列化学变化的过程需要吸收热量的是()A.镁与盐酸的反应B.高温下碳与二氧化碳的反应C.白磷在空气中缓慢氧化D.蜡烛在空气中燃烧13.煤气中添加少量有特殊臭味的乙硫醇(C2H5SH)可提示煤气是否泄漏。乙硫醇在煤气燃烧过程中也可充分燃烧,化学方程式为2C2H5SH+9O24CO2+2X+6H2O。下列叙述不正确的是()A.X为SO2B.乙硫醇由三种元素组成C.乙硫醇的相对分子质量为62gD.乙硫醇不充分燃烧也可能产生CO14.某气体由氢气、一氧化碳、甲烷中的一种或几种组成。点燃该气体后,在火焰上方罩一冷而干燥的烧杯,烧杯内壁出现水雾;把烧杯迅速倒转过来,注入少量澄清石灰水,振荡,石灰水变浑浊。下列对该气体的推断不正确的是()A.该气体可能是甲烷B.该气体可能是两种气体的混合气C.该气体可能是三种气体的混合气D.该气体的组成共有四种可能性15.若6g某物质在空气中完全燃烧生成8.8g二氧化碳和3.6g水(只有这两种产物),则关于这种物质的描述正确的是()A.该物质由碳、氢两种元素组成B.该物质由碳、氢、氧三种元素组成C.该物质中碳元素与氢元素的质量比为4︰1D.该物质的分子中碳原子与氧原子的个数比为1︰1三、填空题16.写出化学方程式,并指明所属基本反应类型:(1)氢气的燃烧,属于反应。(2)电解水制取氢气,属于反应。(3)锌粒与稀硫酸制取氢气,属于反应。(4)酒精的燃烧。17.某化学小组围绕燃烧与灭火的主题开展了相关活动。请你参与完成:【知识回忆】可燃物燃烧的必备条件是、。【交流讨论】(1)改进后的装置(如图二)与图一相比,其优点是。欲使图二中的红磷着火,可将试管从水中取出并后才能对试管加热;(2)将装有某气体的大试管口朝下垂直插入水中,使试管罩住白磷(如图三),结果观察到了“水火相容”的奇观,则大试管所装气体可能是;【综合应用】“水火
查看更多
宏硕****mo
实名认证
内容提供者
单篇购买
VIP会员(1亿+VIP文档免费下)

扫码即表示接受《下载须知》

试题-全国-2017_2017年中考化学专题练习 燃料及其利用

文档大小:1.1MB

限时特价:扫码查看

• 请登录后再进行扫码购买
• 使用微信/支付宝扫码注册及付费下载,详阅 用户协议 隐私政策
• 如已在其他页面进行付款,请刷新当前页面重试
• 付费购买成功后,此文档可永久免费下载
全场最划算
12个月
199.0
¥360.0
限时特惠
3个月
69.9
¥90.0
新人专享
1个月
19.9
¥30.0
24个月
398.0
¥720.0
6个月会员
139.9
¥180.0

6亿VIP文档任选,共次下载特权。

已优惠

微信/支付宝扫码完成支付,可开具发票

VIP尽享专属权益

VIP文档免费下载

赠送VIP文档免费下载次数

阅读免打扰

去除文档详情页间广告

专属身份标识

尊贵的VIP专属身份标识

高级客服

一对一高级客服服务

多端互通

电脑端/手机端权益通用