




如果您无法下载资料,请参考说明:
1、部分资料下载需要金币,请确保您的账户上有足够的金币
2、已购买过的文档,再次下载不重复扣费
3、资料包下载后请先用软件解压,在使用对应软件打开
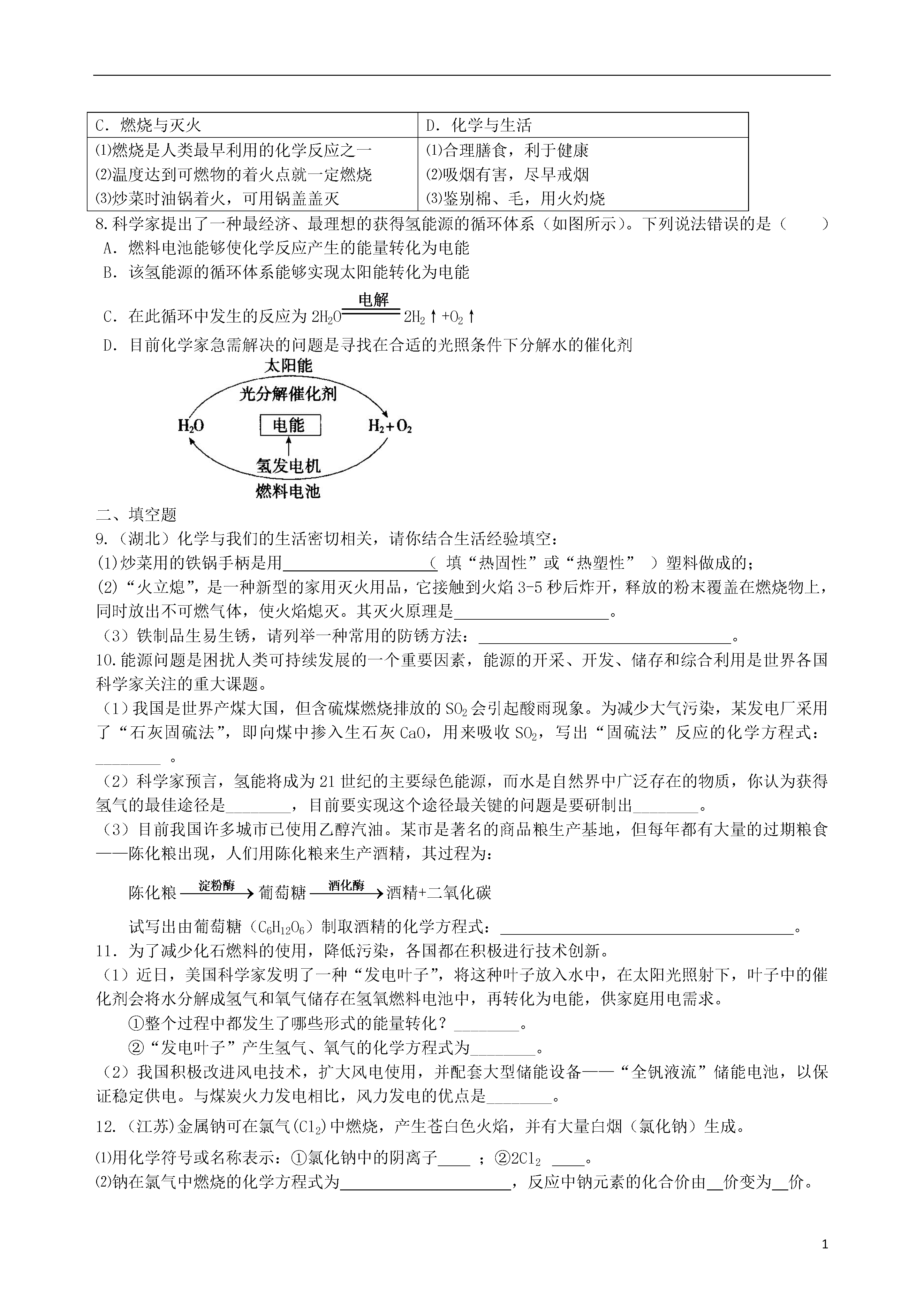
1燃料及其利用(提高)【巩固练习】选择题(每小题只有一个选项符合题意)1.(江苏)阻燃剂氢氧化铝受热分解时吸收热量,同时生成耐高温的氧化铝和水蒸气,起到防火作用。下列关于该阻燃剂防火原因的叙述中错误的是()A.反应吸热,降低了可燃物的着火点B.生成氧化铝覆盖在可燃物表面,隔绝空气C.生成大量水蒸气,降低可燃物周围氧气浓度D.反应能够降低温度,可燃物不易达到着火点2.下表是某城市空气质量每周公报的部分内容,下列情况对表中三个空气质量指标不会产生影响的是()项目空气污染指数空气质量级别空气质量描述总悬浮颗粒52Ⅱ良二氧化硫7二氧化氮24A.用天然气做燃料B.焚烧垃圾C.汽车排放的尾气D.用煤和石油做燃料3.(贵州)下列说法错误的是()A.化学反应前后,元素的种类保持不变B.易燃物和易爆物存放时要露天放置,紧密堆积C.棉花和涤纶,前者是天然纤维,后者是合成纤维D.炒菜时油锅着火,立即盖上锅盖4.(湖北)下列处理方法正确的是()A.档案室内档案起火,用二氧化碳灭火器扑灭B.不慎碰倒酒精灯,酒精在桌面上立即用水扑灭C.浓硫酸沾到皮肤上,立即用湿沫布擦净D.用点燃木条的方法检验液化石油气罐是否漏气5.下列关于燃料的说法中,正确的是()A.供家用煤炉燃烧的煤制成蜂窝状,目的是减少煤的燃烧时间,节约能源B.使燃料充分燃烧可以采用通风的方法C.燃料充分燃烧放出的热量多,但不能减少污染D.在煤气中添加有刺激性气味的物质,可以使燃料充分燃烧6.以下获取氢气的途径中,从绿色能源的角度看,较有发展前途的是()①电解水;②利用太阳能分解水;③使用高效催化剂分解水;④水煤气法:C+H2O(气)CO+H2;⑤热裂法:CH42H+CA.②③B.④⑤C.①②④D.③④⑤7.(湖北)善于梳理化学知识,能使你头脑更聪明。下表中完全正确的一组是()A.现象与解释B.资源与环境⑴热胀冷缩——分子的大小随温度变化而改变⑵气体易被压缩——气态物质分子间的间隔较大⑶十里桂花香——分子在不断地运动⑴工业废水可直接排放⑵石油是工业的血液,应保护好南海及其石油资源⑶稀土是不可再生的重要战略资源,应合理利用和保护C.燃烧与灭火D.化学与生活⑴燃烧是人类最早利用的化学反应之一⑵温度达到可燃物的着火点就一定燃烧⑶炒菜时油锅着火,可用锅盖盖灭⑴合理膳食,利于健康⑵吸烟有害,尽早戒烟⑶鉴别棉、毛,用火灼烧8.科学家提出了一种最经济、最理想的获得氢能源的循环体系(如图所示)。下列说法错误的是()A.燃料电池能够使化学反应产生的能量转化为电能B.该氢能源的循环体系能够实现太阳能转化为电能C.在此循环中发生的反应为2H2O2H2↑+O2↑D.目前化学家急需解决的问题是寻找在合适的光照条件下分解水的催化剂二、填空题9.(湖北)化学与我们的生活密切相关,请你结合生活经验填空:(1)炒菜用的铁锅手柄是用(填“热固性”或“热塑性”)塑料做成的;(2)“火立熄”,是一种新型的家用灭火用品,它接触到火焰3-5秒后炸开,释放的粉末覆盖在燃烧物上,同时放出不可燃气体,使火焰熄灭。其灭火原理是。(3)铁制品生易生锈,请列举一种常用的防锈方法:。10.能源问题是困扰人类可持续发展的一个重要因素,能源的开采、开发、储存和综合利用是世界各国科学家关注的重大课题。(1)我国是世界产煤大国,但含硫煤燃烧排放的SO2会引起酸雨现象。为减少大气污染,某发电厂采用了“石灰固硫法”,即向煤中掺入生石灰CaO,用来吸收SO2,写出“固硫法”反应的化学方程式:________。(2)科学家预言,氢能将成为21世纪的主要绿色能源,而水是自然界中广泛存在的物质,你认为获得氢气的最佳途径是________,目前要实现这个途径最关键的问题是要研制出________。(3)目前我国许多城市已使用乙醇汽油。某市是著名的商品粮生产基地,但每年都有大量的过期粮食——陈化粮出现,人们用陈化粮来生产酒精,其过程为:陈化粮葡萄糖酒精+二氧化碳试写出由葡萄糖(C6H12O6)制取酒精的化学方程式:。11.为了减少化石燃料的使用,降低污染,各国都在积极进行技术创新。(1)近日,美国科学家发明了一种“发电叶子”,将这种叶子放入水中,在太阳光照射下,叶子中的催化剂会将水分解成氢气和氧气储存在氢氧燃料电池中,再转化为电能,供家庭用电需求。①整个过程中都发生了哪些形式的能量转化?________。②“发电叶子”产生氢气、氧气的化学方程式为________。(2)我国积极改进风电技术,扩大风电使用,并配套大型储能设备——“全钒液流”储能电池,以保证稳定供电。与煤炭火力发电相比,风力发电的优点是________。12.(江苏)金属钠可在氯气(

森林****io
实名认证
内容提供者


最近下载
一种胃肠道超声检查助显剂及其制备方法.pdf
201651206021+莫武林+浅析在互联网时代下酒店的营销策略——以湛江民大喜来登酒店为例.doc
201651206021+莫武林+浅析在互联网时代下酒店的营销策略——以湛江民大喜来登酒店为例.doc
用于空间热电转换的耐高温涡轮发电机转子及其装配方法.pdf
用于空间热电转换的耐高温涡轮发电机转子及其装配方法.pdf
用于空间热电转换的耐高温涡轮发电机转子及其装配方法.pdf
用于空间热电转换的耐高温涡轮发电机转子及其装配方法.pdf
用于空间热电转换的耐高温涡轮发电机转子及其装配方法.pdf
用于空间热电转换的耐高温涡轮发电机转子及其装配方法.pdf
论《离骚》诠释史中的“香草”意蕴.docx