




如果您无法下载资料,请参考说明:
1、部分资料下载需要金币,请确保您的账户上有足够的金币
2、已购买过的文档,再次下载不重复扣费
3、资料包下载后请先用软件解压,在使用对应软件打开
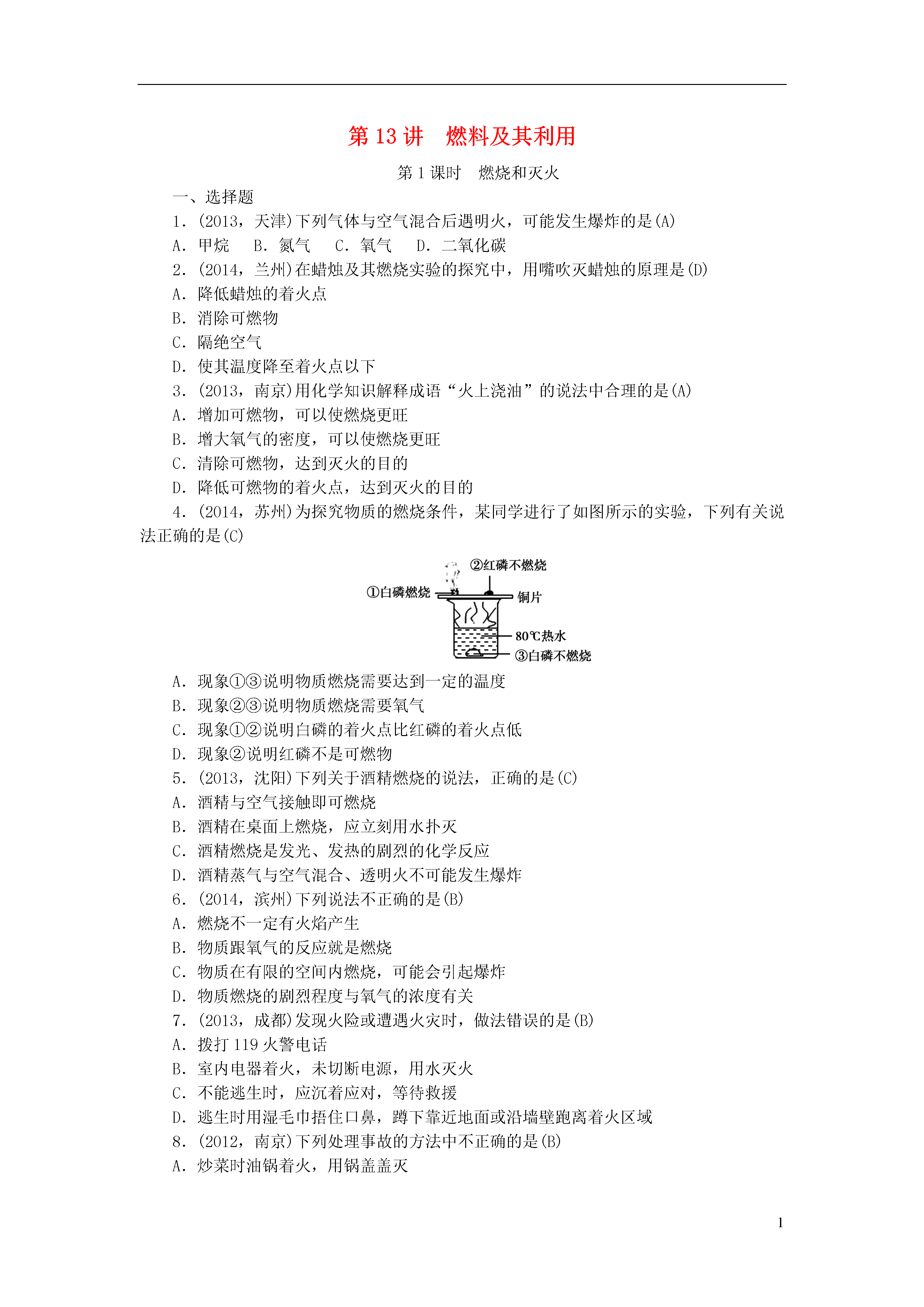
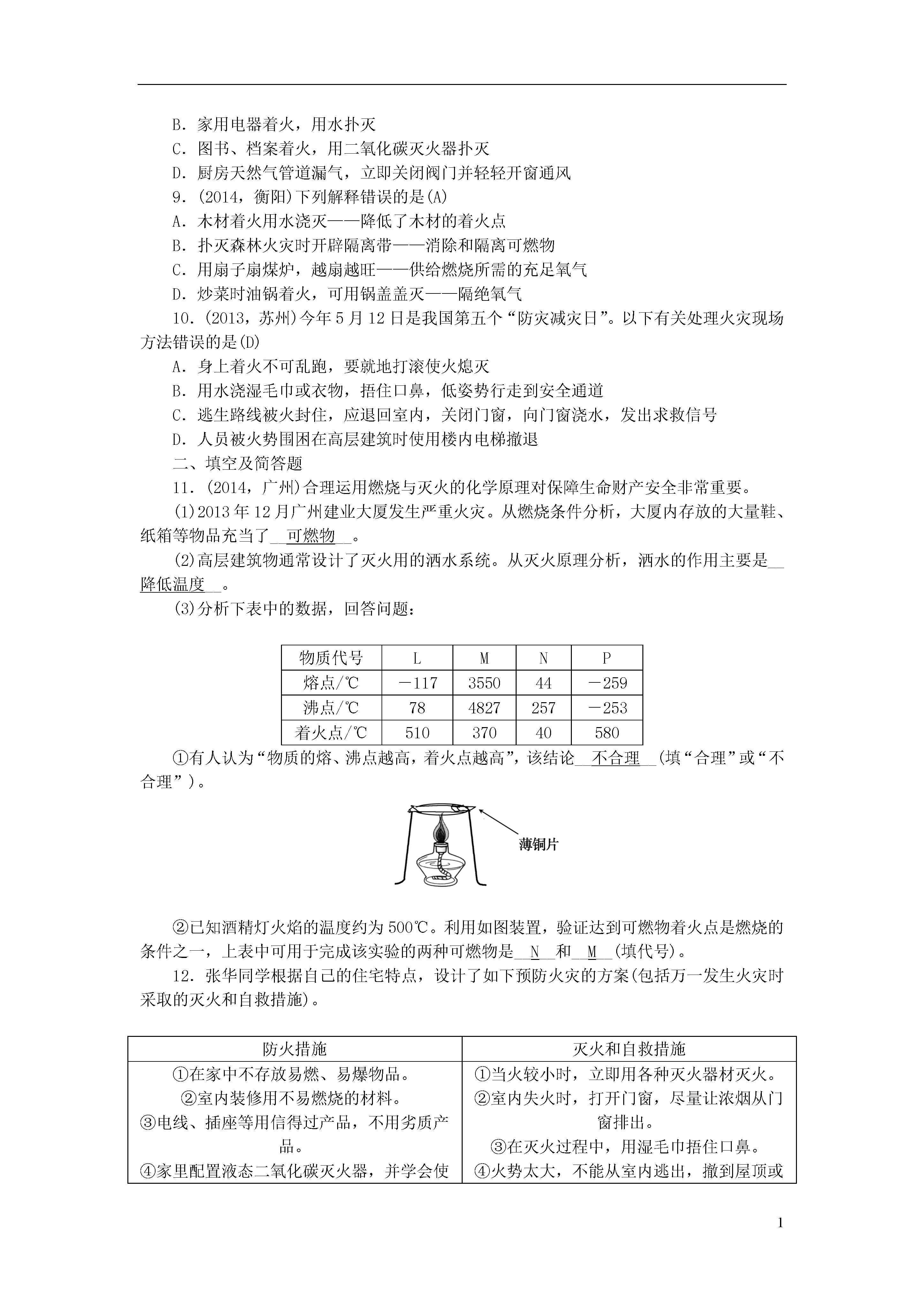
1第13讲燃料及其利用第1课时燃烧和灭火一、选择题1.(2013,天津)下列气体与空气混合后遇明火,可能发生爆炸的是(A)A.甲烷B.氮气C.氧气D.二氧化碳2.(2014,兰州)在蜡烛及其燃烧实验的探究中,用嘴吹灭蜡烛的原理是(D)A.降低蜡烛的着火点B.消除可燃物C.隔绝空气D.使其温度降至着火点以下3.(2013,南京)用化学知识解释成语“火上浇油”的说法中合理的是(A)A.增加可燃物,可以使燃烧更旺B.增大氧气的密度,可以使燃烧更旺C.清除可燃物,达到灭火的目的D.降低可燃物的着火点,达到灭火的目的4.(2014,苏州)为探究物质的燃烧条件,某同学进行了如图所示的实验,下列有关说法正确的是(C)A.现象①③说明物质燃烧需要达到一定的温度B.现象②③说明物质燃烧需要氧气C.现象①②说明白磷的着火点比红磷的着火点低D.现象②说明红磷不是可燃物5.(2013,沈阳)下列关于酒精燃烧的说法,正确的是(C)A.酒精与空气接触即可燃烧B.酒精在桌面上燃烧,应立刻用水扑灭C.酒精燃烧是发光、发热的剧烈的化学反应D.酒精蒸气与空气混合、透明火不可能发生爆炸6.(2014,滨州)下列说法不正确的是(B)A.燃烧不一定有火焰产生B.物质跟氧气的反应就是燃烧C.物质在有限的空间内燃烧,可能会引起爆炸D.物质燃烧的剧烈程度与氧气的浓度有关7.(2013,成都)发现火险或遭遇火灾时,做法错误的是(B)A.拨打119火警电话B.室内电器着火,未切断电源,用水灭火C.不能逃生时,应沉着应对,等待救援D.逃生时用湿毛巾捂住口鼻,蹲下靠近地面或沿墙壁跑离着火区域8.(2012,南京)下列处理事故的方法中不正确的是(B)A.炒菜时油锅着火,用锅盖盖灭B.家用电器着火,用水扑灭C.图书、档案着火,用二氧化碳灭火器扑灭D.厨房天然气管道漏气,立即关闭阀门并轻轻开窗通风9.(2014,衡阳)下列解释错误的是(A)A.木材着火用水浇灭——降低了木材的着火点B.扑灭森林火灾时开辟隔离带——消除和隔离可燃物C.用扇子扇煤炉,越扇越旺——供给燃烧所需的充足氧气D.炒菜时油锅着火,可用锅盖盖灭——隔绝氧气10.(2013,苏州)今年5月12日是我国第五个“防灾减灾日”。以下有关处理火灾现场方法错误的是(D)A.身上着火不可乱跑,要就地打滚使火熄灭B.用水浇湿毛巾或衣物,捂住口鼻,低姿势行走到安全通道C.逃生路线被火封住,应退回室内,关闭门窗,向门窗浇水,发出求救信号D.人员被火势围困在高层建筑时使用楼内电梯撤退二、填空及简答题11.(2014,广州)合理运用燃烧与灭火的化学原理对保障生命财产安全非常重要。(1)2013年12月广州建业大厦发生严重火灾。从燃烧条件分析,大厦内存放的大量鞋、纸箱等物品充当了__可燃物__。(2)高层建筑物通常设计了灭火用的洒水系统。从灭火原理分析,洒水的作用主要是__降低温度__。(3)分析下表中的数据,回答问题:物质代号LMNP熔点/℃-117355044-259沸点/℃784827257-253着火点/℃51037040580①有人认为“物质的熔、沸点越高,着火点越高”,该结论__不合理__(填“合理”或“不合理”)。②已知酒精灯火焰的温度约为500℃。利用如图装置,验证达到可燃物着火点是燃烧的条件之一,上表中可用于完成该实验的两种可燃物是__N__和__M__(填代号)。12.张华同学根据自己的住宅特点,设计了如下预防火灾的方案(包括万一发生火灾时采取的灭火和自救措施)。防火措施灭火和自救措施①在家中不存放易燃、易爆物品。②室内装修用不易燃烧的材料。③电线、插座等用信得过产品,不用劣质产品。④家里配置液态二氧化碳灭火器,并学会使用。①当火较小时,立即用各种灭火器材灭火。②室内失火时,打开门窗,尽量让浓烟从门窗排出。③在灭火过程中,用湿毛巾捂住口鼻。④火势太大,不能从室内逃出,撤到屋顶或花园,等待救援。⑤因电器、电线短路引发火灾时,应先____,再灭火。⑥因煤气泄漏引发火灾时,应先____,再灭火。请根据张华同学预防火灾的方案,回答下列问题:(1)请你帮助张华同学进一步完善其防火措施,你的建议(任写一条)是__安全用电(或安全用气等)__。(2)在灭火措施中,少一条不可缺少的措施,该措施是__火灾发生时,立即拨打火警电话(或立即拨打119)__。(3)在灭火和自救措施中,有一条不够妥当,该措施是__②__(填序号),理由是__打开门窗,造成室内外空气对流,使燃烧更旺,导致火灾加剧或迅速蔓延__。(4)请完成灭火和自救措施⑤和⑥中的空白。(不要填在表中空白处)⑤__切断电源

猫巷****傲柏
实名认证
内容提供者


最近下载
一种胃肠道超声检查助显剂及其制备方法.pdf
201651206021+莫武林+浅析在互联网时代下酒店的营销策略——以湛江民大喜来登酒店为例.doc
201651206021+莫武林+浅析在互联网时代下酒店的营销策略——以湛江民大喜来登酒店为例.doc
用于空间热电转换的耐高温涡轮发电机转子及其装配方法.pdf
用于空间热电转换的耐高温涡轮发电机转子及其装配方法.pdf
用于空间热电转换的耐高温涡轮发电机转子及其装配方法.pdf
用于空间热电转换的耐高温涡轮发电机转子及其装配方法.pdf
用于空间热电转换的耐高温涡轮发电机转子及其装配方法.pdf
用于空间热电转换的耐高温涡轮发电机转子及其装配方法.pdf
论《离骚》诠释史中的“香草”意蕴.docx