



如果您无法下载资料,请参考说明:
1、部分资料下载需要金币,请确保您的账户上有足够的金币
2、已购买过的文档,再次下载不重复扣费
3、资料包下载后请先用软件解压,在使用对应软件打开
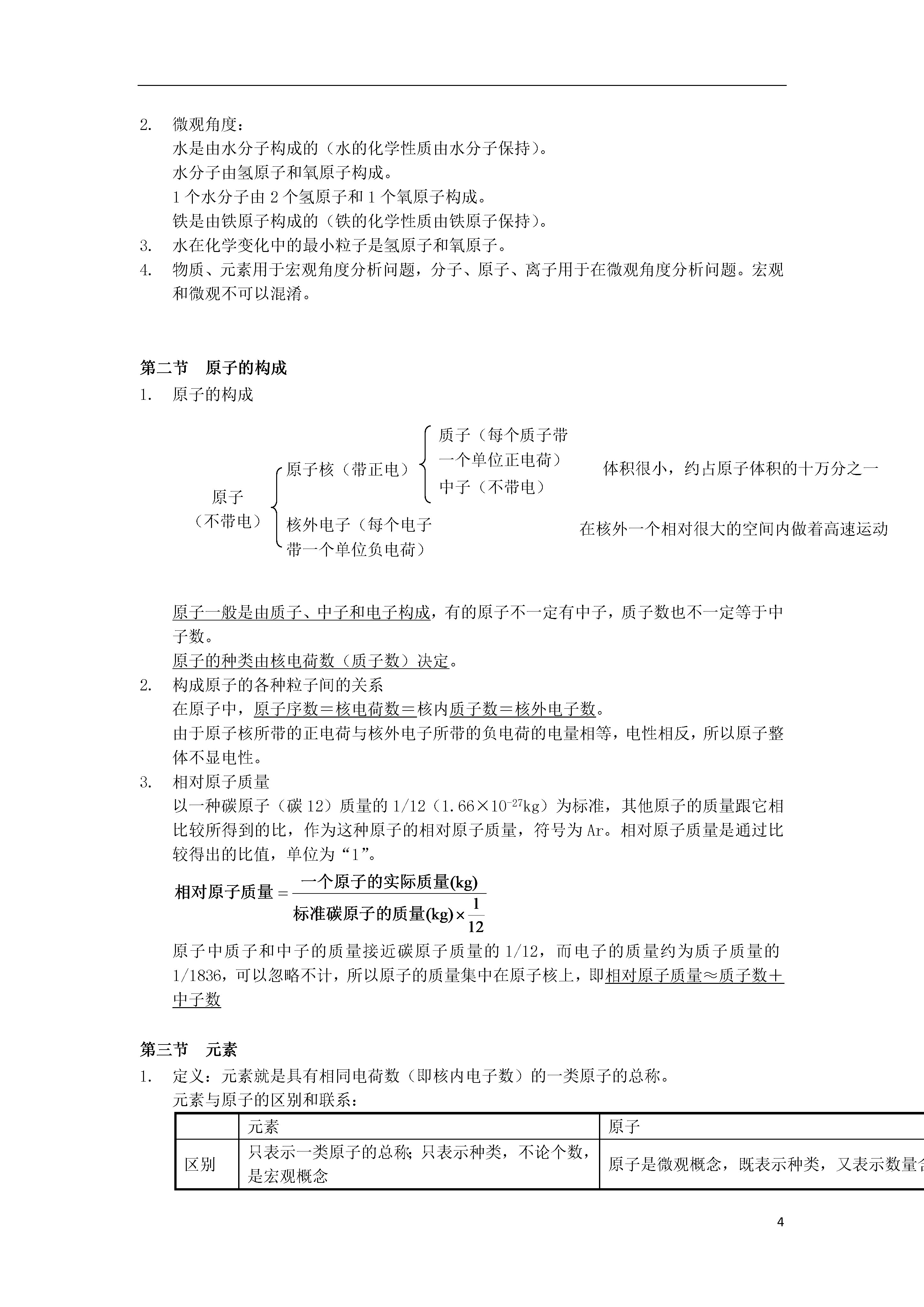
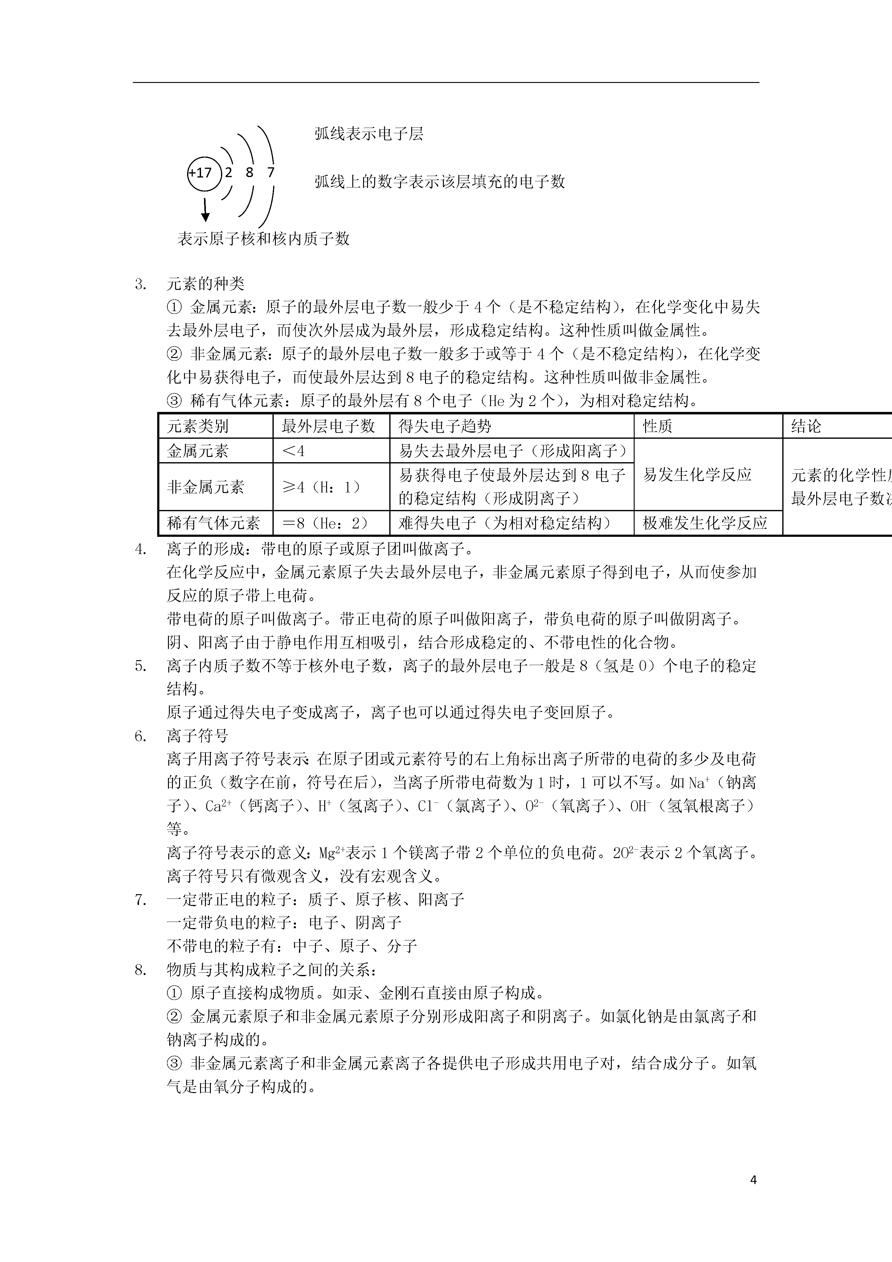
4第三单元物质构成的奥秘第一节分子和原子分子和原子的异同分子原子定义分子是保持物质化学性质的最小粒子。原子是化学变化中的最小粒子。性质质量小、体积小;不断运动;有间隔;同种粒子的化学性质相同。联系分子是由原子构成的。分子、原子都是构成物质的微粒。区别在化学变化中,分子可以再分,而原子不可以再分。备注所有金属、稀有气体、金刚石(石墨)和硅是由原子构成的,其他大多数物质是由分子构成的。在受热的情况下,粒子能量增大,运动速率加快。物体的热胀冷缩现象,原因是构成物质的粒子的间隔受热时增大,遇冷时缩小。气体容易压缩是因为构成气体的粒子的间隔较大。不同液体混合后总体积小于原体积的和,说明粒子间是有间隔的。一种物质如果由分子构成,那么保持它化学性质的最小粒子是分子;如果它由原子构成,那么保持它化学性质的最小粒子是原子。验证分子运动的探究实验【实验操作】如右图,取适量的酚酞溶液,分别倒入A、B两个小烧杯中,另取一个小烧杯C,加入约5mL浓氨水。用一个大烧杯罩住A、C两个小烧杯,烧杯B置于大烧杯外。观察现象。【实验现象】烧杯A中的酚酞溶液由上至下逐渐变红。【实验结论】分子是不断运动的。【注意事项】浓氨水显碱性,能使酚酞溶液变红。浓氨水具有挥发性,能挥发出氨气。从微观角度解释问题用分子观点解释由分子构成的物质的物理变化和化学变化物理变化:没有新分子生成的变化。(水蒸发时水分子的间隔变大,但水分子本身没有变化,故为物理变化)化学变化:分子本身发生变化,有新分子生成的变化。(电解水时水分子变成了新物质的分子,故为化学变化)纯净物和混合物(由分子构成的物质)的区别:纯净物由同种分子构成,混合物由不同种分子构成。分子和原子的联系:分子是由原子构成的,同种原子结合成单质分子,不同种原子结合成化合物分子。分子和原子的本质区别:在化学变化中,分子可以再分,而原子不能再分。化学变化的实质:在化学变化过程中,分子裂变成原子,原子重新组合,形成新物质的分子。物质的组成宏观角度:水是由氢元素和氧元素组成的。铁是由铁元素组成的。微观角度:水是由水分子构成的(水的化学性质由水分子保持)。水分子由氢原子和氧原子构成。1个水分子由2个氢原子和1个氧原子构成。铁是由铁原子构成的(铁的化学性质由铁原子保持)。水在化学变化中的最小粒子是氢原子和氧原子。物质、元素用于宏观角度分析问题,分子、原子、离子用于在微观角度分析问题。宏观和微观不可以混淆。第二节原子的构成原子的构成原子(不带电)原子核(带正电)核外电子(每个电子带一个单位负电荷)质子(每个质子带一个单位正电荷)中子(不带电)在核外一个相对很大的空间内做着高速运动体积很小,约占原子体积的十万分之一原子一般是由质子、中子和电子构成,有的原子不一定有中子,质子数也不一定等于中子数。原子的种类由核电荷数(质子数)决定。构成原子的各种粒子间的关系在原子中,原子序数=核电荷数=核内质子数=核外电子数。由于原子核所带的正电荷与核外电子所带的负电荷的电量相等,电性相反,所以原子整体不显电性。相对原子质量以一种碳原子(碳12)质量的1/12(1.66×10-27kg)为标准,其他原子的质量跟它相比较所得到的比,作为这种原子的相对原子质量,符号为Ar。相对原子质量是通过比较得出的比值,单位为“1”。原子中质子和中子的质量接近碳原子质量的1/12,而电子的质量约为质子质量的1/1836,可以忽略不计,所以原子的质量集中在原子核上,即相对原子质量≈质子数+中子数第三节元素定义:元素就是具有相同电荷数(即核内电子数)的一类原子的总称。元素与原子的区别和联系:元素原子区别只表示一类原子的总称;只表示种类,不论个数,是宏观概念原子是微观概念,既表示种类,又表示数量含义化学变化中元素种类不变,但形态可能变化化学变化中,原子种类和数量不变,但最外层电子数可能变化联系元素是同一类原子的总称,原子是构成元素的基本单元元素之最地壳中含量(质量分数)排在前五位的元素:氧、硅、铝、铁、钙地壳中含量最多的金属元素:铝地壳中含量最多的非金属元素:氧生物细胞中含量最多的元素:氧人体中含量最多的金属元素:钙元素的分类:金属元素、非金属元素、稀有气体元素元素符号:元素用元素符号表示。元素符号是用元素拉丁文名称的第一个字母表示的,如果第一个字母相同,则再附加一个小写字母加以区别。元素符号的意义:元素符号不仅表示一种元素,还表示这种元素的一个原子。如果物质由原子构成,元素符号还可以表示一种物质。如果元素符号前加上系数,就只表示该原子的个数,只具有微观意义。如:H表示氢元素、1个氢原子。2H表示2个氢原子。Cu表示铜元素、一个铜原子、金属铜。描述物质宏观组成和微观构成:①宏

新槐****公主
实名认证
内容提供者


最近下载
一种胃肠道超声检查助显剂及其制备方法.pdf
201651206021+莫武林+浅析在互联网时代下酒店的营销策略——以湛江民大喜来登酒店为例.doc
201651206021+莫武林+浅析在互联网时代下酒店的营销策略——以湛江民大喜来登酒店为例.doc
用于空间热电转换的耐高温涡轮发电机转子及其装配方法.pdf
用于空间热电转换的耐高温涡轮发电机转子及其装配方法.pdf
用于空间热电转换的耐高温涡轮发电机转子及其装配方法.pdf
用于空间热电转换的耐高温涡轮发电机转子及其装配方法.pdf
用于空间热电转换的耐高温涡轮发电机转子及其装配方法.pdf
用于空间热电转换的耐高温涡轮发电机转子及其装配方法.pdf
论《离骚》诠释史中的“香草”意蕴.docx