试题-全国-2007_2008中考化学复习资料大全[整理23套].rar 立即下载
2023-03-05
约7.9万字
约109页
0
2.1MB
举报 版权申诉
预览加载中,请您耐心等待几秒...

试题-全国-2007_2008中考化学复习资料大全[整理23套].rar

中考模拟化学试卷一1.doc

预览

中考模拟化学试卷二2.doc

预览

基础篇第一章 化学基本概念和原理测试题.doc

预览

基础篇第一章 化学基本概念和原理第一节 物质的组成.doc

预览

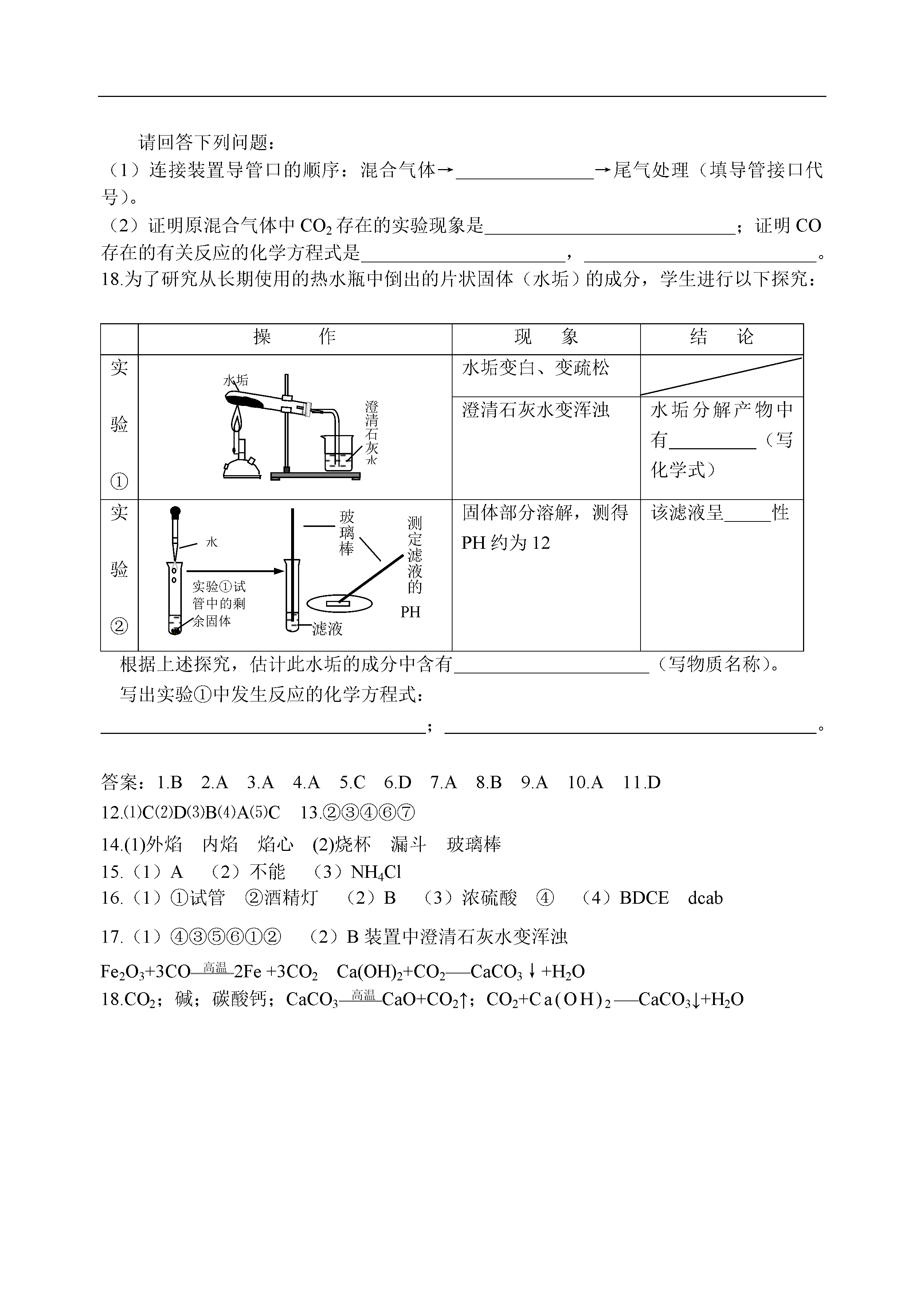
基础篇第一章 化学基本概念和原理第三节 物质的变化与性质.doc

预览

基础篇第一章 化学基本概念和原理第二节 物质的分类.doc

预览

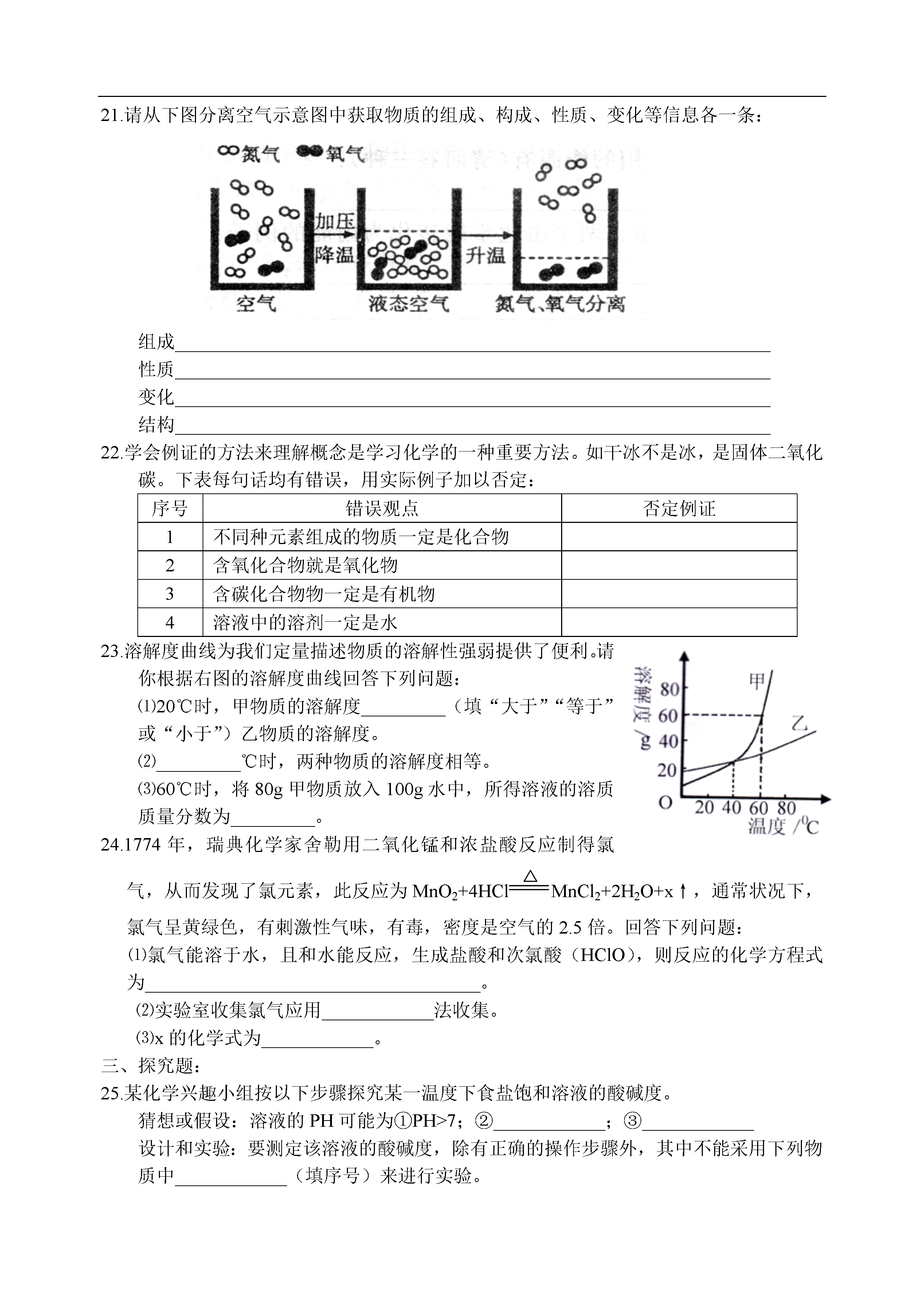
基础篇第一章 化学基本概念和原理第四节 溶液.doc

预览

基础篇第三章 化学实验测试题.doc

预览

基础篇第三章 化学实验第一节 常见仪器及其基本操作.doc

预览

基础篇第三章 化学实验第三节 物质的检验.doc

预览

基础篇第三章 化学实验第二节 气体的制备.doc

预览

基础篇第二章 元素及化合物知识测试题.doc

预览

基础篇第二章 元素及化合物知识第一节 单质.doc

预览

基础篇第二章 元素及化合物知识第三节 常见的酸.doc

预览

基础篇第二章 元素及化合物知识第二节 氧化物.doc

预览

基础篇第二章 元素及化合物知识第五节 盐.doc

预览

基础篇第二章 元素及化合物知识第六节 有机物.doc

预览

基础篇第二章 元素及化合物知识第四节 常见的碱.doc

预览

基础篇第四章 化学计算测试题.doc

预览

基础篇第四章 化学计算第三节 化学反应的计算.doc

预览

基础篇第四章 化学计算第二节 溶液的有关计算.doc

预览

基础篇第四章 化学计算第一节 化学量的计算.doc

预览

知识点考试要求.doc

预览

在线预览结束,喜欢就下载吧,查找使用更方便

10 金币

下载文档

如果您无法下载资料,请参考说明:

1、部分资料下载需要金币,请确保您的账户上有足够的金币

2、已购买过的文档,再次下载不重复扣费

3、资料包下载后请先用软件解压,在使用对应软件打开

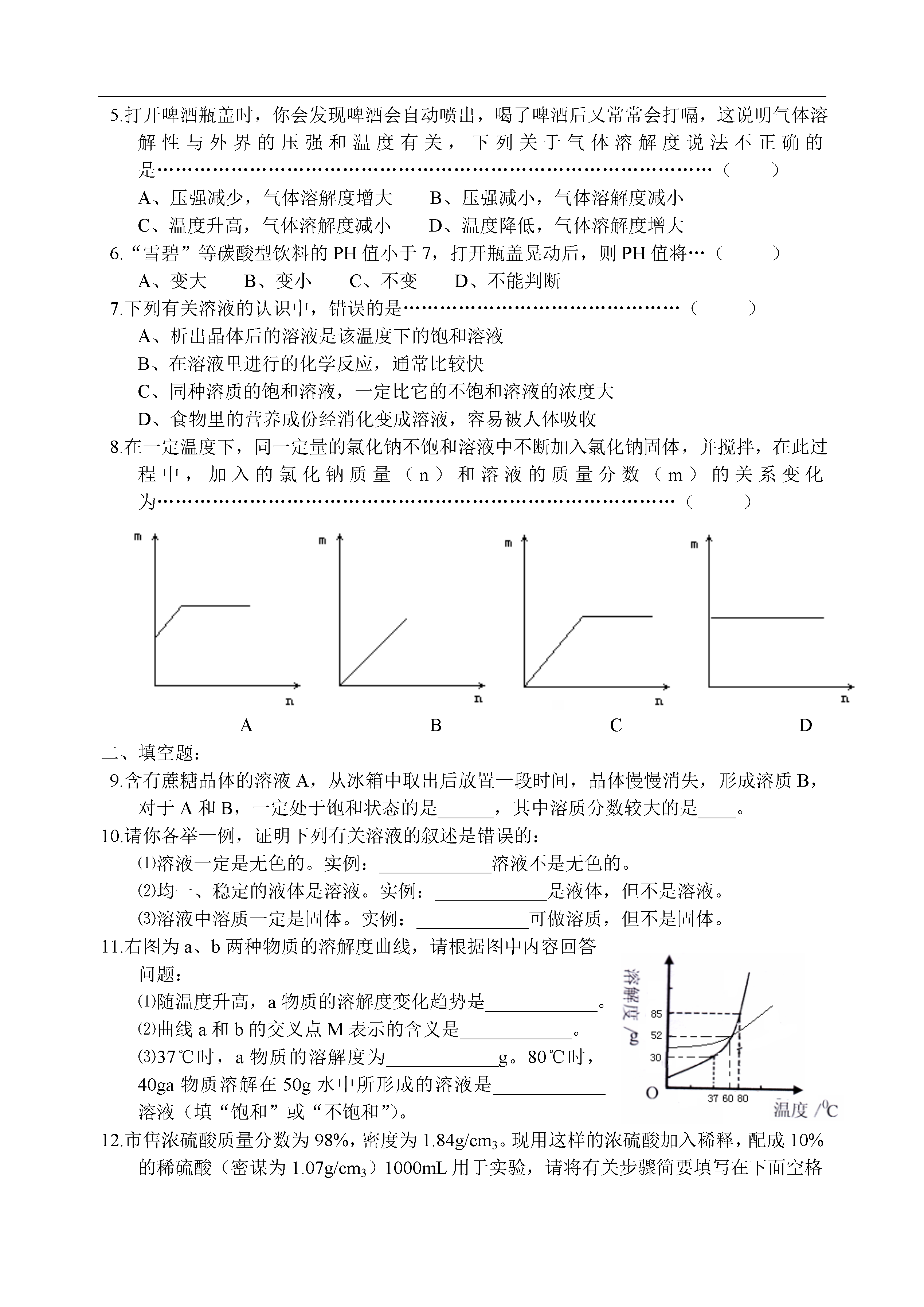
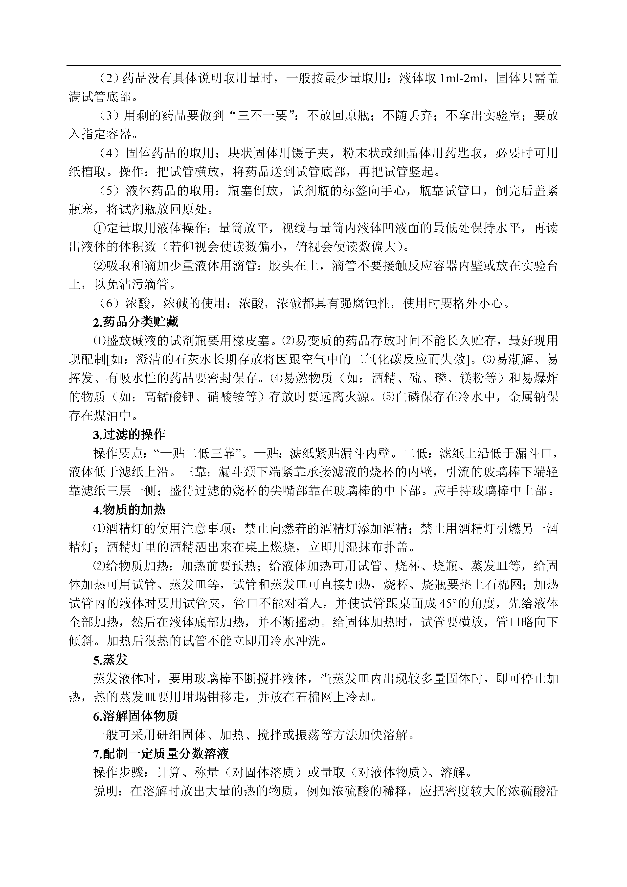
中考模拟化学试卷一考生注意:1.试卷满分100分,考试时间90分钟。2.可能用到的相对原子质量:H-1C-12N-14O-16Na-23Mg-24S-32第一部分一、选择题(本题包括10小题,每小题1分,共10分。每小题只有一个选项符合题意。)1.下列变化属于物理变化的是()A.用水为原料制取氢气B.用空气为原料制取氧气C.用石灰石为原料制取生石灰D.用石墨为原料制取金刚石2.下列物质属于纯净物的是…………………………………………………………()A.啤酒B.空气C.蒸馏水D.石油3.一些食品包装袋中常用生石灰(CaO)做干燥剂,该物质属于…………………()A.酸B.碱C.盐D.氧化物4.人间四月芬芳菲,春天的校园,百花盛开,香远益清,阵阵花香,沁人心脾。花香四溢的现象说明…………………………………………………()A.分子是不断运动的B.分子是由原子组成的C.分子具有一定的质量D.分子之间有一定的间隔5.下列药品的包装箱上应贴有标志的是…………………………()A.浓硫酸B.红磷C.氯化钙D.硫酸镁6.在使用燃气热水器时,若通风不畅会产生使人中毒的气体是…………………()A.氧气B.氮气C.一氧化碳D.二氧化碳7.人们在生活和生产中为了防止事故发生,常需要采取一些安全措施.下列做法不属于安全措施的是()A.加油站、面粉厂附近严禁烟火B.进入久未开启的菜窖前先做灯火实验C.夜晚发现煤气泄漏立即开灯检查D.严禁旅客携带易燃、易爆物品乘车8.下列仪器中,不能在酒精灯火焰上直接加热的是………………………………()A.燃烧匙B.烧杯C.蒸发皿D.试管9.食品与人的健康密切相关。下列做法不会危害人体健康的是…………………()A.为补充铁提倡使用加铁酱油B.为保持肉制品鲜美,在香肠中加过量的亚硝酸钠C.常吃加入明矾(KAl(SO4)2•12H2O)而炸制的油条D.为了延长食品的保质期,加入过量的防腐剂10.一种新型绿色电池——燃料电池,是把、CO、等燃料和空气不断输入,直接氧化,使化学能转变为电能,被称为21世纪的“绿色”发电站.这三种气体可以作为燃料的原因是()A.都是无毒、无害的气体B.都可燃烧并放出大量的热C.燃烧产物均为二氧化碳和水D.均在自然界中大量存在二、填空题(本题包括5小题,共26分)11.(4分)用名称或化学式填写:(1)空气中含量最多的气体;(2)地壳里含量最多的金属元素是;(3)胃酸的主要成分;(4)造成温室效应的主要气体..。12.(4分)用数字和化学符号表示:(1)2个钠离子;(2)3个氢氧根离子;(3)氧气分子;(4)硫酸。13.(4分)我们曾做过:①木炭②硫粉③铁丝④镁条等物质在足量的氧气中完全燃烧的实验。其中燃烧时火星四射的是(用序号填写,下同);产生耀眼强光的是;有无色刺激性气味的气体生成的是。上述现象有助于我们判断是否发生化学变化,判断化学变化发生的根本依据是。14.(4分)根据下列要求写出相关的化学反应方程式:水在通电条件下分解;碳在氧气中完全燃烧;铁钉放入硫酸铜溶液中;盐酸与氢氧化钠溶液发生中和。15.(5分)苏丹红是一类染色剂。在我们日常接触的物品中,家用的红色地板漆或红色鞋油通常含有苏丹红的成分。根据2004年4月MSDS提供的数据,苏丹红存在有限的致癌作用,不可服用。2005年2月23日中国政府发布紧急公告,禁止苏丹红作为食品添加剂。下表是苏丹红1号的有关信息:编号化学式C16H12N2O①外观暗红色或深黄色片状晶体②溶解度在水中:<0.01g/100mL;汽油中:任意比例互溶③熔点404~406℃④升华475℃⑤致癌原因在人体内分解出一种有毒的有机物(苯胺)试回答下列问题:(1)苏丹红1号中含有元素,其相对分子质量为。(2)在上表给出的信息中,属于苏丹红一号物理性质的有(填编号)。(3)苏丹红1号对动物和人体有致癌作用,主要是因为该物质在体内发生了变化。16.(5分)维生素C(C6H6O6)又叫坏血酸。1907年挪威化学家霍尔斯特在柠檬汁中发现,现已人工合成。维生素C主要存在于蔬菜、水果中。它是无色晶体,易溶于水,水溶液呈酸性。它的化学性质较活泼,遇热、碱和重金属离子容易分解。人体长期缺少维生素C会得坏血病。据诺贝尔奖得者鲍林研究,服用维生素C对预防感冒和抗癌有一定作用。试回答:(1)每个维生素C分子共有个原子;(2)维生素C的相对分子质量,各元素的质量比C:H:O=。(3)写出维生素C的物理性质和化学性质各一种:①物理性质:;②化学性质:。三、实验题(本题包括2小题,共10分)17.(5分)实验室制取二氧化碳的药品是和,反应的化学方程式式为:;由于二氧化碳的密度比空
查看更多
努力****南绿
实名认证
内容提供者
单篇购买
VIP会员(1亿+VIP文档免费下)

扫码即表示接受《下载须知》

试题-全国-2007_2008中考化学复习资料大全[整理23套]

文档大小:2.1MB

限时特价:扫码查看

• 请登录后再进行扫码购买
• 使用微信/支付宝扫码注册及付费下载,详阅 用户协议 隐私政策
• 如已在其他页面进行付款,请刷新当前页面重试
• 付费购买成功后,此文档可永久免费下载
全场最划算
12个月
199.0
¥360.0
限时特惠
3个月
69.9
¥90.0
新人专享
1个月
19.9
¥30.0
24个月
398.0
¥720.0
6个月会员
139.9
¥180.0

6亿VIP文档任选,共次下载特权。

已优惠

微信/支付宝扫码完成支付,可开具发票

VIP尽享专属权益

VIP文档免费下载

赠送VIP文档免费下载次数

阅读免打扰

去除文档详情页间广告

专属身份标识

尊贵的VIP专属身份标识

高级客服

一对一高级客服服务

多端互通

电脑端/手机端权益通用