


如果您无法下载资料,请参考说明:
1、部分资料下载需要金币,请确保您的账户上有足够的金币
2、已购买过的文档,再次下载不重复扣费
3、资料包下载后请先用软件解压,在使用对应软件打开
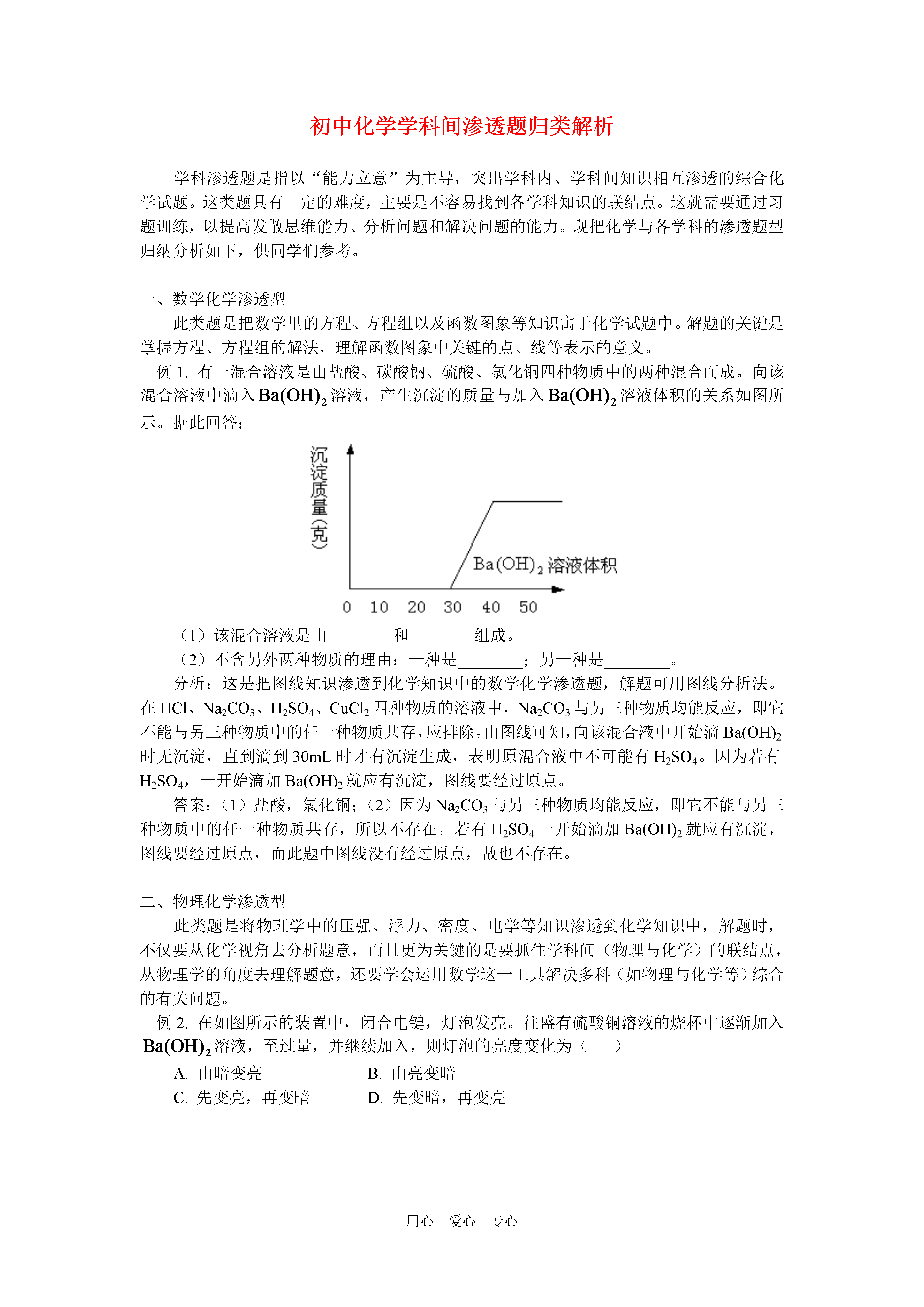
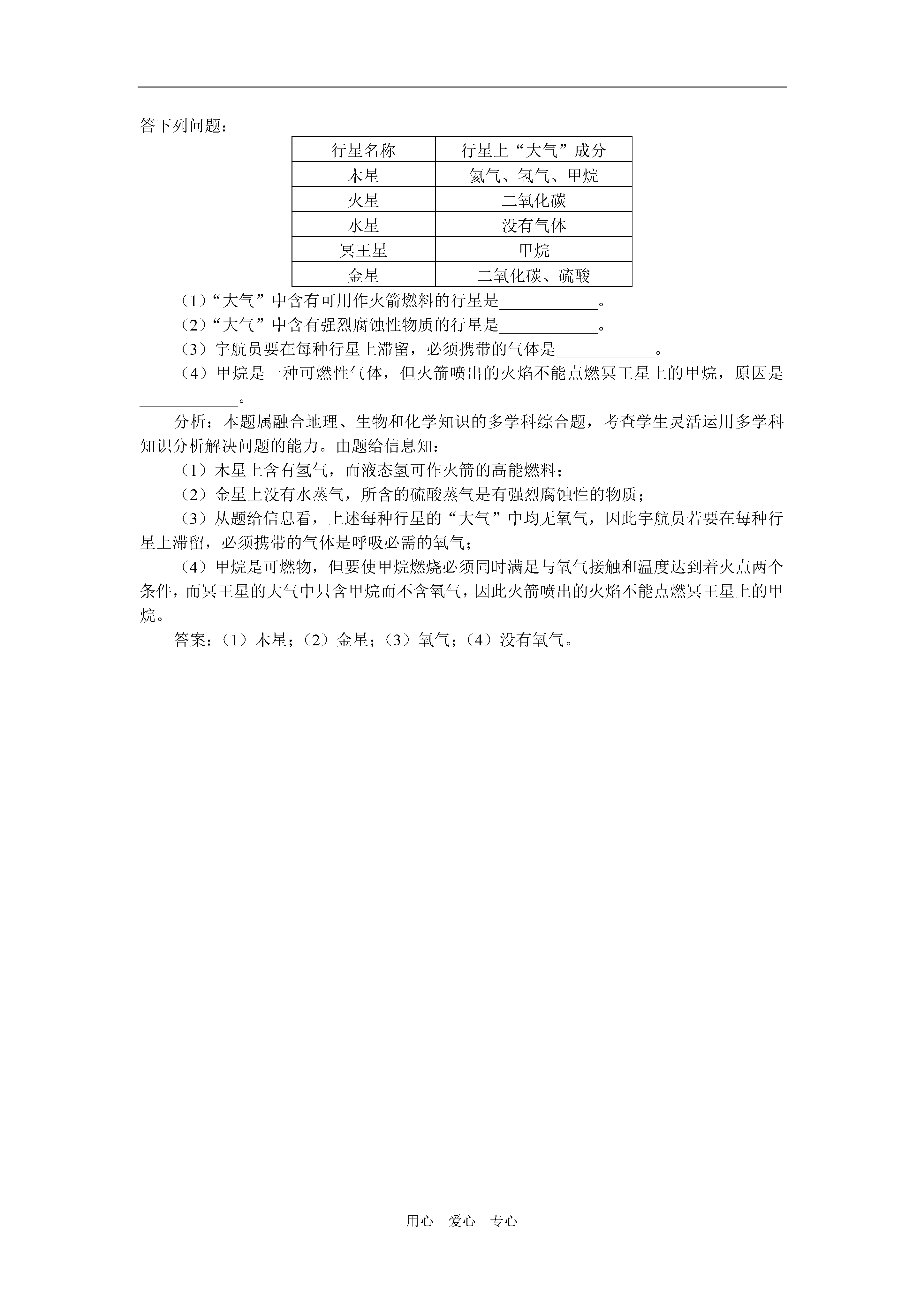
用心爱心专心初中化学学科间渗透题归类解析学科渗透题是指以“能力立意”为主导,突出学科内、学科间知识相互渗透的综合化学试题。这类题具有一定的难度,主要是不容易找到各学科知识的联结点。这就需要通过习题训练,以提高发散思维能力、分析问题和解决问题的能力。现把化学与各学科的渗透题型归纳分析如下,供同学们参考。一、数学化学渗透型此类题是把数学里的方程、方程组以及函数图象等知识寓于化学试题中。解题的关键是掌握方程、方程组的解法,理解函数图象中关键的点、线等表示的意义。例1.有一混合溶液是由盐酸、碳酸钠、硫酸、氯化铜四种物质中的两种混合而成。向该混合溶液中滴入溶液,产生沉淀的质量与加入溶液体积的关系如图所示。据此回答:(1)该混合溶液是由________和________组成。(2)不含另外两种物质的理由:一种是________;另一种是________。分析:这是把图线知识渗透到化学知识中的数学化学渗透题,解题可用图线分析法。在HCl、Na2CO3、H2SO4、CuCl2四种物质的溶液中,Na2CO3与另三种物质均能反应,即它不能与另三种物质中的任一种物质共存,应排除。由图线可知,向该混合液中开始滴Ba(OH)2时无沉淀,直到滴到30mL时才有沉淀生成,表明原混合液中不可能有H2SO4。因为若有H2SO4,一开始滴加Ba(OH)2就应有沉淀,图线要经过原点。答案:(1)盐酸,氯化铜;(2)因为Na2CO3与另三种物质均能反应,即它不能与另三种物质中的任一种物质共存,所以不存在。若有H2SO4一开始滴加Ba(OH)2就应有沉淀,图线要经过原点,而此题中图线没有经过原点,故也不存在。二、物理化学渗透型此类题是将物理学中的压强、浮力、密度、电学等知识渗透到化学知识中,解题时,不仅要从化学视角去分析题意,而且更为关键的是要抓住学科间(物理与化学)的联结点,从物理学的角度去理解题意,还要学会运用数学这一工具解决多科(如物理与化学等)综合的有关问题。例2.在如图所示的装置中,闭合电键,灯泡发亮。往盛有硫酸铜溶液的烧杯中逐渐加入溶液,至过量,并继续加入,则灯泡的亮度变化为()A.由暗变亮B.由亮变暗C.先变亮,再变暗D.先变暗,再变亮分析:本题把导电性知识渗透到化学知识中,解题的关键是理解物质导电的原因。思维模式是:化学反应→自由移动的粒子数变化→导电性变化。硫酸铜溶液能导电,因此闭合电键时,电灯发亮。当逐滴加入溶液后,发生了下列反应:即溶液中能导电的和分别转化为不溶于水的和沉淀。因此,随着的溶液的加入,能自由移动的和越来越少,溶液的导电能力逐渐减弱,即电流强度逐渐减小,故灯泡亮度变暗;当反应完全时,全部生成了沉淀,溶液的导电能力最弱,此时光灯最暗,几乎熄灭;然后再继续加入溶液后,由原来的溶液导电变成溶液导电,溶液的导电能力逐渐增强,电灯又逐渐变亮。答案:D三、生物化学渗透型此类题常常是将植物光合作用、动植物的呼吸以及动物的消化吸收等生物知识与化学知识联系在一起。解题关键是要知道生物体内各种作用的物质转变情况。例3.根据图来回答:经数小时后,U型管A、B两处的液面会出现下列哪种情况(实验装置足以维持实验过程中小白鼠的生命活动,瓶口密封,忽略水蒸气和温度变化对实验结果的影响)?A.A处上升,B处下降B.A、B两处都下降C.A处下降,B处上升D.A、B两处都不变分析:本题把动物的呼吸作用渗透到化学知识中,解此类题的一般思路是:动物呼吸,消耗氧气,呼出CO2。因NaOH溶液又吸收CO2,造成容器内气压减小,最终导致U型管中液面A处上升,B处下降。答案:A。四、化学与其他学科渗透型大千世界的变化千姿百态,错综复杂。源于社会和生活的化学也绝不是孤立的,常与物理、生物、地理等多学科知识融合在一起,因此,要善于从化学视角,综合运用各科知识去分析题意,提高分析问题、解决问题的能力。例4.下表列出了五种行星“大气”(相当于地球上的空气)的主要成分。根据表中内容回答下列问题:行星名称行星上“大气”成分木星氦气、氢气、甲烷火星二氧化碳水星没有气体冥王星甲烷金星二氧化碳、硫酸(1)“大气”中含有可用作火箭燃料的行星是____________。(2)“大气”中含有强烈腐蚀性物质的行星是____________。(3)宇航员要在每种行星上滞留,必须携带的气体是____________。(4)甲烷是一种可燃性气体,但火箭喷出的火焰不能点燃冥王星上的甲烷,原因是____________。分析:本题属融合地理、生物和化学知识的多学科综合题,考查学生灵活运用多学科知识分析解决问题的能力。由题给信息知:(1)木星上含有氢气,而液态氢可作火箭的高能燃料;(2)金星上没有水蒸气,所含的硫酸蒸气是

鸿朗****ka
实名认证
内容提供者


最近下载
一种胃肠道超声检查助显剂及其制备方法.pdf
201651206021+莫武林+浅析在互联网时代下酒店的营销策略——以湛江民大喜来登酒店为例.doc
201651206021+莫武林+浅析在互联网时代下酒店的营销策略——以湛江民大喜来登酒店为例.doc
用于空间热电转换的耐高温涡轮发电机转子及其装配方法.pdf
用于空间热电转换的耐高温涡轮发电机转子及其装配方法.pdf
用于空间热电转换的耐高温涡轮发电机转子及其装配方法.pdf
用于空间热电转换的耐高温涡轮发电机转子及其装配方法.pdf
用于空间热电转换的耐高温涡轮发电机转子及其装配方法.pdf
用于空间热电转换的耐高温涡轮发电机转子及其装配方法.pdf
论《离骚》诠释史中的“香草”意蕴.docx