试题-全国-2010_备战2011中考精品系列2010中考化学全面解析专题14 化学反应的类型及规律(上)(教师版).rar 立即下载
2023-03-05
约6千字
约9页
0
457KB
举报 版权申诉
预览加载中,请您耐心等待几秒...

试题-全国-2010_备战2011中考精品系列2010中考化学全面解析专题14 化学反应的类型及规律(上)(教师版).rar

备战2011中考精品系列2010中考化学全面解析专题14化学反应的类型及规律(上)(教师版).doc

预览

免费试读已结束,剩余 4 页请下载文档后查看

10 金币

下载文档

如果您无法下载资料,请参考说明:

1、部分资料下载需要金币,请确保您的账户上有足够的金币

2、已购买过的文档,再次下载不重复扣费

3、资料包下载后请先用软件解压,在使用对应软件打开

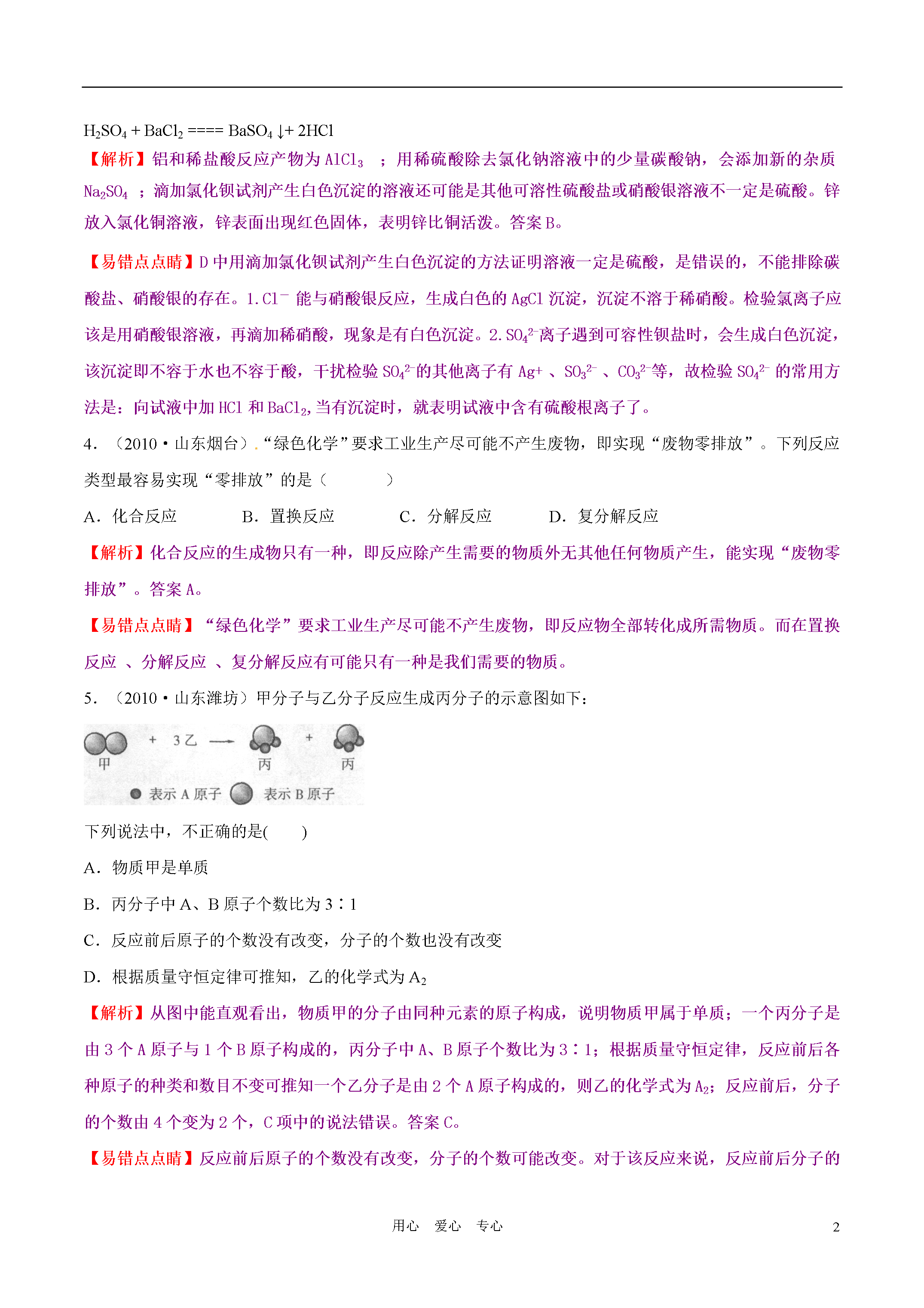
9用心爱心专心备战2011中考精品系列2010中考化学全面解析之化学反应的类型及规律(上)(教师版)一、选择题:(共10题,每小题4分,共40分)1.(2010·广东)煤油中含有噻吩,噻吩(用X表示)有令人不愉快的气味,其燃烧的化学方程式可表示为:X+6O24CO2+SO2+2H2O,则噻吩X的化学式为()A.C4H4S2B.C2H6SC.C4H4SD.C6H6S【解析】A×硫原子个数不相等B×碳、氢原子个数不相等。C√符合质量守恒定律D×碳、氢原子个数不相等答案C【易错点点睛】根据化学方程式确定化学式,其依据是质量守恒定律,即反应前后原子的种类和个数不变。观察化学方程式两边氧原子的个数已经配平,右边碳原子4个,氢原子4个,硫原子1个,故选C。2.(2010·河北)医疗上可以用含有氢氧化镁的药物治疗胃酸过多,其反应的化学方程式为:Mg(OH)2+2HCl=MgCl2+2H2O,该反应属于()A.化合反应B.分解反应C.置换反应D.复分解反应3.(2010·山东济宁)下列实验方案可行且相应化学反应方程式正确的是()A.用铝和稀盐酸反应制氢气Al+2HCl===AlCl2+H2↑B.用锌片和氯化铜溶液验证金属锌比铜活泼Zn+CuCl2==ZnCl2+CuC.用稀硫酸除去氯化钠溶液中的少量碳酸钠Na2CO3+H2SO4===Na2SO4+H2O+CO2↑D.用滴加氯化钡试剂产生白色沉淀的方法证明溶液一定是硫酸H2SO4+BaCl2====BaSO4↓+2HCl【解析】铝和稀盐酸反应产物为AlCl3;用稀硫酸除去氯化钠溶液中的少量碳酸钠,会添加新的杂质Na2SO4;滴加氯化钡试剂产生白色沉淀的溶液还可能是其他可溶性硫酸盐或硝酸银溶液不一定是硫酸。锌放入氯化铜溶液,锌表面出现红色固体,表明锌比铜活泼。答案B。【易错点点睛】D中用滴加氯化钡试剂产生白色沉淀的方法证明溶液一定是硫酸,是错误的,不能排除碳酸盐、硝酸银的存在。1.Cl-能与硝酸银反应,生成白色的AgCl沉淀,沉淀不溶于稀硝酸。检验氯离子应该是用硝酸银溶液,再滴加稀硝酸,现象是有白色沉淀。2.SO42-离子遇到可容性钡盐时,会生成白色沉淀,该沉淀即不容于水也不容于酸,干扰检验SO42-的其他离子有Ag+、SO32-、CO32-等,故检验SO42-的常用方法是:向试液中加HCl和BaCl2,当有沉淀时,就表明试液中含有硫酸根离子了。(2010·山东烟台)“绿色化学”要求工业生产尽可能不产生废物,即实现“废物零排放”。下列反应类型最容易实现“零排放”的是()A.化合反应B.置换反应C.分解反应D.复分解反应【解析】化合反应的生成物只有一种,即反应除产生需要的物质外无其他任何物质产生,能实现“废物零排放”。答案A。【易错点点睛】“绿色化学”要求工业生产尽可能不产生废物,即反应物全部转化成所需物质。而在置换反应、分解反应、复分解反应有可能只有一种是我们需要的物质。5.(2010·山东潍坊)甲分子与乙分子反应生成丙分子的示意图如下:下列说法中,不正确的是()A.物质甲是单质B.丙分子中A、B原子个数比为3∶1C.反应前后原子的个数没有改变,分子的个数也没有改变D.根据质量守恒定律可推知,乙的化学式为A2【解析】从图中能直观看出,物质甲的分子由同种元素的原子构成,说明物质甲属于单质;一个丙分子是由3个A原子与1个B原子构成的,丙分子中A、B原子个数比为3∶1;根据质量守恒定律,反应前后各种原子的种类和数目不变可推知一个乙分子是由2个A原子构成的,则乙的化学式为A2;反应前后,分子的个数由4个变为2个,C项中的说法错误。答案C。【易错点点睛】反应前后原子的个数没有改变,分子的个数可能改变。对于该反应来说,反应前后分子的个数由4个变为2个,发生了变化。6.(2010·山东泰安)已知金属R与硫酸铜溶液反应的化学方程式是:R+CuSO4=Cu+RSO4。则下列说法正确的是()A.该反应属于复分解反应B.金属R的活泼性比Cu要强C.该金属可以是金属铝D.该金属一定是铁【解析】该反应为置换反应;由于R能置换铜所以R排在铜前,而R还可以是排在铜前的其他金属反应,但不一定是铁。选B。【易错点点睛】金属与盐的的反应条件是排在前面的金属能把排在后面的金属从它的盐溶液中置换出来。金属的位置越靠前,活动性就越强。7.(2010·海南)“尾气催化转换器”将汽车尾气中的有毒气体转变为无毒气体。其微观过程如下图所示,其中不同的圆球代表不同的原子。下列说法中正确的是()A.生成物全部是化合物B.参加反应的两种分子个数比为3∶2C.反应后分子个数变少了D.反应后原子个数变少了8.(2010·广东广州)下列物质与HCl溶液发生的反应属于置换反应的是()A.ZnB.Al2O3C.Ba(OH)2D.Na2CO3【解析】此题考查了置
查看更多
努力****南绿
实名认证
内容提供者
单篇购买
VIP会员(1亿+VIP文档免费下)

扫码即表示接受《下载须知》

试题-全国-2010_备战2011中考精品系列2010中考化学全面解析专题14 化学反应的类型及规律(上)(教师版)

文档大小:457KB

限时特价:扫码查看

• 请登录后再进行扫码购买
• 使用微信/支付宝扫码注册及付费下载,详阅 用户协议 隐私政策
• 如已在其他页面进行付款,请刷新当前页面重试
• 付费购买成功后,此文档可永久免费下载
全场最划算
12个月
199.0
¥360.0
限时特惠
3个月
69.9
¥90.0
新人专享
1个月
19.9
¥30.0
24个月
398.0
¥720.0
6个月会员
139.9
¥180.0

6亿VIP文档任选,共次下载特权。

已优惠

微信/支付宝扫码完成支付,可开具发票

VIP尽享专属权益

VIP文档免费下载

赠送VIP文档免费下载次数

阅读免打扰

去除文档详情页间广告

专属身份标识

尊贵的VIP专属身份标识

高级客服

一对一高级客服服务

多端互通

电脑端/手机端权益通用