



如果您无法下载资料,请参考说明:
1、部分资料下载需要金币,请确保您的账户上有足够的金币
2、已购买过的文档,再次下载不重复扣费
3、资料包下载后请先用软件解压,在使用对应软件打开
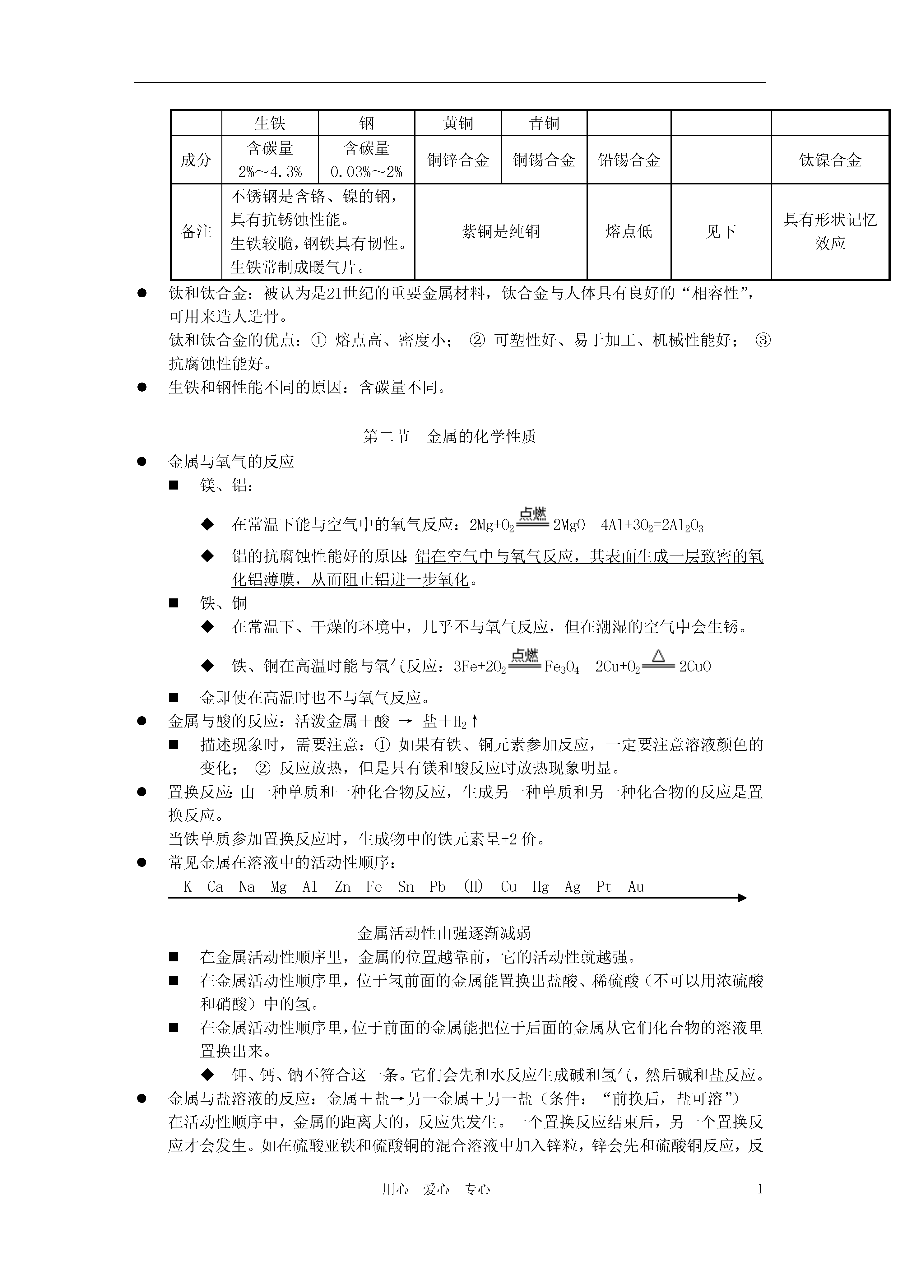
1用心爱心专心第八单元金属和金属材料第一节金属材料金属材料:金属材料包括纯金属以及它们的合金。金属的物理性质在常温下一般为固态(汞为液态),有金属光泽(大多数金属呈银白色,铜呈紫红色,金呈黄色);导电性、导热性、熔点较高、有延展性、能够弯曲、硬度较大、密度较大。金属之最地壳中含量最多的金属元素——铝人体中含量最多的金属元素——钙目前世界年产量最多的金属——铁(铁>铝>铜)导电、导热性最好的金属——银(银>铜>金>铝)熔点最高的金属——钨熔点最低的金属——汞硬度最大的金属——铬密度最大的金属——锇密度最小的金属——锂金属的分类黑色金属:通常指铁、锰、铬及它们的合金。有色金属:通常是指除黑色金属以外的其他金属。重金属:如铜、锌、铅等轻金属:如钠、镁、铝等金属的应用物质的性质在很大程度上决定了物质的用途,但这不是唯一的决定因素。在考虑物质的用途时,还需要考虑价格、资源、是否美观、使用是否便利,以及废料是否易于回收和对环境的影响等多种因素。铜、铝——电线——导电性好、价格低廉钨——灯丝——熔点高铬——电镀——硬度大铁——菜刀、镰刀、锤子等汞——体温计液柱银——保温瓶内胆铝——“银粉”、锡箔纸合金:由两种或两种以上的金属或金属与非金属经一定方法所合成的具有金属特性的物质。合金是混合物。金属氧化物不是合金。目前已制得的纯金属只有90多种,而合金已达几千种。合金的硬度一般比组成它的纯金属的硬度大,抗腐蚀性强。合金的熔点一般比组成它的纯金属的熔点低。常见的合金:合金铁的合金铜合金焊锡钛和钛合金形状记忆合金生铁钢黄铜青铜成分含碳量2%~4.3%含碳量0.03%~2%铜锌合金铜锡合金铅锡合金钛镍合金备注不锈钢是含铬、镍的钢,具有抗锈蚀性能。生铁较脆,钢铁具有韧性。生铁常制成暖气片。紫铜是纯铜熔点低见下具有形状记忆效应钛和钛合金:被认为是21世纪的重要金属材料,钛合金与人体具有良好的“相容性”,可用来造人造骨。钛和钛合金的优点:①熔点高、密度小;②可塑性好、易于加工、机械性能好;③抗腐蚀性能好。生铁和钢性能不同的原因:含碳量不同。第二节金属的化学性质金属与氧气的反应镁、铝:在常温下能与空气中的氧气反应:2Mg+O22MgO4Al+3O2=2Al2O3铝的抗腐蚀性能好的原因:铝在空气中与氧气反应,其表面生成一层致密的氧化铝薄膜,从而阻止铝进一步氧化。铁、铜在常温下、干燥的环境中,几乎不与氧气反应,但在潮湿的空气中会生锈。铁、铜在高温时能与氧气反应:3Fe+2O2Fe3O42Cu+O22CuO金即使在高温时也不与氧气反应。金属与酸的反应:活泼金属+酸→盐+H2↑描述现象时,需要注意:①如果有铁、铜元素参加反应,一定要注意溶液颜色的变化;②反应放热,但是只有镁和酸反应时放热现象明显。置换反应:由一种单质和一种化合物反应,生成另一种单质和另一种化合物的反应是置换反应。当铁单质参加置换反应时,生成物中的铁元素呈+2价。常见金属在溶液中的活动性顺序:KCaNaMgAlZnFeSnPb(H)CuHgAgPtAu金属活动性由强逐渐减弱在金属活动性顺序里,金属的位置越靠前,它的活动性就越强。在金属活动性顺序里,位于氢前面的金属能置换出盐酸、稀硫酸(不可以用浓硫酸和硝酸)中的氢。在金属活动性顺序里,位于前面的金属能把位于后面的金属从它们化合物的溶液里置换出来。钾、钙、钠不符合这一条。它们会先和水反应生成碱和氢气,然后碱和盐反应。金属与盐溶液的反应:金属+盐→另一金属+另一盐(条件:“前换后,盐可溶”)在活动性顺序中,金属的距离大的,反应先发生。一个置换反应结束后,另一个置换反应才会发生。如在硫酸亚铁和硫酸铜的混合溶液中加入锌粒,锌会先和硫酸铜反应,反应完毕后锌才和硫酸亚铁反应。“湿法冶金”的反应原理:Fe+CuSO4=Cu+FeSO4Fe2+的盐溶液是浅绿色的,Fe3+的盐溶液是黄色的,Cu2+的盐溶液是蓝色的。比较Cu、Fe、Ag三种金属的活动性顺序使用铁、银和溶液,一次性得出结果:操作及现象:把铁、银分别放入硫酸铜溶液中,铁表面没有现象;而银表面会附着一层红色物质,并且溶液会由蓝色逐渐变为无色。使用铜、硫酸亚铁溶液和硝酸银溶液,一次性得出结果:操作及现象:把铜分别放入硫酸亚铁溶液和硝酸银溶液中,硫酸亚铁溶液没有现象;而在硝酸银溶液中,铜表面会附着一层白色物质,溶液由无色逐渐变为蓝色。选用试剂时,要根据金属活动性顺序表将三种金属排序,然后将排在中间的金属变成盐溶液,或者将排在两边的金属变成盐溶液,这样才能一次性得出结果。第三节金属资源的利用和保护矿石:工业上把能用来提炼金属的矿物叫做矿石。常见的矿石及主要成分:赤铁矿

长春****主a
实名认证
内容提供者


最近下载
一种胃肠道超声检查助显剂及其制备方法.pdf
201651206021+莫武林+浅析在互联网时代下酒店的营销策略——以湛江民大喜来登酒店为例.doc
201651206021+莫武林+浅析在互联网时代下酒店的营销策略——以湛江民大喜来登酒店为例.doc
用于空间热电转换的耐高温涡轮发电机转子及其装配方法.pdf
用于空间热电转换的耐高温涡轮发电机转子及其装配方法.pdf
用于空间热电转换的耐高温涡轮发电机转子及其装配方法.pdf
用于空间热电转换的耐高温涡轮发电机转子及其装配方法.pdf
用于空间热电转换的耐高温涡轮发电机转子及其装配方法.pdf
用于空间热电转换的耐高温涡轮发电机转子及其装配方法.pdf
论《离骚》诠释史中的“香草”意蕴.docx